|
开云足球app平台|下载体育APP
龙华教是明清时期流传于江南地区影响较大的民间宗教,因与无为教、金堂教(金幢教)、先天教、大乘教、三乘教、老官斋教、观音教等相互渗透且皆吃斋念佛,清政府往往泛称之为“斋教”。斋教中龙华教、先天教和金堂教还在清代传入我国台湾省,成为台湾影响较大的民间教派。龙华教的研究始于20世纪初,日据台湾时期的台湾总督府曾对台湾宗教信仰做了普查,在1919年出版的《台湾宗教调查报告书》中第十章专门介绍了台湾的斋教,对台湾龙华教、先天教和金堂教的源流、影响、教义、教规、三个教派的异同等问题做了初步的研究。[1]此后,国内外学术界开始关注龙华教,连横、[2]连立昌、[3]马西沙、[4]休伯特·塞维尔特、[5]濮文起、[6]秦宝琦、[7]王见川[8]等都加入研究龙华教的行列,贡献良多。然而,由于资料匮乏,有关龙华教的源流、教义、仪轨等诸多问题未能深入探讨,有些问题尚有争议,诸如龙华教是源于罗教还是黄天教?龙华教的实际创教人是殷继南还是应继南?殷继南(或应继南)是浙江处州缙云人还是处州丽水人?以及殷继南(或应继南)是出生与嘉靖十九年(1540)还是嘉靖六年(1527) 都有不同说法。前些年笔者在福建仙游民间做田野调查时,意外搜集到《一览心镜》[9]《源流法脉歌》[10]《科仪宝卷》[11]《开经科仪宝卷》[12]《龙华三会科仪浅论》[13]《新集简易科仪》[14]等龙华教教内文献,这些十分珍贵的文献有助于对龙华教相关问题进行梳理和分析,推动龙华教研究的发展。
一、龙华教传法世系与传播轨迹
由于民间宗教在封建社会大多被视为“邪教”,受到官府的严厉禁止,教派头目、信徒面临着被官府缉拿甚至杀头的巨大风险,因此民间宗教有一套严格的保密制度,其中传法世系应是教内最高的机密。随着时代的推移和民间宗教教派的兴衰嬗变,有的教派的传法世系湮没在历史的长河中,很难寻觅其踪迹。多数教派的传法世系断断续续,形不成完整的传承链条,或扑朔迷离,留下许多公案。
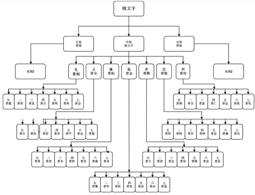
关于龙华教的早期传法世系和传播轨迹,龙华教的最重要经典《三祖行脚因由宝卷》对初祖罗因、二祖殷继南、三祖姚文宇的创教和传教经过都有比较详细的记载,其中二祖殷继南是实际创教人,撰写五部经,初步建立教会组织和仪轨,信徒达三千七百余人,在浙江中部和沿海地区有较大影响。[15]崇祯二年,姚文宇对龙华教组织进行全面整顿,其设想是把骨干分为中左右三枝,自己统领中枝,普理和普波分别统领左、右枝,每枝按礼、义、廉、耻、孝、悌、忠、信、和再分为九枝,其每枝由一位“化师”领导,九枝之下又再分别发展九小枝,也分别由九位“化师”领导,这样层层发展下去,教会队伍就会迅速扩大。后来由于九枝中有一位“化师”退出龙华教,一位“化师”在高丽,只好对原有的组织方案进行微调,改为“中枝七派左右五配,准定礼、义、廉、耻、孝、忠、和为定,迭代相承,枝枝叶叶,连绵不绝,永远留传”。[16]兹根据相关记载图示如下:[17]
图1 早期龙华教传法世系

图2 早期龙华教传法世系

图1、图2中有两点特别值得注意:
一是经过姚文宇改造后的龙华教组织系统,比二祖殷继南初创时更加严密,传承有序,因此影响也迅速扩大。我们从有记载的各枝派“化师”籍贯的分布,也能清晰看到龙华教由原来集中在浙江中部和沿海地区,扩大到浙江(共18人,其中、兰溪8人、金华3人、武义3人、庆元2人、抚州1人、建德1人)、安徽(共21人,其中旌德7人、合肥5人、歙县3人、休宁2人、泾县2人、怀远1人、南陵1人)、江西(共6人,其中丰城3人、淦县1人、石城1人、江西1人)、江苏(金陵1人)、福建(共8人,其中寿宁1人、连城1人、上杭1人、崇安1人、福建4人)[18]等地,传播的地域范围扩大几倍。
二是与中枝、左枝的比较完整的传法世系形成鲜明的对比,龙华教右枝的再传五分枝的传法世系中,只有普修之下的五枝有其法号,其他四枝全部阙失,难道右枝的其它四分枝都后继无人,全部失传了吗?从笔者新近搜集到的《科仪宝卷》、《新集简易科仪》等文献中发现,右枝普柏之下的传法世系不但没有断绝,相反还相当兴旺。图示如下:
图3 龙华教右枝普柏之下传法世系

顺治三年(1646)五月,姚文宇被官府处决,龙华教开始走向衰微,传播中心南移。康乾时期,龙华教先后遭到官府禁止和教内发生分裂,传播范围进一步缩小,在浙江、福建形成一些小教派。据浙江云和县图书馆收藏有民国二十二年(1933)刊本《积善堂堂志》[19]记载,龙华教的中枝普相、普全的法脉在浙西南流传下来,传法世系完整,直到民国时期仍有不少信徒。[20]另据光绪二十八年壬寅(1902)[21]刊本《罗祖宝卷》[21]所载普杨序文一篇:“圣朝尊儒崇教,显道陈经,普果先师以五真之新诵,伸九天之旧文,振锡南游。法眷:普兴、普久、普万传灯普复,演明妙义,缘满西归。我祖普生公,续祖增光,亲批科仪经典戒律篆书,再传法眷,承挑法担。”据此,可知,《罗祖宝卷》出于左枝“普果”化师。
此次笔者在仙游地区搜集到的文献,所载龙华教传承与浙西南又有别,其中《源流法脉歌》对于学界了解后期龙华教的传法世系和传播轨迹具有重要的史料价值。
该书首篇《源流法脉歌》可以分为前后两部分:前半部分从盘古开天地开始谈起,经过释迦摩尼二十八传到达摩,再传到禅宗六祖慧能的历史,这种多为虚构的依附三皇五帝或孔老释迦等圣人的教派溯源,是民间宗教常见的套路,目的是给自己的宗教披上一件神圣的外衣,而实际上却与龙华教的传法世系无关,不过也从一个侧面反映了龙华教在创立和发展中与佛教禅宗具有密切的关系。《源流法脉歌》后半部分记述龙华教的真正开教祖师至福建仙游汉阳堂开堂祖师的传法世系。转录如下:
继传廿五僧临济,择选山东俗罗因,
家住莱州即墨县,忝师廿二退军粮,
单传直指三千第,受苦颁行五部经。
殷祖浙江缙云县,传师廿八解先天。
翻身姚祖庆元县,三世临凡阐教兴。
悟解后天排卷子,霄公授法早还源。
祖在代交传普步,因难入山付普钱。
钱祖山林隐说法,钱姑度化建宁兴。
德祖退粮授法担,家住兴化黄石人。
涵江池姓普方祖,授法重兴遇难侵。
三代建宁传正法,通公广业大洋人。
道兴魔盛致灾难,通避长乐寻普升。
传到福清下底运,月公姓陈白石人。
乐公应祖胞兄弟,家住后桥大智心。
同往关庄建胜会,开山阐教十方兴。
耀公仙邑云居住,保教舍财受苦身。
应公爱药让聪友,三分法担难皈源。
三担议和同会省,请圣拈阄皈一凭。
圣选耀承授法担,道通九曲少知音。
建立汉阳开法教,盘古相传直到今。
甲子年时六六岁,真凭付弟普涛承。
上引这段文字虽不艰涩,但若不是龙华教教内上层人士或专门研究龙华教学者,也并不容易洞悉其中丰富的历史信息,所幸的是该书另一篇《龙华佛祖开教源流法脉》(暂名)的内容就更加具体化了,既可以视为对《源流法脉歌》的诠释,也可视为对《源流法脉歌》的拓展和延伸。
《龙华佛祖开教源流法脉》可分为前后两部分,前半部分比较详细介绍初祖释迦牟尼佛至二十八祖达摩,再经过达摩传到禅宗二十五祖李头陀的历史。后半部分从介绍俗家初祖罗因开始,到第二十八祖普照结束,全面系统记述龙华教四祖普霄之后的传法世系。前半部分(初祖到三祖)史料价值不大,后半部分(四祖到二十八祖)中的许多内容是以往学界未见到的,史料价值很高,摘录如下:
初祖罗因,法号普仁,山东莱州府即墨县丹阳社人,生于明正统七年(1442)十二月初一,二十八岁人道,五十二岁成道,集五部经书颁行于世。六十五岁云游各地传教,住在雾灵山说法,嘉靖六年(1527)正月二十九日去世,享年八十五岁。生有一男一女,子名通祖,女名广,“男不婚,女不嫁,续祖法脉”。[22]
二祖殷桂,法号普能,浙江处州府缙云县虎头山人,生于于嘉靖十九年(1540)二月二十八日,十五岁入道,二十五岁悟道,作偈语:“心性转二天,本证五部篇。本来明先后,非俗亦非僧。”万历十年(1582)八月初四去世。[23]
三祖姚文宇,法号普善,浙江处州府庆元县人,生于万历六年(1578)三月十九日,自幼入道,十五岁悟道,作偈语:“先天本来心,后转弥勒佛。知所明先后,即佛即是心。”崇祯七年(1634)五月二十九日去世。[24]
四祖汤克竣,法号普霄,江西省抚州府临川县人,生于万历二十年(1592),十四岁进学堂,十八岁破世入道,是姚文宇的得意弟子。但由于普霄在崇祯六年(1633)十一月十七日就去世了,姚文宇只好“将法担代交普步承受”。[25]
五祖杨时春,法号普步,浙江省处州府人,生于万历二十九年(1601)八月十四日,十六岁进学堂,二十八岁因父母俱丧而“苦叹人生不久”,便四处寻师访道,学长生妙诀。后来居住在福建建宁府某山上“说法”传教。顺治二年(1645)四月十八日去世。
六祖姓张,不知其名,法号普钱,籍贯不明,生于万历四年(1576)九月十七日,由普钱妹妹引入龙华教,后来与普步一道也“住在建宁山中说教”,顺治十一年(1654)年十一月十五日去世。
七祖黄大姐,法号普德,福建兴化府莆田县黄石人,天启七年(1627)年正月初五生,早年住在福建建宁府当军,二十四岁“破世退粮入道”,并对龙华教“重兴阐教”发挥积极作用,康熙九年(1669)十二月初十去世。
八祖姓池,不知其名,法号普方,福建省兴化府莆田县涵江唐头人,崇祯三年(1630)[26]七月初八日生,年轻时前往建宁府“开教”,“因思人生不久”,二十八岁时“入道护教”,康熙二十三年(1684)四月十六日去世。
九祖姓张,不知其名,法号普通,福建省兴化府莆田县广业里大洋人,崇祯十二年(1630)十一月十八日生,年轻时前往建宁府“开教”,“舍身护教”。后来,“佛门有难,往长乐县开山,又往福清下底运说教”,康熙四十五年(1706)九月十七日去世,墓迁葬福清县时和里白马庙。
十祖姓陈,不知其名,法号普月,福建省福清县下底运白石人,顺治三年(1646)二月初六日生,在观音埔一带开教,雍正二年八月二十六日去世,墓在头岐驴坪岭,与普山合葬。[27]
十一祖张嘉义,法号普乐,福建省福清县下底运后桥人,康熙五十二年(1713)五月初五生,“合家兄弟同往观音埔开山护教”,乾隆四十四年(1779)三月初四去世。
十二祖张朗,法号普应,与十一祖普乐为胞兄弟,生于雍正二年(1724)十二月十一日,乾隆五十三年(1788)二月十三日去世。[28]墓在岐崙,与长兄嫂、二兄普乐合葬。普应在世时,本来“将法担欲付普耀,普耀让普聪”,最后导致分裂,“普有两分”。
十三祖姓陈,不知其名,法号普聪,籍贯不详,雍正三年(1725)六月二十七日生,嘉庆七年(1802)年十一月十四日去世,墓在白马庙,与普通合葬。乾隆末,十一祖普乐和十二祖普应先后去世,未能选定法脉传人,教内遂起纷争。大众推选普聪为十三祖,因其无能,便将法担交由弟子普有(普有姓张,福建省仙游县兴泰里人,雍正庚子年[29]五月十二日生,嘉庆十一年(1806)五月十九日去世,墓在古洋内陇),但众人不服,普有遂回仙游县白角岭筹建汉阳堂。
十四祖卢炳,法号普耀,福建省仙游县文贤社人,乾隆四年(1739)十月初八生,年轻时往福清县观音埔“舍财护教,开山莆仙二县”。乾隆三十五年(1770)初,“开源正,善广化”。乾隆五十七年(1793)完成仙游汉阳堂的建造,在九曲河说法。后来,又到福州建立复信堂。嘉庆九年(1804)四月十二日去世,墓在古大虎头山。
十五祖卢德成,法号普涛,为普耀的胞兄弟,乾隆二十一年(1756)二月初三生,幼年失怙,随普耀往福清祖堂,“边开张护教”。嘉庆二年(1797)“往台行道”。嘉庆八年回福清,翌年四月初六“承受法担颁行”。
十六祖姓陈,不知其名,法号普洲,福建省兴化府仙游县人,乾隆三十八年(1773)四月二十九日生,道光十九年(1839)八月初八去世。
十七祖姓郑,不知其名,法号普品,福建省兴化府莆田县莒溪人,乾隆□年九月二十日生,居住在涵江,从事酱料生意,道光□年十二月二十九日去世。
十八祖姓名均佚,法号普森,福建省兴化府仙游县下新厝人,□年三月初三生,□年三月二十五日去世。
十九祖姓严,不知其名,法号普喜。福建省兴化府仙游县云居人,嘉庆乙卯年九月二十八日生,[30]咸丰元年(1851)去世。
二十祖李浚,法号普熹,福建省兴化府莆田县()头人,乾隆五十六年(1791)五月十九日生,咸丰□年九月二十六日去世。
二十一祖李烟,法号普火,为二十祖普熹堂兄弟。嘉庆九年(1804)十月二十日生,同治五年(1866)二月二十六日去世。
二十二祖郑泽,法号普晑,福建省兴化府莆田县莒溪人,道光三年(1823)正月二十一日生,同治九年(1871)五月初二去世。
二十三祖宋根,法号普基,福建省兴化府城厢双池人,嘉庆十三年(1833)九月二十二日生,同治十二年(1873)七月二十三日去世。
二十四祖吴木,法号普恩,福建省兴化府仙游县城里燕池头人,嘉庆二十五年(1820)十月十七日生,光绪二年(1876)八月初十去世。
二十五祖李照耀,法号普朗,福建省兴化府莆田县()头人,道光五年(1825)八月二十九日生,光绪十一年(1885)六月初七日去世。
二十六祖翁地,法号普开,福建省兴化府莆田县北磨境溪底村人,道光二十年(1840)十一月初一日生,光绪三十三年(1907)十月初二去世,墓在西门外太平山尾。
二十七祖陈鉴,法号普京,福建省兴化府仙游县东乡洪炉村人,咸丰九年(1859)生,民国十三年(1924)九月十六日去世。
二十八祖郑德,法号普照,福建省兴化府仙游县西乡上梧村人,光绪十五年(1888)十月二十日生。
综上,后期龙华教在福建的传法世系如下:
初祖普仁(罗因)→二祖普能(殷桂)→三祖普善(姚文宇)→四祖普霄(汤克竣)→五祖普步(杨时春)→六祖普钱(张姓,佚名)→七祖普德(黄大姐)→八祖普方(池姓,佚名)→九祖普通(张姓,佚名)→普月(陈姓,佚名)→ 十一祖普乐(张嘉义)→十二祖普应(张朗)→十三祖普聪(陈姓,佚名)→十四祖普耀(卢炳)→十五祖法号普涛(卢德成)→ 十六祖普洲(陈姓,佚名)→十七祖普品(郑姓,佚名)→十八祖普森(姓名均佚)→十九祖普喜(严姓,佚名)→二十祖普熹(李浚)→二十一祖普火(李烟)→二十二祖普晑(郑泽)→二十三祖普基(宋根)→二十四祖普恩(吴木)→二十五祖普朗(李照耀)→二十六祖普开(翁地)→二十八祖普照(郑德)
以上资料表明,龙华教的发展演变大致可以分为四个阶段:初祖到三祖为创教阶段,其教源虽然追溯到山东的罗祖,而实际创始人是明代嘉靖时期的二祖殷继南,发源地在浙江处州缙云。经过三祖姚文宇的改良和努力,龙华教在浙江庆元、温州、杭州等地得到长足发展,同时也传到安徽、江苏、江西和闽东北,影响相当大;四祖到八祖为第二阶段,顺治年间龙华教遭到官府查禁,五祖及其余党不得不转移到闽北建宁一带山区秘密传教,龙华教开始进入下行通道;九祖至十三祖为第三阶段,康熙三十年建宁官府又查禁秘密宗教,九祖也涉案而亡命福州,龙华教的重心逐渐转移到福建长乐、福清一带,进一步衰落;十四祖以后为第四阶段,乾隆五十三年(1788)龙华教因接班人纷争而分裂,部分信徒在福建兴化府找到生存和发展空间,民国时期龙华教“虽遍行各地,而莆仙二邑,其信尤笃,故山陬海澨之人,莫不输诚皈向”[31]。乾隆年间,龙华教还随着移民传播到台湾,成为台湾民间宗教中的重要教派。[32]至今,龙华教局限在福建莆田地区和台湾台南地区流传,斋堂和信徒的数量都不是太多。导致龙华教由盛及衰和传教中心向南方转移的原因之一是官府的严厉禁止和教派内部的分裂。
二、龙华教的教义
龙华教又名龙华会,教名源自白莲教的“龙华三会”说,基本教义是无生老母创造并主宰万物和人类,因人类贪恋尘世虚华浮景,结果堕入四生六道受尽各种轮回之苦,成为无法返回“真空家乡”的儿女。无生老母想念儿女而伤心不已,遂派燃灯佛、释迦佛和弥勒佛下凡来接渡众儿女回“真空家乡”,回到无生老母的怀抱中。其核心内容是“三劫说”,《三祖行脚因由宝卷》中明确说道:“第一世名黄阳劫,燃灯佛掌天盘,是上乘;第二世名红尘劫,释迦佛掌天盘,是中乘;第三世名白阳劫,弥勒佛掌天盘,是下乘。”现在是处于末劫即白阳劫,由弥勒佛来度化众生。实际上,“龙华三会”说并非龙华教独有的教义,而被明清诸多民间宗教教派所接受,成为“民间秘密教门的信仰核心”。[33]
由于历代官府视“三劫说”为异端邪说,凡宣扬此说便列入“邪教”加以严厉镇压,因此为了求得生存,后期龙华教在发展演变中逐渐淡化“三劫说”,在宇宙万物及人类本源上,摒弃原有的“无生老母生下天地人三才”[34]说,吸收儒家天人合一理论,提出无极元气说,《一览心镜》中“混元一气”篇做了详细的论述:
无极未化之前,混元一气。未有天地,先有空性在先,取元精一气为父,取红莲一气为母,悟一心为母,真性为性,三心合一心,喻鸡卵化生无极,无极化生一气。地一声是明威音王,清气为天,浊气为地,两手携日月,两脚(踩)乾坤。天有八万四千星宿,地有八万四千花果树木,人有八万四千毛孔。无极化燃灯青阳会,太极化释迦红阳会,皇极化弥勒白阳会,老极化药师黑阳会,少极化琉璃黄阳会,乃是五服以里,三佛定劫。燃灯掌先天,释迦掌现在,弥勒掌未来。掌天,运日月四时;掌地,发生万物;掌人,立成世界。才分天地人三才。
至于关于“龙华”的内涵?后期龙华教做出这样解释:“龙华者何?盖龙天之下四部洲也,沙界之中印度也,统诸佛降临一致之义也。由释迦教灭,弥勒下生即龙华之教主也。”[35]又说:“夫设供者,龙华初会也。开经者,龙华中会也。燃蜡者,龙华末会也。”[36]竟然把龙华教最重要的“龙华三会”教义转化为不同形式的道场。《龙华三会科仪浅论》连篇累牍地大谈特谈“龙华三会”的各种仪式,道场布置的各种细节都考虑十分详尽周到,但几乎不涉及“三劫说”,作者认为:“拜佛者,为初度龙华会,乃是引进化度,十方善信皈依圣祖法门,持斋戒杀为基础。按初中末是龙华三会道场,此为首事,非等闲举动,上人不惜心力,谆谆开示。”
值得关注的是,后期龙华教的教义中增加了许多儒家和佛教、道教的内容。
关于龙华教与儒家的关系,后期龙华教特别强调纲常伦理,把纲常伦理看做是修道之基础。《科仪宝卷》在论述“证道阶梯”时,第一阶就是“敦伦”,明确指出:“夫性命之理微,纲常之理著,且立本工夫必自伦常始,修净土者何可疏而忽之?人伦有五,曰父子,曰君臣,曰夫妇,曰昆弟,曰朋友,此乃五伦之大道,万古之纲常。”要求信徒要“居致其敬,养致其乐,病致其忧,致其哀,祭致其严”,还有“能持斋戒杀,明星见性,方可报答父母之恩”。对于君主,“臣事君以忠”,百姓要“守法安分,国课早完”。奴仆僮婢对主人和工匠伙计对东家都要“尽心量力,各忠乃职”。至于夫妇之道要“夫倡妇随”,“当恪守妇道”。兄弟要和睦相处,“上敬下恭”。朋友之间要“取善辅仁”,“出言必合劝规,共事须凭道义。贫富相资本,患难相扶”。总之,后期龙华教教主张,信徒只有尽到了五伦之义后,才有可能修得正果。其《堂规》明确规定以孝悌忠信礼义廉耻为先,将道德纲常为本,五常不失,三皈常持,谨守清规,恪遵律法,税粮早纳,见义勇为,学道修身,改过从善,不食烟酒五辛等物,方称为佛弟子矣。”36
关于龙华教与佛教的关系,后期龙华教强调念经拜佛斋戒,甚至视为本教门的标志。龙华教有所谓天地盖载恩、日月照临恩、皇王水土恩、爹娘养育恩、祖师传法恩、护法扶持恩、檀那陈供恩、八方施主恩、九宗生净土、孤魂早超升等十种“重恩”,认为信徒必须很好地报答,而报答的最佳方法就是“吃斋事佛”,“吃长斋,受五戒,总报恩情”,“朝看经,暮念佛,总报恩情”。[37]所以,在形式上后期龙华教的佛教色彩相当浓厚,其信徒严格遵守佛教的“五戒”,早晚诵读《心经》等佛经,经常举行讲解佛经活动。在教外人心目中,他们等同于佛教徒,甚至龙华教信徒也自认为是佛教信徒。《莆田县志》记载:“吾邑茹素者有龙华会名目,……其教堂确是遍布各处,入教人只念经礼佛,每逢斋期佛诞,念经做道场而已,并没有劝人修炼等怪诞行为。至其所念的经,也是莆田佛教方面的经书,询之教内人,亦不知同正式佛教有什么不同之处。”[38]日据台湾时期,台湾斋教成立“台湾佛教龙华教会”,龙华教依附在佛教之下活动,逐渐丧失原有的民间宗教的本色,成为台湾佛教的一个支派。[39]
关于龙华教与道教的关系,后期龙华教吸收大量道教内丹理论,要求信众持之以恒地修炼,才能“安身立命,“以证大涅槃”。[40]其经典《一览心镜》绝大多数篇幅是在探讨内丹修炼理论和方法的,如“三车”条:“天日月星辰斗,地五行金木水火土,肝属木通眼,肾属水通耳,肺属金通鼻,心属火通舌,脾通中央戊巳土。主人公在双林树下,安身立命。三山者,须弥山、灵山、玉京山。后脑乃昆仑山,四生分路之所,住上观是飞禽,住下观是胎生。东为湿生,西为化生。三华灌顶者,牛车、鹿车、羊车是也。运其身中精气神之水,从枕关昆仑关处过,从顶之下润其丹田,明珠也。五气朝元者,乃心肝脾肺肾,属金木水火土,即五气入定,静坐提起工夫,工夫而到玄关之所,即五气朝元者。”又如“三关”条:“三关者,玄关、青龙关、荒草关也。百尺竿头更进一步者,乃是金锁玉关也,此最上乘之所也。太子者,一灵真性也。四大天王者,东西南北也。扬眉瞬眼,看住玄关一窍。目如圭眼,两边俱近观定戊土。提起坎中之水,补离中之火也。良久或见惟光,或见圆光白光,或见金花银花者,俱见本性弥陀也。三关者,在三关之上,玄中玄妙,中玄也。”再如“七宝”条:“先说精气神血脑髓心肾,乃为天地人七宝。富国安民,精气血满,成丹者七宝归身。精气神不散,结成大丹,如鸡抱卵。气是神之母,神是气之子,子能离母乎?妙哉!玄之又玄,一心内守,调息绵绵,微微轻出,似有如无,莫要间断。自然心火下降,肾水上升,口内津液自生,灵直起骸,自知长生之路。”类似的论述很多,该书若不是从龙华教活动场所搜集到的,被误判为道教内丹著作也是大有可能的。
总之,后期龙华教为了应对政治环境的变化,求得生存和发展,摒弃了“无生老母创世说”,在宇宙观上引入儒家的无极元气说。在具体教义上也大大淡化被官府视为异端学说的“三劫说”,提出以儒家的伦理纲常为修道基础,以佛教的念经斋戒为修道形式,以道教的内丹修炼为修道途径的三教融合的主张,外佛内道,逐渐丧失其民间宗教的“叛逆”本色。
三、龙华教仪轨
龙华教的仪轨中,戒律变化不大,一直奉行“三皈五戒”为基本戒律,三皈即皈依佛、皈依法,皈依僧,五戒即佛教的不杀生、不偷盗、不邪淫、不妄语,不饮酒。龙华教信徒有别于其他民间宗教的最重要标志是在家出家又不隶属佛教,这一特征自创教之日起一直延续下来,《科仪宝卷·普扬序》:“考各宗教之历史,其源则一,其流则分,兹就释教论之。其教法以度世出世则同,其徒因在家出家而异。然古之佛教,虽在家二众亦必求僧授三皈五戒,方得名佛教徒。自普仁罗祖出,分在家二众不隶属于僧尼,而自立一宗,曰‘龙华教’。”
龙华教的教阶制度,前期为殷继南制定的“三乘法”,从低到高为小乘、大乘、上乘。后期模仿其他民间宗教分为九个等级,即小乘、大乘、三乘、小引、大引、四句、清虚、空空、太空。[41]莆田一带龙华教教阶也分九个等级,但名称不尽相同。《源流法脉歌》中的“八部果位歌”写道:“小乘皈依人道清,大乘无字苦炼心。三乘钥匙开自性,引进性中进步升。四句偈明安了悟,清虚不染凡间尘。传灯内外光后先,总敕穿过九曲源。”出现了“传灯”和“总敕”的等级名称。关于龙华教的九品教阶制度,教内也有人颇有微词,《新集简易科仪》作者尖锐指出:“斋堂九品之秩序,不伦不类,完全欠妥。相沿已久,无人改正,习焉而不察,为识者笑。考诸内典,小乘为声闻,大乘为菩萨,三乘则兼辟支之总名。传灯是付法之别名,清虚是道教名词。四句、总敕系斋门独家之杜撰。至于空空、太空之名,亦不甚雅,且大小乘与大小引进之秩序倒置。”作者还提出改革方案:“初皈依当名小引进,升一步名大引进。三乘名为见道,位旧之小引进名。闻道位大引进名,为思道位。四句名修道位,清虚名小乘,传灯名大乘,总敕名最上乘。至于外之名称,宗敕称为道长,传登称为堂长,其余总以道兄弟相称。”[42]上述分析确实有理有据,提出改革教阶制度的建议也颇费心思,言之成理,但由于原来的教阶制度已经“相沿已久”,若改变便会牵一发而动全身,所以此方案恐怕只能束之高阁了。
值得注意的是,《科仪宝卷》对信徒的“证道阶梯”有明确规定,分为“敦伦”“持戒”“习仪”“信教”“看经”“度众”“积德和善”“不退初心”“问道穷源”等九个步骤。“敦伦”前面已经介绍,不再赘述;“持戒”即持五戒;“习仪”即学习各种科仪,参究其中之深意;“信教”即积极参与赞襄各种经场佛事,互相切磋经典之精微;“度众”即各尽所能,“广度群迷”、“相拖相拔,带万牵千”;“积德行善”即“凡种种利人济物之事,皆宜尽力而行”;“不退初心”即坚定信仰,始终如一,“学道如初,成佛有余”;“明道穷源”即朝夕操持,时刻参究“事物当然之理”。当然,修行的九个步骤并不是截然分为前后次序,而是前后有所侧重,是一个有机整体。
龙华教的科仪在康乾之后逐渐繁缛,常见的科仪有入门皈依仪式、设供仪式、开经仪式、朔望上供仪式、早晚奉茶仪式、佛诞仪式、龙华三会仪式等等,其中最重要的是入门皈依仪式和设供仪式、开经仪式,规模最大最隆重的是龙华三会仪式。
另据光绪二十八年壬寅(1902)[21]刊本《罗祖宝卷》载有龙华教仪式多种,函括开经偈、奉请、大十报、中十报、小十报、祝寿、求忏悔、香赞、大乘皈依、举香、血湖赞等。[43]
龙华教信仰者要成为正式信徒,必须举行入门皈依仪式。龙华教上层人士对入门皈依仪式非常重视,认为通过入门皈依仪式,对信徒进行教义宣讲,让信徒掌握本教要义,使信徒的言行有别于“教外之人”。规定:“凡初入门皈依者,须将皈依文详详细细开示明朗,使皈依之人晓达诸佛垂教立宗之意,设科著训之心。”[44]其“皈依文”如下:
今有大乘弟子 某 当空取出法名 某 云云,你今叩跪圣祖莲花台前,求领三乘妙法,我此法能超三世父母,七代宗亲,是你夙世有缘,今生得遇,这遭不遇,万劫难逢。只恐你年长月久,心迷意昧,智暗情混,背后开了荤酒,忘恩背祖,露泄我圣祖三乘妙法。你可报个姓名,发个誓愿,做个当头上来。
弟子普 某 不敢开斋破戒,不敢露泄三乘妙法,不敢忘恩背祖,如有此等,愿遭此报。阿弥陀佛、诸佛作证。
听我妙偈:
人人尽有一盏灯,无人剔拨暗昏昏。吾今清油点一着,镇州点着越州明。
一灯能续百千灯,心印光通法令行。千圣不传吹不灭,万古流传到如今。
累劫修来遇真师,点开慧眼见娘娘。信手拈来无不是,纵教大地见黄金。
直指单传密意深,本来非佛亦非心。分明不授燃灯记,自有灵光耀古今。
说法非有法,说经非有经。传授心印体,悟明心非心。[45]
实际上,信徒修行到“三乘”教阶时,还有再举行三乘仪式,焚化一张如下启文:
今有三乘弟子普 某,求道以后,果有真心修行,伏望神祖赐起随身,护法关照,心花发明,慧镜长明,家门迪吉,世道双全。道领道已毕,叩头谢恩。[46]
开经仪式经常举行,主要是请若干龙华教高徒为一般信徒讲解龙华教经典科仪,但同时要举办仪式,诵念各种经文,《开经科仪宝卷》《科仪宝卷》《新集简易科仪》都有详尽的记载。设供主要是在佛诞举行,主要是祭拜神明,但为了方便信众,节约开支,设供与开经仪式常常同时举行。《科仪宝卷》规定:“凡设供者,龙华初会也,当以研究佛理佛学为宗旨,于中择一二高明者,将龙华所有科仪经典剖析精微,阐扬奥妙,其余须静心定气,侧耳细听,不可胡言乱语,嘈杂喧哗,所有一切家常俗事,俟散会后交谈。”为此,还专门制定《龙华堂规》:
圣祖堂规谕众曰:宣讽念佛,乃诸佛之要旨。信受百行,乃人天之为先。威仪寂静,是诸佛之规模。仔细分明,为人天之妙用。在丛林必须尊圣,摄一心而三心不立,收万法而一念归真。立如并辅,坐如室女。举步观心不离当念,行住禁止喧哗,坐卧不许散乱。如此一念之诚,岂不转凡成圣。
一不许交头接耳,二不许斜目视人,三不许倚墙靠壁,四不许翘脚回身,五不许咳痰吐涕,六不许乱动胡行,七不许绮言戏语,八不许恶语伤人,九不许论非谈过,十不许夸会谈能。当机者持秤说法,焚香者回顾丛林,违法者跪香一炷。[47]
后期龙华教的仪轨有变与不变的,戒律基本不变,在形式上继续保持浓厚佛教的色彩。但教阶制度从三级变为九级。至于道场科仪却越来越繁缛,信徒关注宗教的外在形式甚于宗教的内容,这种变化在明清民间宗教中带有一定的普遍性。
四、结论
明清是民间宗教勃发时期,数以百计的民间宗教教派如雨后春笋般地在全国各地出现并广泛传播,甚至出现数十起民间宗教与农民起义相结合的事件,在一定程度上冲击了当时的社会制度。从宗教文化上看,民间宗教的庶民色彩较为浓厚,其兴起在某种程度上挑战正统宗教。所以,民间宗教的产生和发展,反映了当时底层百姓的政治诉求和精神需求,有一定的合理性。然而,在专制主义集权社会,任何有组织的民间宗教都要被严厉禁止的,加上民间宗教的理论、组织、信徒等自身的诸多局限性,导致民间宗教教派往往兴也勃焉,衰也忽焉,总的趋势是走向衰微。龙华教的兴衰嬗变可以看做是明清时期民间宗教的一个缩影,因被官府镇压导致其教义发生根本的变化,淡化“三劫说”,修改“无生老母创世说”,使龙华教丧失原有的“叛逆”本色。而主张以儒学伦理纲常为修道基础,以佛教的吃斋念经拜佛为修道形式,以道教的内丹修炼为修道途径的三教融合思想,虽然也获得了一些信徒的认同,满足某些底层百姓的精神需求,但这毕竟是民间宗教常用的老套路,了无新意,在理论上不能最大程度满足底层百姓的政治诉求和精神需求,更无法与儒道释三教相抗衡。因此,龙华教的发展路子便不可避免地越走越窄,信众越来越少,影响也越来越小,最后只能局限在福建莆田仙游和台南一隅流传,艰难地维持生存。龙华教的命运实际上也是多数民间宗教的命运,其兴衰的必然性很值得学界深究。
注释
1丸井圭治郎:《台湾宗教调查报告书》(第一卷),台湾:捷幼出版社,1993年,第79-82页。
2连横:《台湾通史》卷二二《宗教志·佛教》,商务印书馆,1996年,第409-410页。
3连立昌:《福建秘密社会》,福建人民出版社,1989年,第74-82页。
4马西沙、韩秉方:《中国民间宗教史》,上海人民出版社,1992年,第340-405页。
5[德]休伯特·塞维尔特:《中国东南部民间的宗教派别》(节译),陈霞译,苏为德校,《宗教学研究》 1994年第2期,第64-71页。
6濮文起:《秘密教门——中国民间秘密宗教溯源》,江苏人民出版社,2000年,第69-74页。
7秦宝琦:《中国秘密社会新论——秦宝琦自选集》,福建人民出版社,2006年,第349-354页。
8王见川:《台湾的斋教与鸾堂》,台北:南天书局,1996年。
9该书为手抄本,纸质为宣纸,因虫蛀而有些残缺。封面有“普祥拾于东兴亭”字样,无书名,根据惯例以首篇“一览心镜”暂名。末页有“同治甲子年()夏立”,据此可知为1864年抄本。该书主要内容为信徒内修功夫,对于研究龙华教的演变很有价值。
10该为手抄本,纸质为宣纸,保存完好。书中出现的最迟时间为“民国甲子年”,即1924年,由此推断该书书写或抄写于1924年之后的民国时期。该书无书名,根据惯例,以首篇“源流法脉歌”暂名。该书中的“源流法脉歌”和“龙华佛祖开教源流法脉”对于研究龙华教历史很有价值。
11该书封面除“科仪宝卷”书名外,还有“民国丁丑年梅夏重印”“仙游龙山堂聚元堂同募捐印赠”字样,可知该书乃1937年印刷。该书分上下卷,上卷为龙华教各种科仪汇编,下卷为龙华教主要经典摘要。本人收集的是上卷。
12该书为手抄本,纸质为宣纸,保存完好。该书封面除“开经科仪宝卷”书名外,还有“时辛未年孟秋瓜月中浣立”“志明堂”字样,据此可知该书抄写于1931年。
13该书为有油印本,封面除书名外,还有“汉阳堂、如是堂、集贤堂同敬送”字样,末页有“集贤堂传灯普晃编集,太平堂后学普暐抄录”和“岁次己丑年仲夏印刊”字样,据此可知该书编印于1949年。
14该书为印刷本,纸质为宣纸。封面除书名外,还有“公元一九五零年孟冬谷旦”“净业社同人、龙华会道友敬刊”字样。末页有捐款堂祠和捐款人名单。
15普浩:《三祖行脚因由宝卷·缙云舟转》(光绪本)。
16普浩:《三祖行脚因由宝卷·庆元三复》(光绪本)。
17普浩:《三祖行脚因由宝卷·庆元三复》(光绪本)。参见连立昌:《福建秘密社会》,第74-79页:马西沙、韩秉方:《中国民间宗教史》,第344-353页。
18还有临用7人、延山1人,不知属于哪个省份。
19《积善堂堂志》,又称《积善堂正宗谱》,朱得三主修,民国二十二年(1933)木活字印本。此为晚晴民国间,浙江丽水地区龙华教所编宗谱。此谱,函括序文、跋文多篇,亦载有龙华派祖师传记数篇,为研究清代、民国时期浙西南罗祖教传承的重要资料。
20李志鸿:《闽浙赣宝卷与仪式研究》,附录二《积善堂堂志选摘》,台北:博扬文化事业有限公司,2020年12月,第466-474页。
21光绪二十八年壬寅(1902年)刊本《罗祖宝卷》,王见川、车锡伦、李世伟、范纯武编《明清民间宗教经卷文献续编》第4册,第255-312页。
22罗因,本名孟鸿,道号清庵,信徒称之罗祖,其生平颇有传奇色彩,学界多有研究,参见马西沙、韩秉方:《中国民间宗教史》,第341-346页。
23关于龙华教二祖的姓名、出生地,有两种记载:一是殷继南,浙江处州府缙云县人;二是应继南,浙江处州府丽水县应家庄人。马西沙、濮文起等学界多数人持第一种说法,连立昌、王见川、秦宝琦等持第二种说法。《龙华佛祖开教源流法脉》则提出第三种说法,认为二祖名殷桂。另外,新近搜集到的《开经科仪宝卷》“赞祖”篇有:“祖在山东莱州府,转到缙云投应家”的记述,值得注意。关于殷继南的出生年,教内文件和学界多持生于嘉靖十九年(1540)的说法,马西沙认为“生于嘉靖六年(1527)有其合理性”。参见马西沙、韩秉方:《中国民间宗教史》,第346-348页。
24姚文宇是龙华教承前启后的重要人物,《三教行脚因由宝卷》记载其去世时间为清顺治三年(1646),而《龙华佛祖开教源流法脉》则记载为崇祯七年(1634),提早十二年,且不提被官府所杀之事。
25龙华教教教内文件或记载普霄去世时间为1644年,学界也有不少人认同此说,[德]休伯特·塞维尔特:《中国东南部民间的宗教派别》,《宗教学研究》 1994年第2期,第66页。
26《龙华佛祖开教源流法脉》记载为“崇祯庚寅”,但崇祯并无庚寅年,只有“庚午”“庚辰”年,查阅其他资料,应为“庚午”年。
27普月创建一是堂。
28《龙华佛祖开教源流法脉》记载“雍正甲辰年十二月十三日丑时寂灭”,显然有阙漏文字,根据其他资料补正。
29雍正无庚子年,只有庚戌年(雍正八年,1730)。
30嘉庆只有丁卯年(1807)和己卯年(1819),无乙卯年。
31《科仪宝卷·普耀序》。
32关于龙华教在台湾的传播历史,详见王见川:《台湾的斋教与鸾堂》;王见川、李世伟:《台湾的寺庙与斋堂》,台北:博扬文化事业有限公司,2004年,第141-202页。
33详见秦宝琦:《中国秘密社会新论——秦宝琦自选集》,第257-273页。
34普浩:《三祖行脚因由宝卷·缙云舟转》(光绪本)。
35《科仪宝卷·普扬序》。
36 《科仪宝卷》卷上《堂规》。
37《新集简易科仪》
38《莆田县志·莆田的宗教》(1963年单行本)。
39王见川:《从龙华教到佛教——台南德化堂的成立与其在近代的发展》,载王见川、李世伟:《台湾的寺庙与斋堂》,第141-202页。
40《一览心镜》。
41连横:《台湾通史》卷二二《宗教志》,第409页。
42《新集简易科仪·闢谬一则》。
43光绪二十八年壬寅(1902年)刊本《罗祖宝卷》,王见川、车锡伦、李世伟、范纯武编《明清民间宗教经卷文献续编》第4册,第255-312页。
44《科仪宝卷》卷上《证道阶梯》。
45《科仪宝卷》卷上《皈依科附大乘三乘科》。
46《科仪宝卷》卷上《皈依科附大乘三乘科》。
47《龙华三会科仪浅论·附龙华堂规》。《科仪宝卷》卷上《堂规》也有类似的规定:“一不可交头接耳,二不可谈论是非,三不可弯身翘脚,四不可吐唾经筵,五不可放空单席,六不可惰慢坛仪,七不可草曲杂唱,八不可妄说因由,九不可拖鞋裸体,十不可避卧畏烦。”
上传者:郑静吟
|