|
摘 要:
本文基于新发现的材料对程智与明清之际道教龙门派进行探索。新材料显示,季芬即季蕙纕,为明代苏州龙门派高道,程智传承其法脉,得其秘受丹法口诀,而继之发扬光大。季芬传抄流传的《玄宗旨》亦可视为程智一脉丹书,新见丹书《觅玄语录》为程智法脉所传典籍。程智弟子马衍为程智之学的集大成者,且深入龙门丹法,影响深广。程智入道教龙门派是其“寄藏”思想的体现,将“儒学之种”,“寄藏于释道”,以图儒之精神得以生长壮大。
以往的研究,我们已经知晓:作为明清之际重要思想家,程智与佛教、道教往来甚为密切,不仅精研《老子》《庄子》《周易参同契》,而且师从高道,修持内丹。程智自幼既有修仙之志,以易学成名后,与明末江南全真龙门派领袖季蕙纕先生(圆婴)往来密切,成为全真龙门派二十代“明”字辈弟子。程智所开创的“易教门”与明清民间宗教三一教无涉。[1]
本文基于新发现的材料对程智与明清之际道教龙门派进行探讨。新材料显示,季芬即季蕙纕,为明代苏州龙门派高道,程智传承其法脉,得其秘受丹法口诀,而继之发扬光大。季芬传抄流传的《玄宗旨》亦可视为程智一脉丹书,新见丹书《觅玄语录》为程智法脉所传典籍。程智弟子马衍为程智之学的集大成者,且深入龙门丹法,影响深广。程智入道教龙门派是其“寄藏”思想的体现,将“儒学之种”,“寄藏于释道”,以图儒之精神得以生长壮大。
一、程智与季蕙纕所传龙门派
通过对《程智集》以及新近发现季蕙纕传抄丹书《玄宗旨》的研究,我们已经明确:季蕙纕是明末影响重大的全真龙门派高道,为龙门派十九代宗师,“圆”字辈,程智为其弟子,为二十代“明”字辈。[2]
最早揭示程智与季蕙纕先生师承关系的文献,是程智弟子陈三岛编辑的《东华语录》。清顺治五年戊子(1648)冬,程智偶憩“会道观东华堂”,熊如灏、韩烨等人请求讲授《易学大旨》十日。讲授结束后,其弟子陈三岛将讲授文字以及师生问答汇编而成《东华语录》一书。据该书记载,在第八日正讲中,程智带领众弟子“设斋玄服礼拜太上”,其间,程智透露出自己在苏州雍熙寺讲授《易经》而遇到季蕙纕先生的经历:“最后,讲《易》雍熙,遇季蕙纕先生,不求而传取气真诀,始自信无憾。”[3]
第八日正讲中,程智作祭拜太上老君的《告太上疏》一篇,程智自述,追随道侣乃是平生所愿,拜季蕙纕先生为师,以“明嵩”为法名,使自己终成为“龙门之裔”。近来,重庆丹道文献研究专家蒋智明先生在光绪刊本《江阴县志》中找到季蕙纕的传记材料。[4]该材料载于清卢思诚等修、季念诒等纂,光绪四年刊本《江阴县志》卷十八“人物·隐逸”中的明代部分,其文曰:
季芬,字蕙纕,郡诸生。家贫,箪瓢,宴如。博极群书,通天文、术数、风角、鸟占,尤精先天养气之旨,好吟咏,著《长春境日记》等书。茂苑诸名家皆师焉,隐居邓尉山中,坐化去鼻筯垂尺许。[5]
茂苑,又名“长洲苑”,古苑名,旧址在今江苏省吴县西南,后也作苏州的代称。邓尉山位于苏州城西南30公里处,吴中区光福镇西南部,因东汉太尉邓禹曾隐居于此而得名。[6]显而易见,季芬,即季蕙纕,是江阴著名高道,在苏州一带影响深远。我们知道,出生于新安郡休宁县的程智与苏州渊源甚深。万历四十六年(1618)戊午,十七岁的程智随其父养白公经由杭州初次至苏州。[7]此后,程智频繁造访苏州。天启六年丙寅(1626),程智到苏州再访章拙生,[8]天启七年丁卯(1627),到苏州上万峰山。[9]崇祯十四年辛巳(1641),程智四十岁,这年春天,程智由新安老家迁居苏州。[10]顺治八年(1651),程智仙逝,11顺治十三年(1656),归葬于长洲县阳山西。[12]显然,程智定居苏州前后凡十年。
苏州也是程智成名,讲学之处。早在崇祯六年(1633),程智已在苏州雍熙寺开堂讲学,首于雍熙寺法水禅院讲《大学》,至八年,已成《大学定序》《大学详说》二书。[13]苏州雍熙寺即程智扬名之所。程智讲学苏州雍熙寺,起于其弟子汤三初之父“致金雍熙寺借法水禅院为讲所,卖田百亩得金五百两供日用,延请程智寓其中讲《大学》”。起先,有人向汤父举荐程智,汤父半信半疑,殆及众人与程智论辩至第四日时,汤父完全被程智的学养折服,视之为“孔孟以后之真儒”。[14]汤三初在《程子年谱》里记载了汤父与苏州名流交往的情形:
是时,查师鹃鸣讳,以时文教初兄弟,馆余家。查师与范圣孚交,颇好佛学。江上季蕙纕先生以仙学鸣。袁遽庄先生则从季先生学仙者也。何艾庄师则尚程朱。管乾三先生以天台教俯视一世。……关前往来者,惟袁、何、查、王、季四五人耳。[15]
显而易见,汤父所结交者,皆为苏州儒、释、道三教之一时之选。查鹃鸣与范圣孚乃佛学精英,何艾庄则崇尚程朱之学,管乾三先生则以佛教天台宗之学俯视一世,江上季蕙纕先生及袁遽庄先生以仙学而闻名。所谓“江上季蕙纕先生”即江阴季芬是也。程智讲学于雍熙寺,必然由此而结交季蕙纕先生,进而投其门下,传授龙门派心法,正是程智自述所说“讲《易》雍熙,遇季蕙纕先生,不求而传取气真诀”,“上溯命学之传,源出龙门之裔,故谨从法派,定名‘明嵩’”。[16]
二、程智与《觅玄语录》
近来,随着道教内丹书的不断发现,季蕙纕、程智一系的龙门派道脉传承越发清晰。重庆蒋智明先生收藏有一份木刻丹书《觅玄语录》。[17]该书封面首题“岁次己丑”“集善村藏板”。全书共分二卷,共有明性命、明乘等、明庇佑等六十八条目。虽然封面载有“岁次己丑”字样,但是却无法确指刊印的具体时间。唐山盛克琦先生尝整理过另外两个版本的《觅玄语录》,分别为:巢云居藏吴君确抄本《觅玄子语录》以及无名氏抄本《觅玄子语录》。[18]无名氏抄本《觅玄子语录》有题为“万历癸巳冬魏郡董海亨见心撰”的序文一篇,吴君确抄本《觅玄子语录》则有题为“万历癸巳冬觅玄子马鸣冀书于还元洞”的引文一篇。“万历癸巳”即1593年。经过整理点校,可知,觅玄子,即马鸣冀,平干(今永年县)人,其兄马鸣朝,号抱真子,二人同为明代丹道家。[19]
前述集善村藏板,己丑年木刻丹书《觅玄语录》当为《觅玄子语录》之另一版本。卷一载有“觅玄语录篆内功要叙”一篇,记载《觅玄语录》之来由:
觅玄语录篆内功要叙
觅玄子者,平干人也。业儒二十载,忽搆宿疴,百药莫疗。乃访内修却病之方。初师荆楚喻先生,后师洹水还元子王先生,幸皇天默佑,五日小周天,六日大周天,水火既济,宿疴顿除。行至百日,精神异常,遂谢人间事,隐于庐山“觅玄楼”,遍阅诸丹经而贯通之。其兄抱朴〔真〕[20]子往造之,互相问答,焚香告天,载笔书之,分章绘图,题曰《觅玄语录》。因其居号其人,名其书也。
由此可知,觅玄子业儒二十年,疾病缠身,百药莫除。先后师从荆楚喻先生,后师洹水还元子王先生,终于得以道家内丹功法祛除旧疾。于是,遁隐于庐山“觅玄楼”中,专研道教丹书。后将与其兄抱真子的丹道问答整理而成《觅玄语录》。
“万历癸巳”年抄本《觅玄子语录》,当早于此己丑年刊本《觅玄语录》。然而,此刊本《觅玄语录》内载有多处季芬(蕙纕)、程智(云庄)二先生的语录,堪为研究季蕙纕、程智一系道教龙门派的可贵资料。己丑年刊本《觅玄语录》卷一“药物第三”载曰:
药物第三
季芬曰:此章先天指肾气而言,坎离交者此也。邵子又曰:不向肾中求一画,惟从心上觅工夫。在大静之后,超脱血气而生。所谓:人尽而天,然后乾坤可交,而丹可结。不可不明辨。
季芬,即季蕙纕。查巢云居藏吴君确抄本《觅玄子语录》以及无名氏抄本《觅玄子语录》,皆无此季芬之论。己丑年刊本《觅玄语录》卷二“关窍说”,则载明为季蕙纕(圆婴)删改。季蕙纕传抄《玄宗旨》有载“崇祯八年岁在乙亥朗蟾子季芬跋”。[21]可知,此处所载“明蟾子”应为“朗蟾子”之误。己丑年刊本《觅玄语录》卷一“第二十四要知子又生孙”后载曰:
按二十四条,由下手而神化,字字明阐,是必祖师之言,而今忘其人。季朗蟾先生得之于程一德,程一德得之于吴景福云。
季蕙纕传抄《玄宗旨》又有相似跋语:“谨按二十条,由下手而化神,字字明阐,皆仙真度人苦心。芬得之程一德,程得之吴景福,吴得之尹真人,后之阅是书者,庶知其所自来,不可忽也。崇祯八年岁在乙亥朗蟾子季芬跋。”[22]显然,以上己丑年刊本《觅玄语录》按语出自季蕙纕《玄宗旨》。
我们业已知晓,程智从季蕙纕处传得道教龙门丹法。[23]但是,综合现有文献,罕见有程智关于内丹的论述。己丑年刊本《觅玄语录》卷二“修真直指”则标明“程云庄先生口授”。
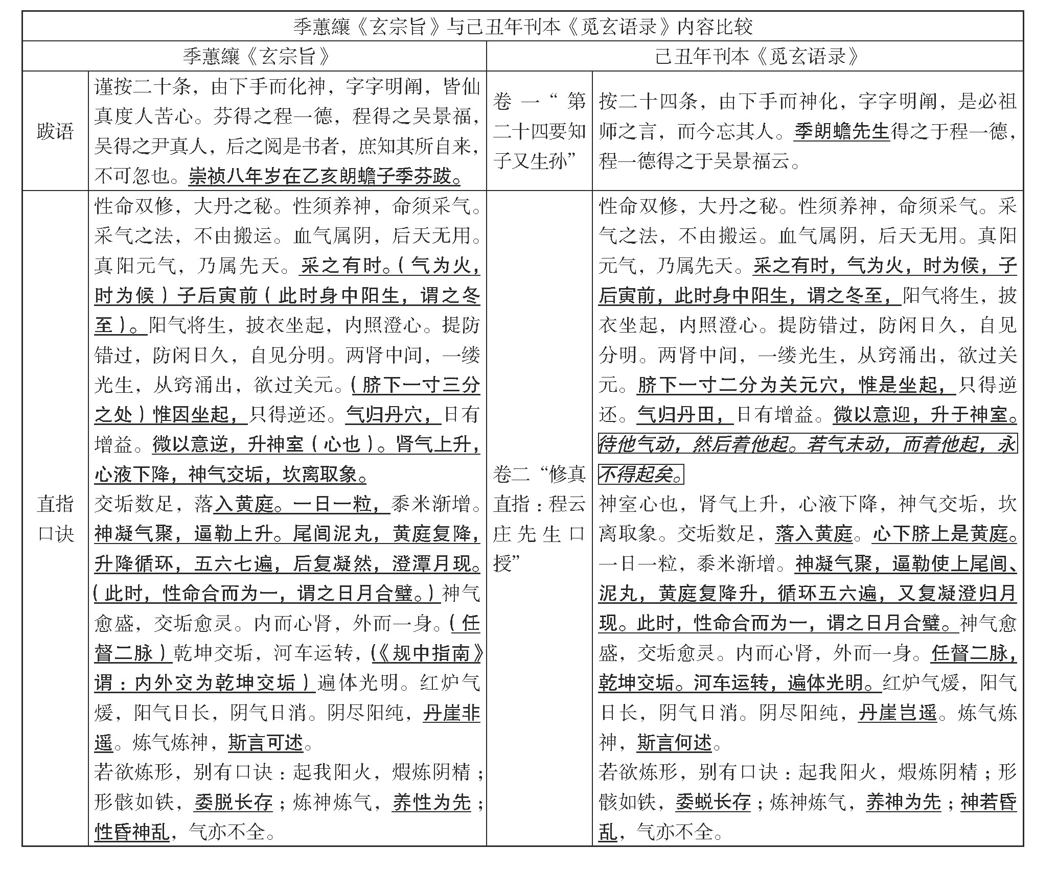
以上记载与季蕙纕《玄宗旨》第二篇《直指口诀》大同而小异。[24]以下,我们将二者文字,列出图表,两相比较:

通过季蕙纕《玄宗旨》与己丑年刊本《觅玄语录》内容的比较,我们可以肯定,己丑年刊本《觅玄语录》亦属于季蕙纕、程智一系龙门派丹书无疑。其中所记载的“修真直指:程云庄先生口授”是程智传衍道教龙门派丹法的明证。
图1 刊本《觅玄语录》
图2 季蕙纕(圆婴)删
图3 程云庄先生口授
三、程智与高徒马衍
《程智集》的文字中,以易学为主,罕见程智内丹修持的论述。其弟子陈三岛编辑的《东华语录》略有记载:“于时身居空山,觉目前山色树影来往耳目与此心了不相干,白日津液自生,中夜起坐,神澄气聚,反观藏府,有如琉璃。读老庄之书,无不召合明了。即《参同》诸篇,凡先辈之所不能通者,无不能指其象而精说其辞。盖《参同》一书,非惟颠倒错乱,难于通晓。其间,上参大易,旁证律历,内涵玄关,外明炉火。坎离卯酉之配合,龙虎婴奼之譬喻,砂银铅汞之真性情,精气神虚之真窍妙,自非兼通诸家,究极根本,即白日飞升之真仙,恐未足以语此。”[25]显见,程智是深谙《老子》《庄子》以及《周易参同契》之妙理,且尽获道教丹道真传。
如上,程智的丹道修持记载实属稀有,与此类似的是,其弟子中涉及道教丹道修持者亦鲜见。程智交游深广,与儒道释三教精英皆有交集,佛教以一代高僧汉月法藏以及著名居士金正希为代表。[26]此外,查鹃鸣与范圣孚亦深入经藏,喜好佛学。[27]程智的交游与弟子情形,我们可以图表示之。
此图只能是对程智交游与弟子的部分描述。据《程子年谱》载,程智得法弟子为九人,分别为:汤桴庄二佑、袁遽庄二徽、俞芥闇二田、何艾庄二榘、汤萍庵三初、汤铁庵三正、陈雪圃三岛、王文式三珏、孙伊靖三伊。[28]其中的袁遽庄,原本亦曾与季蕙纕先生学修持之法:“江上季蕙纕先生以仙学鸣。袁遽庄先生则从季先生学仙者也。”[29]据程智弟子汤三初所述,季蕙纕、袁遽庄、查鹃鸣、何艾庄、管乾三等人皆为苏州深谙儒道释三教的一时之选,且与汤三初之父交游甚厚。[30]袁遽庄与程智原本皆为季蕙纕先生弟子,同与季蕙纕先生学龙门丹法。袁与程交往有年,终成其得法九人弟子之一。

图表中揭示的弟子马衍,至关重要,值得密切关注。由《程子年谱》可知,马衍,字长逸,为程智侍者:
顺治五年戊子,师四十七岁
秋九月,马衍来从学,师命为侍者。先是,师以诸同学俱有家累,不能随师出行,欲觅一无累之人为侍者,托遽庄。至是马衍奉遽庄书至石波,师时在城未归。衍留石波候师。师归,遽庄自梅社至,再拜,求师收马衍为侍者,且言其不娶、绝私、志学,甚合教规。师因许。[31]
马衍师从程智,成为其侍者,实由袁遽庄之引介。由“马衍奉遽庄书至石波”可知,马衍起初极可能师从袁遽庄。前述已知,袁遽庄师从季蕙纕学仙,那么,按照辈分来说,马衍即季蕙纕先生之徒孙。此后,袁遽庄、马衍二人却同入程智之门。研读《程子年谱》,我们发现,年谱编撰者汤二佑似乎对马衍颇有微词。顺治八年辛卯(1651),八月初程智至江宁,患病不能行,至八月十一日,身体渐危,弟子何艾庄欲找人到苏州报信,马衍却坚持不报。[32]八月十四日,程智离世,十六日大殓入龛,马衍“出师最后语,语多不伦,心窃疑之”。[33]顺治十三年丙申(1656)十二月,众弟子葬程智于长洲县,“安吉又付长逸银一百六十两,五十两造易象,五十两做罗城,五十两立墓门,十两砌路,长逸有亲笔支票存据,三项俱未就”。[34]又载“遵遗命,令长逸守墓,长逸有事,辞往芜湖”。[35]显然,按照汤二佑所述,马衍(长逸)作为侍者,在程智病危时,既不主动往苏州报信,又没有把师门筹来的一百六十两银子按原计划处置,更有甚者,马衍未遵遗命,未能为程智守墓。
早在顺治五年(1648)秋九月,袁遽庄举荐马衍为程智侍者时,以为马衍“不娶、绝私、志学,甚合教规”。[36]但是,作为程智最后及门的弟子,马衍却不受师门待见,甚者有人认为其“窃其师之教,别结徒党为非常,受显戮,其教遂中绝”[37]那么,历史上的马衍,到底实情为何呢?这是解决程智一系传衍的重要一环,值得深究。
重庆蒋智明先生从嘉庆《高邮州志》、光绪《霍山县志》找到马衍相关材料。[38]清杨宜崙修、夏之蓉等纂、嘉庆十八年(1813)冯馨等增修、道光二十五年(1845)范凤谐等重校刊本《高邮州志》卷十《人物志·寓贤》“马长逸”条记载:
马长逸,苏州人,居羊山槃庄,自号“畸人”。少时笃志圣贤之学。奉新安程云庄为师,于《易》深悟会通。谓:《易》冒天下之道,大本始于乾坤二元,大旨尽于知知立人,以孔孟为正宗,老释为支庶。教人必于目前事物上证入。四方志学者,礼延讲学,随问付答。穷高入微,口如悬河,靡不令听者神耸。公卿大夫,执贽受业者不一。“畸人”以师道自居,非北面致敬,辄不往。然求教者,大都在静息却病之法。“畸人”志廓落,不能久淹也。尝于康熙十二年,应吾邮孙虞桥吏部之请,倚杖“爱日园”,发明爱日真际,讲求道之大本。易学通乎天地幽明,辅相裁成之全体。一时传为盛会。晚年欲以著述垂不朽,书不多见。其存者,门人裒刻《羊山语录》十二卷。[39]
又据清秦达章修、何国佑纂,光绪三十一年(1905)刊本《霍山县志》卷十一《人物志·流寓》“马衍”条,记载:
马衍,字长逸。苏郡人,师事新安程云庄,得其绝学。凡诸经、子、史、笺、疏、传、注、性理、艺、数、奇耦、音律、兵、农、水利、句股、历法、测验、占候、以及佛老诸书,靡不揽要窥奥。尽日枯坐,无一言,虽大智莫测。所以又工吐纳术,病危殆,但能竖脊坐者,得其术,无不活。其来霍,年才二十七,久居河北滩,乱后,不知所终。[40]
综合以上记载,我们可知,马衍,字长逸,苏州人,程智弟子,居羊山槃庄,自号“畸人”,有《羊山语录》十二卷传世。马衍,可谓是得程智之真传,所学囊括诸经、子、史、笺、疏、传、注、性理、艺、数、奇耦、音律、兵、农、水利、句股、历法、测验、占候、以及佛老诸书,可以说是一位无所不通的饱学之士。马衍在高邮讲学时,传为一时盛会,名动一方。马衍还擅长道教内丹功法,“又工吐纳术,病危殆,但能竖脊坐者,得其术,无不活。”显然,马衍之功法应该是传自季蕙纕、程云庄的龙门丹法。
季蕙纕所传《玄宗旨》有如下记载:“芬得之程一德,程得之吴景福,吴得之尹真人”。又说“清康熙四十八年岁在己丑仲春,得之社兄沈容若,容若得之圣與杨先生,杨得之常有马先生,弟子沈国器识”,“康熙五十七年戊戌中秋,弟子杨典求得是书盥手拜录”。[41]由此可见,《玄宗旨》初传应该是:尹真人→吴景福→程一德→季芬(季蕙纕),再传则是:马先生(常有)→杨圣與→沈容若、沈国器→杨典。[42]此间的“马先生”全称为“常有马先生”,联系上文考证,我们赫然发现马衍(长逸)“能竖脊坐者,得其术,无不活”,是丹道高人也。顺此思路,则《玄宗旨》里说的“常有马先生”极有可能就是程智高足马衍,马长逸,“常有马先生”极可能是“长逸马先生”。亦即,季蕙纕传抄的《玄宗旨》亦经程智弟子马衍之手,是程智一系的丹道书。[43]
马衍在清初江南士绅名流中,影响深远。《颜世家藏尺牍》称“马长逸,住羊山,玄门坐功,人品高妙”。[44]前述,嘉庆十八年(1813)增修《高邮州志》卷十《人物志·寓贤》载有“马长逸”条,称其“尝于康熙十二年,应吾邮孙虞桥吏部之请,倚杖爱日园,发明爱日真际,讲求道之大本。”[45]“孙虞桥吏部”即孙宗彝(1612—1683),字孝则,号虞桥,高邮畔甓社湖畔(今金湖县闵桥镇)人,明清之际高邮名流,曾任清朝吏部郎中,在易学、禅学等著述颇丰,有《易宗》《爱日堂全集》《律数》《禅喜外集》等存世。孙宗彝之子孙弓安曾为其父撰《先府君年谱》一卷,该年谱记载,康熙六年丁未(1667)冬,孙宗彝“迎羊山马先生到舍讲《易》,命弓安遵行羊山先生所讲祀先礼。”[46]羊山马先生即马衍,马长逸无疑。显见,此时,马长逸在易学、礼学、内丹修持、律学等已经名动江南。
四、结语
程智深入儒道释三教,倡导三教会通,以易学立人。云庄素有“从易以通玄”,“从玄以合易”之大愿。在他看来,“从易以通玄”可以依赖自修,“从玄以合易”却需要师传:“虽专易学,兼志玄宗,从易以通玄,固有自信,从玄以合易,幸赖师传”。[47]可以说,作为深通三教的大易师,程智对于三教采取的态度是取其可以会通处,而并不做简单的厚此薄彼的空疏议论。会通三教可以说是明清之际众多思想家的共有现象,程智独特处是,不仅高倡三教会通,以易学立人,更提出“寄藏”之说,借以存续儒学之正脉:
儒本九二之德,必乘九五之位,乃能中天大明于天下。然虽孔孟之圣犹不能也。儒学之种,须寄藏于释道,以遂其生长。[48]
以程智的眼光来看,儒者之道“固为大矣、美矣,惟其大,故难全;惟其美,故不易授受”。这也就是程智力主将“儒学之种”,“寄藏于释道”,以图儒之精神得以生长壮大之用意所在。在这样的思路下,作为儒者的程智,拜季蕙纕先生为师,皈依全真龙门派,深入道教内丹修持的内部世界就完全可以理解了。
注释
1李志鸿:《程智与道教及民间宗教初探》,《世界宗教研究》,2019年第6期。
2李志鸿:《程智与道教及民间宗教初探》,《世界宗教研究》,2019年第6期。
3赵广明编:《程智集》第二册,北京:社会科学文献出版社,2019年版,第566—567页。
4相关讨论可以参看蒋智明先生创办微信公众号“丹道文献网”。
5(清)卢思诚等修、季念诒等纂:《江阴县志》,光绪四年刊本,《中国方志丛书·华中地方·第四五七号》,台北:成文出版社有限公司,1983年版,第2079页。
6相关讨论可以参看蒋智明先生创办微信公众号“丹道文献网”。
7汤二佑:《大易师云庄亟士程子年谱》,“万历四十六年戊午”。
8汤二佑:《大易师云庄亟士程子年谱》,“天启六年丙寅”。
9汤二佑:《大易师云庄亟士程子年谱》,“天启七年丁卯”。
10汤二佑:《大易师云庄亟士程子年谱》,“崇祯十四年辛巳”。
11汤二佑:《大易师云庄亟士程子年谱》,“顺治八年”。
12汤二佑:《大易师云庄亟士程子年谱》,“顺治十三年”。
13汤二佑:《大易师云庄亟士程子年谱》,“崇祯六年”;又可参周齐:《程智的佛教因缘、三教观与儒释观》,《世界宗教文化》,2019年第4期。
14汤二佑:《大易师云庄亟士程子年谱》,“崇祯六年”;又可参周齐:《程智的佛教因缘、三教观与儒释观》,《世界宗教文化》,2019年第4期。
15汤二佑:《大易师云庄亟士程子年谱》,“崇祯六年”。
16赵广明编:《程智集》第二册,北京:社会科学文献出版社,2019年版,第566—567页;李志鸿:《程智与道教及民间宗教初探》,《世界宗教研究》,2019年第6期。
17感谢蒋智明先生惠赐此《觅玄语录》照片。
18盛克琦:《仙道口诀—道教内丹学修炼秘诀典籍》,宗教文化出版社2012年版,第144—168页。
19盛克琦:《仙道口诀—道教内丹学修炼秘诀典籍》,宗教文化出版社2012年版,第144—168页。
20集善村藏板,己丑年木刻丹书《觅玄语录》全书抱真子皆误刊为“抱朴子”,特改之。
21王剑辉主编:《珍稀中医稿钞本丛刊·新安卷》第四册,上海大学出版社2018年版,第348页;李志鸿:《程智与道教及民间宗教初探》,《世界宗教研究》,2019年第6期。
22王剑辉主编《珍稀中医稿钞本丛刊·新安卷》第四册,上海大学出版社2018年8月版,第348页;李志鸿:《程智与道教及民间宗教初探》,《世界宗教研究》,2019年第6期。
23李志鸿:《程智与道教及民间宗教初探》,《世界宗教研究》,2019年第6期。
24王剑辉主编:《珍稀中医稿钞本丛刊·新安卷》第四册,上海:上海大学出版社,2018年版,第306—312页。
25赵广明编:《程智集》第二册,北京:社会科学文献出版社,2019年版,第567页。
26周齐:《程智的佛教因缘、三教观与儒释观》,《世界宗教文化》,2019年第4期。
27汤二佑:《大易师云庄亟士程子年谱》,“崇祯六年”。
28汤二佑:《大易师云庄亟士程子年谱》,“顺治十三年”。
29汤二佑:《大易师云庄亟士程子年谱》,“崇祯六年”。
30汤二佑:《大易师云庄亟士程子年谱》,“崇祯六年”。
31汤二佑:《大易师云庄亟士程子年谱》,“顺治五年”。
32汤二佑:《大易师云庄亟士程子年谱》,“顺治八年”。
33汤二佑:《大易师云庄亟士程子年谱》,“顺治八年”。
34汤二佑:《大易师云庄亟士程子年谱》,“顺治十三年”。
35汤二佑:《大易师云庄亟士程子年谱》,“顺治十三年”。
36汤二佑:《大易师云庄亟士程子年谱》,“顺治五年”。
37金天翮:《皖志列传稿》,成文出版社有限公司1936版,第117页。
38相关讨论可以参看蒋智明先生创办微信公众号“丹道文献网”。
39(清)杨宜崙修、夏之蓉等纂、嘉庆十八年冯馨等增修:《高邮州志》,道光二十五年范凤谐等重校刊本,《中国方志丛书·华中地方·第二九号》,台北:成文出版社有限公司1970年版,第1807—1808页。
40(清)秦达章修、何国佑纂:《霍山县志》,光绪三十一年刊本,《中国方志丛书·华中地方·第二二六号》,台北:成文出版社有限公司1974年版,第839—840页。
41王剑辉主编:《珍稀中医稿钞本丛刊·新安卷》第四册,上海:上海大学出版社,2018年版,第348页;李志鸿《程智与道教及民间宗教初探》,《世界宗教研究》,2019年第6期。
42相关讨论可以参看蒋智明先生创办微信公众号“丹道文献网”。
43王剑辉主编:《珍稀中医稿钞本丛刊·新安卷》第四册,上海:上海大学出版社,2018年版,第348页;李志鸿:《程智与道教及民间宗教初探》,《世界宗教研究》,2019年第6期。
44颜光敏辑:《颜世家藏尺牍》卷一“姜处士梗”条,《中华书局》,1985年版,第21页。
45(清)杨宜崙修、夏之蓉等纂、嘉庆十八年冯馨等增修:《高邮州志》,道光二十五年范凤谐等重校刊本,《中国方志丛书·华中地方·第二九号》,台北:成文出版社有限公司,1970年版,第1807—1808页。
46孙弓安撰:《先府君年谱》一卷,同治九年刊本,“康熙六年丁未”。
47赵广明编:《程智集》第二册,北京:社会科学文献出版社,2019年版,第597—598页。
48赵广明编:《程智集》第二册,北京:社会科学文献出版社,2019年版,第571页。
上传者:郑静吟
|