|
接上篇《“文在兹”与粤港地区先天道出版及传播》(上)


从现存文在兹刊刻、代理流通44种经卷善书来看,1880年代至1909年刊本凡17种,1910年代至1920年代刊本凡9种,1930年代发行代理仅2种,印年缺载凡16种。文在兹出版事业以1880年代至1920年最盛,之后因1910年谈德元逝世,书坊经营无以为继。
3.文在兹善书刊本分类
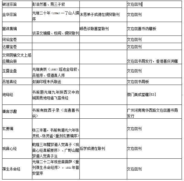
上述书刊既有先天道经书,道派源流之书,也有三教经书、还有一般劝善书及宝卷。属先天道经书,包括《破迷宗旨》、《八字觉原》、《玉露金盘》、《三皈五戒》、《传灯录》、《阐道要言》、《十二圆觉》、《金华宗旨》等多种,尤以水祖一脉经书为主,显现其教派色彩。《祖派源流》记载,彭依法,又号浩然、沧州子、儒童老人、素一老人、水一老人、广野老人,是“北方水精古佛化身”,著书化世,有《心印妙经真解》、《悟性穷源》、《率性阐微》、《破迷宗旨》、《八字觉原》等书。[54]
胡志明市光南堂现存《观音济度本愿真经》,文在兹刊。王见川认为此书乃广野老人彭依法据十三祖杨守一撰著修改整理而成。[55]沧洲子《八字觉原》一书,“为八德最早最善之书。”[56]《八字觉原》,道光四年沧洲子序言期望将“孝弟忠信礼义廉耻”此八字“一一宣彰天理,剖白人情,辨明成败,指实祸福,名曰觉原,用以劝世,使人觉悟”,“人能行到八字,是大善人也。”[57]此书是民国时期八德类善书的滥觞。[58]
与道派源流相关者,如《道脉总源流正本》。此书现今流通版本是梧桐山人辑、香港桃源洞重印本,谈成德堂藏板,1924年由文在兹承印,书后有“谈成德堂后学同人捐費刊刻”。《道脉总源流》详记先天道的发展经过,特别对入粤之后变化递赠的描述,深入细致,为先天道研究之重要著作。三教经书如《金刚经》、《吕祖师经忏》、《吕祖真经》;劝善书如《猛醒篇》、《文帝阴鹫文太上感应篇合册》、《敬字显报录》、《字规全卷》[59]等。谈德元不仅捐贸刊刻经书,《宣讲集编》等书还肩负编辑、校阅等工作。先天道道堂也印多种宝卷,现存文在兹承印宝卷有《十二圆觉》(又名《十二圆觉宝经》、《观音化度十二圆觉宝卷》等)、《妙英宝卷》、《何仙宝卷》、《达摩宝卷》、《忠孝勇烈奇女传》等。其中重刊《何仙宝卷》捐资名单很值得注意:除了谈德元捐银壹大员,还有载贤堂主袁济兴捐银二大员。而《玉封齐天大圣斗战胜佛真经》一书,1923年成庆堂、成善堂、善庆堂、同庆堂弟子捐刊、文在兹承印,乃光绪二十四年(1898)齐天大圣临坛乩示佛山守真仙馆而著,此可见善庆一脉崇祀齐天大圣之传统。
民国初年文在兹业务还包括善书之发行流通,如担当《国粹杂志》分发行所、觉性堂善书在广州代理流通处。香港三教总学会于1922年创刊出版《国粹杂志》,至1936年已出版第41期,《国粹杂志》于香港分发行所为香港文明书局,广州为九曜坊粤华兴印务局及文在兹善书坊。此外,不同年代刊本也显示文在兹曾迁徙。光绪十年刊《金刚经》,文在兹善书坊地址位于“粤东省城晚景大街”;[60]及后地址位于河南洪德大街;1930年文在兹善书坊改称文在兹书局,地址迁至河南南华西路40号,[61]如《庸言涉趣》,书后印有“广州河南南华西路文在兹善书局发行”。
4.文在兹善书流播南洋、澳门
据笔者在香港、澳门、越南等地考察,文在兹善书传至港、澳水祖一脉道堂,以及越南金祖一脉先天道道堂,东初祖(金祖)朝元洞与极乐洞道侣于越南胡志明市建光南堂(1920年创立);[62]而三宗庙(1924年成立)亦保存多种文在兹善书刊本。如光南堂存《元始天尊正宗篇》,光绪三十一年成德堂捐资敬刊;《金刚经》,光绪三十三年(1907)文在兹新刊;还有《换骨金丹》、《观音济度本愿真经》等。三宗庙藏《至宝篇》(又名《字规全卷》)两种,一为光绪十二年(1886)文在兹承印,另一为1926年越南堤岸吧哩街45号重刊,由吴秀梅、吴秀菊、吴秀竹捐资印送。文在兹刊本书前有光绪十二年王运焕原序:“余采辑《字规》一套,本旧所见闻,并自己所经历者,总汇众说,列成二十八绦。……吾即以《至宝篇》名此书也可。”王氏姓名在重刊本被去掉,改题1925年吴秀竹录于堤岸。三宗庙另藏《换骨金丹》,内题《三皈五戒》,1913年文在兹承印。[63]1998年胡志明市藏霞精舍郭道慈重印《道脉总源流》,封面题谈成德堂藏板、河南文在兹印。此外,礼贤堂一脉绵庆堂1927年成立于澳门,谈德元再传弟子赵栋垣曾任住持,收藏《观音大悲咒》、《地母经》等文在兹刊本。绵庆堂结束,转移美成堂收藏。
5.从善书坊之广告论述文在兹创办年份
清代书业广告,有学者认为与前代相比,追求务实高效的风格。[64]善书常列明藏板地,予善信重印提供方便,最普遍是板存庙宇或善书坊。一部光绪八年重刊《关圣帝君征信编》的牌记很有意思,在板框的左边除了注明藏板地,还有一段说明:“有愿印者必须用墨,住持不许勒索。京都正阳门瓮城关帝庙藏板”。[65]欢迎取板印送,如1923年善庆一脉弟子刊《玉封齐天大圣斗战胜佛真经》,书前告示“板存河南文在兹善书店,如有善男信女诚心印送者,不取板资,格外欢迎”。
文在兹创办于何年?并没有明确记载,现从四方面推断。首先,文在兹若是先天道信徒创办专印善书之书坊,咸丰十年(I860)先天道道脉由陈复始传入粤境,同治二年(1863)林法善兴建藏霞洞,一所先天道出版机构于光绪初年(1880年左右)在广州才见成立。再者,谈德元生于咸丰七年(1857),少年笃信先天道,二十多岁创办文在兹。现存文在兹较早期刻印之善书,是光绪八年(1882)重刊《猛醒篇》。文在兹的广告既提供一些端倪,也引起不少学者困惑与误解。
河南福龙马路 文在兹善书铺 谈德元祖遗下 四十余年老号 始创善书佛经
普及同胞起见 中外大行其道 原板书籍玲珑 拣选上等纸张 特聘名师制造
的确货真价实 如蒙善士定印 派伴沿门送到 包你满意妥当
民国年间重刊《地母经》,书前附香港道德会颂辞提及“谈德元祖遗下,四十余年老号”:
这篇颂辞特别之处是当年另撰而非照印旧板广告,香港道德会福庆堂于1924年成立,提到文在兹“四十余年老号”,因此文在兹创办于光绪初年,是合理的推断。以下还有文在兹广告几种可资分析。
《宣讲集编》,光绪十四年(1888)文在兹刊、顺邑谈敬善堂敬刊、三水张钊文先生选,文在兹广告云:板藏粤东省城河南元坛庙前大基头洪德大街丈在兹善书坊,承办发兑,诸君光顾,请移玉步,货真价实,童叟无欺。本店平价承办各款劝世善书、醒世单张、阴鹭经文,常有新刻,各款善书发兑。
及后文在兹广告更标准化,署以“谈文在兹主人”披露,披露即发表、宣布之意。如《十二圆觉》、《金华宗旨》、《何仙宝卷》等书(印年缺载),及1916年文在兹刊《王氏女真经》“为善注意"公告:公启者:本号为广州创办善书经文第一家,中外驰名,纸选上等,校对无讹,印刷工良,货真价实。近有无耻之徒,假冒翻刻本号书籍,每每错字及工料胡涂。诸君光顾,请认明本号招牌为记。此布河南洪德大街谈文在兹主人披露
《敬字显报录》、《观音大悲咒》、《观音济度本原真经》、《破迷宗旨》、《玉枢上相真经》诸书封面内页附有文在兹“老铺开张肆拾余年”的广告:
启者:本号为中国始创统办寰球善书、儒释道三教佛经第一家,中外驰名,拣选上等纸张,精工印刷,货真价实。近有无耻之徒翻刻本号书籍,改矮纸张,缩为细字,工料胡涂,希图射利。诸君光顾,请认本号招牌为记。此布。广州河南洪德大街文在兹谈氏披露
若与之前广告相比,可见书坊由广州创办之视野扩阔至“中国始创”、统办“寰球”善书第一家。“老铺开张肆拾余年”此广告,易引致一些学者上推文在兹创立于道光年间,得出不准确的算法,误认为文在兹早于道光年间成立。[66]从《敬字显报录》到《玉枢上相真经》诸书,刊印时间自1898年到1919年二十多年,封面内页同样附有“老铺开张肆拾余年”的广告。从上述广告的演进来看,笔者认为“老铺开张肆拾余年”广告是1920年左右重印旧板时才出现。其中一个论据是上述香港道德会之颂辞,提及“四十余年老号”。又,不同年代,与谈德元相关的自称或堂号,也有多种,如“顺邑谈敬善堂”、“成德堂”、“成德在”、“谈文在兹主人”、“文在兹谈氏”等。
四、结语
刻印善书已成为清代书坊业务的一项特色,专印善书之书坊,如上海翼化堂善书局、明善书局、广州文在兹善书坊等,前者有传统书坊性质,文在兹与明善分别是先天道与同善社出版机关,是具民间教派背景善书坊的典型,更成为海内外著名善书流通处。就出版业务而言,文在兹自1880年代至1920年代较为兴盛,而明善书局印书以1930年代最盛。上述书坊、书局虽然已结束多年,但对善书、道派经典的流通、教派的宣传、善缘缔结等方面,都起了重要的作用。清末至民国初年,清远、广州、香港地区的道侣致力建立道场,使粤港地区先天道有长足发展,并传至东南亚地区。其中文在兹善书坊于19世亙下叶由先天道道侣开办,承印道派经典与善书,可见清末至1930年代粤港地区先天道传播与其出版事业紧密相关。此外,成德堂、飞霞洞、福庆堂等道堂皆着重编印善书弘道,粤板经书包括文在兹、罗浮山朝元洞之经书流播星、马、越,既为先天道在粤港澳及东南亚地区的传扬广结道缘,亦标志着近百年先天道传播到各地兴盛发展的一页。
注释:
1有关清代印刷业,参考罗树宝《中国古代印刷史》,印刷工业出版社,1993,第378-380页。
2“上海翼化堂善书局书目”,见陈摟宁圈点、胡海牙珍藏、武国忠整理《扬善半月刊、仙道月报全集》第一册,北京:全国图书馆文献缩微复制中心,2005,总10页。
3张秀民:《中国印刷史》,上海人民出版社,1989,第556页;戚福康:《中国古代书坊研究》,商务印书馆,2007,第270—273页。
4嘉庆年间陆乔木将《太上感应篇》与《阴雪文》、《觉世经》、《玉历钞传警世》等书合编,书名题曰《圣经汇纂》,嘉庆十一年广州以文刻字店藏板,法国国家图书馆东方写本部藏(D&partement des Manuscrits division orientale,Bibliotheque Nationale de France)o书前有嘉庆十二年(1807)张钦运序、嘉庆十一年彭允秀序、陆乔木序。参考拙著《善书与中国宗教:游子安自选集》,台北:博扬文化事业有限公司,2012年1月,第47T8页,及书影XXVI o
5《广州以文堂书目汇编》“各款善书”,叶8。此书目为容世诚兄收藏,惠借资料,谨此致谢。
6广东省地方史志编纂委员会编《广东省志•出版志》,广东人民出版社,1997年,第69、93页。如《戒缠足文》,心简斋于光绪二十三年(1897)承办。
7魏安(Andrew C.West)编《马礼逊藏书书目》,Catalogue of the Morrison Collection of Chinese Books,London:University of London,School of Oriental and African Studies,1998,xix页,及213—231页。
8王丽英:《广州道书考论》,华中师范大学出版社,2010年,第186-228页。
9《保富确言》“善书目录”,见拙著《劝化金箴一清代善书研究》第一章,天津人民出版社,1999年,第232、234—236页。
10有关明善书局,可参考拙著《善与人同——明清以来的慈善与教化》,中华书局,2005年,第82—86页。及康豹《由明善书局的发展来看近代中国宗教出版事业的多元性》,“中央研究院”近代史研究所学术演讲,2011年6月16日。
11王见川指出,同善社合法时期,在北京设立天华印书馆,印行内丹修炼经卷及同善社经卷文献,1927年,该社被禁后,天华印书馆似已关闭,转而在上海法租界设立明善书局,详参王见川:〈明善书局与同善社一兼谈〈玄灵玉皇经〉的流传〉,《妈祖与民间信仰研究通讯(1)》,台北:博扬文化事业有限公司,2012,第12页。
12现存较早明善书局刊书,如《老子释义:性理学录要》,1929年版,见张泽贤:《民国出版标记大观续集》,上海远东出版社,2012,第320页。
13《明善书局第四次出版图书目录》,上海明善书局印行,第32页,封面有1932年王震题,这份书目,由吴景星校长惠赠,谨此致谢。1930年代明善书局多次编印书目,刘洪权编《民国时期出版书目汇编》第20册收录《明善书局图书目录》、《上海明善书局第六次出版图书目录》,国家图书馆出版社,2010,感谢康豹先生(Paul Katz)及刘文星兄告知书目汇编此讯息。
14《明善书局第四次出版图书目录》,13-16页。《八德觉原》、《八德浅言》等书,多为明善书局印行,其简介见拙著《劝化金箴》附录《古今善书大辞典》,第256、261、269及284页。
15有关文在兹善书坊概述,见拙著《善与人同——明清以来的施善与教化》,第74—75页。
16陈复始师徒道脉主要流传于广东上六府(广、肇、惠、潮、南、韶)地域,而下四府(高、雷、廉、琼)流传则属傅道祥道脉。
17彭浩然;《破迷宗旨》,〈超明堕暗论第一〉,文在兹印,缺年份,叶4乙至5甲。
18有关青莲教,可参考浅井纪:《明清時代民間宗教結社©硏究》,东京:研文出版,1990,第387T23页;武內房司:《清末宗教結社上民衆運動一蓮教劉儀順派在中心记》,神奈川大学中国语学科编《中国民衆史八⑺視座》,东京:东方书店,1998,第111-133页;王见川:《青莲教道脈脾源流新谈九祖黄德辉》,《清史研究》,2010年第1期。
19先天道文献常提及“云城七圣”,“七圣”为“开办三期普度之祖”:玉清师相真武大帝、玉清内相孚佑帝君、玉清上相关帝、玉清上相文昌帝君、观音古佛、黄龙真人、主坛真人。见《云城宝箓》卷一〈普度规条〉,汉口:万全堂藏板,1931年刊本,叶8至9。《云城宝箓》收进王见川、侯冲、杨净麟、游子安等主编《中国民间信仰•民间文化资料汇编》(第二辑)第14册,博扬文化,2013年。
20有关粤港先天道研究,可参考危丁明:《先天道及其在港澳及东南亚地区的发展》,北京:中国社会科学院研究生院博士论文,2010;志贺市子:《先天道嶺南道派〃展開》,《东方宗教》第99号,2002年5月;志贺市子:《先天道岭南道派的思想和实践:以广东清远飞霞洞为例》,《民俗曲艺》第173期,2011年9月;游子安:《道脉绵延话藏霞一从清远到香港先天道堂的传承》,周梁楷编《结网二编》,台北:东大图书,2003年;游子安:《香港先天道百年历史概述》,黎志添主编《香港及华南道教研究》,香港:中华书局,2005;游子安:《香港先天道的派源与发展一论道统在港、泰地区之延续》,《善书与中国宗教:游子安自选集》,台北:博扬,2012。
21《藏霞本源集》,1945年序,缺出版信息,第45页。
22咸丰九年(1859),先天道在川议定,以道历深浅等,分为五个次第,道号顺次为“道、运、永、昌、明”,以“道”字为最高。先天道将全国分为十大教区,两广即是其中之一,李植根任两广十地,叶号道荣。
23田邵邨:《道脉总源流正本》,香港1982年重印本,第20页上、23 T—24页。
24何运镇道长访问于慧园,2013年2月17日。
25危丁明:《先天道及其在港澳及东南亚地区的发展》,北京:中国社会科学院研究生院博士论文,2010年,第225—226页。
26〈先天道近况及其分布〉,《大道》创刊号,香港先天道会1956年出版,第11页。
27《论语》〈子罕篇〉:"子畏于匡。S:'文王旣没,文不在兹乎!天之将丧斯文也,后死者不得与于斯文也;天之未丧斯文也,匡人其如予何?'”。
28河南一地,清代称为河南堡,元坛庙在南岸大街,自1920年代末开辟马路,此庙遂毁。见黄任恒:《番禺河南小志》卷四〈祠庙〉(1945年自序),广州:广东人民出版社,2012,第153页。
29广州人习惯上对广州市区珠江以南地区称为“河南”,现在海珠区俗称“河南”。《广东新语》卷二〈地语〉记载:“广州南岸有大洲,周回五六十里,江水四环,名河南”,北京:中华书局,1985年,第42页。民国17年(1928年)由洪德大街建洪德路,内有洪德一至八巷。洪德,因南海广利洪圣大王民间传说“洪圣布德”而得名,见广东省地方史志编纂委員会编《广东省志•地名志》,广东人民出版社,1999,第45页。
30彭能源辑《道缘摘锦》第二集〈罗炜南先生自述入道修道办道之始末〉,广州:蔚兴印刷场,1933年,第12—13页。
31彭能源辑《道缘摘锦》第一集〈斯文在兹〉,1933年,72页;另参考《明道宝箴》〈广东上六府八贤堂先生〉,佛山成善堂1937年初刊,第55页。
32游信溢《史中先觉小传》,1984年,香港道德会藏手抄本。
33《佛山市宗教志》,佛山市宗教事务局编,1990年,第55-56页。
34详见《宾霞丛录》,香港:宾霞洞编,1949年,第45T7页;《明道宝箴》,封面内页〈庆字堂略历:由清远藏霞洞八贤庐礼贤堂〉;《道脉总源流》,第17、20、31-33页。
35有关香港道德会,参考游子安、危丁明合著《先天道的尊孔崇道:香港道德会福庆堂、善庆洞的源流和变迁》,《民俗曲艺》第173期,财团法人施合郑民俗文化基金会出版,2011年9月。
362007年3月17日香港道德会福庆堂考察纪录。
37《道德真言》卷十三,紫洞善庆堂、香港道德会、屯门善庆洞、九龙龙庆堂合刊,1941年,第24—25、27页。
38《破迷宗旨》,香港道德会福庆堂重刊,书前附〈破迷宗旨序〉,书后〈破迷宗旨原跋〉,笔者藏。
39《香港道德会碑记》,1940年香港道德会会长区廉泉撰,笔者拓下碑文后抄录。
40《息战》,江希张著,万国道德会出版,万国道德会于1921年成立。封面题曰:“此书乃息全球战毒,救回万国生民,调和五教无浄,复继圣道大行,可保一家安乐,庇荫自己身心。……”
41《道缘摘锦》第一集,第74页。
42《分明善恶格言集》,书前有1941年赵栋垣序,书后列通讯处为澳门绵庆堂赵栋垣。香港美伦印务承印,1941。
43《宣讲集编》,文在兹善书坊藏板,《保富确言》书后“善书目录”亦列《宣讲集编》。
44《香港道德会史略》(未刊稿),香港道德会麦森董事提供。
45《香港道德会碑记》,1940年香港道德会会长区廉泉撰。
46有关田邵邨著述,详参危丁明:《田邵邨与先天道在香港的传播》,《世界宗教研究》2011年第6期。
47王丽英:《广州道书考论》,华中师范大学出版社,2010年,189页。
48《七真传》另有光绪丙午(1906)文在兹善书坊刊本,见朱一玄、宁稼雨、陈桂声编著《中国古代小说总目提要》,人民文学出版社,2005年,第725页。
49杨绳信编著《中国版刻综录》,陕西人民出版社,1987年,第428页。另见王清原等编纂《小说书坊录》,北京图书馆出版社,2002年,第154页。
50台北世界宗教博物馆典藏善书宝卷数字化,收录《如来十地修行雪山记》一书,亦是文在兹1907年刊本,《如来十地修行雪山记》电子书,见“诸恶莫作•众善奉行:善书宝卷数字典藏计划”网页http://shanshu.im.tiit edu.tw/ebooks/02178/defaultl.html(撷取日期:2013年7月9日)
51《如来十地修行雪山记》封面题“最乐堂善书借看,数日收回勿渎勿失二香港沙田紫霞园藏。
52《阐道要言》,香港中文大学崇基学院图书馆藏。
53《地母经》书前附香港道德会颂辞,道德会成立于1924年,《地母经》此刊本重印于1924年之后。
54《祖派源流》,1936年汉口万全堂藏板,高雄:冈山万全国术馆,1985年重印,第42T4页。彭依法著书,可参杨净麟:《青莲教祖师著述新考》,《四川大学学报(哲学社会科学版)》,2009年第1期;杨净麟:《青莲教祖派源流》,《宗教哲学》第36期,2006年6月。
55王见川、林万传主编《明清民间宗教经卷文献》“导言”,台北:新文丰,1999年,第7-8页。此书收录的《观音济度本原真经》,是咸丰三年刊本。
56《明善书局第四次出版图书目录》,第14页。
57《八字觉原》,道光四年沧洲子序,文在兹善书坊承印,叶2,广东省立中山图书馆藏。
58有关八德类善书,见酒井忠夫:《道家•道教史O研究》,东京:国书刊行会,2011年,第337—344页。
59《敬字显报录》、《字规全卷》是用因果事例以劝惜字的善书,清代出现多种此类善书,如徐谦辑《桂宫梯》、《青云梯》等,详参拙著《善与人同——明清以来的慈善与教化》,中华书局,2005年,第246—248页。
60见光绪十年刊《金刚经》版权页及叶29乙。带河路的南段,在修建马路以前,原名晚景大街。
61《飞霞洞规章全集》,第94页。
62有关越南先天道堂的建立,详参拙著《道脉南传:从岭南到越南先天道的传承与变迁》,《善书与中国宗教:游子安自选集》,台北:博扬,2012年。
63胡志明市三宗庙藏有多种先天道善书,感谢宗树人兄(David Palmer)告知此信息。2013年3月3日笔者前往三宗庙考察,记录诸书版本。
64详见袁逸:〈中国古代的书业广告〉,宋原放主编《中国出版史料》(古代部分),湖北教育出版社,2004年,第499—501页。
65国家图书馆古籍馆编《清代版刻牌记图录》,《关圣帝君征信编》“牌记”,学苑出版社,2007年,第136页。
66关瑾华误认为文在兹于1840年代已在营业,《粤板宝卷与粤地善书坊初探》,《图书馆论坛》2010年第6期,第176页。
上传者:郑静吟
|