主站首页 | 本所概况 | 新闻动态 | 本所学人 | 学术前沿 | 本所成果 | 人才培养 | 学术刊物 | 基地管理 | 清史纂修 | 清史文献馆 | 清风学社
  
研究动态 专题研究 灾荒史话 学人文集 饥荒档案
站内搜索:
请输入文章标题或文章内容所具有的关键字 整站文章 中国灾荒史论坛
 您现在的位置: 首页 >> 中国灾荒史论坛 >> 专题研究 >> 明 清 >>
从清代文献看清政府对新疆的救济
来源: 作者:  点击数: 更新时间:2011-12-05

从清代文献看清政府对新疆的救济

文章出处:《清史研究》2011年第2

作者简介:阿利亚·艾尼瓦尔(1964),女,新疆师范大学历史与民族学学院教授;乌鲁木齐830053

 

新疆由于地理位置、地形地貌、气候以及人类活动等方面因素的影响,自然灾害的发生频率相对较高。清代新疆地区的经济开发超越前代,而自然灾害相较于前代亦属多发期。同时由于新疆社会经济落后,对灾害的承受能力和恢复能力相对脆弱,因此,这一时期社会经济发展相当缓慢。

学术界从政治、军事、经济、文化等方面对清代新疆史的研究,已取得了丰硕的成果,但目前对清代新疆灾害史的研究还比较薄弱。[1]本文拟以清代乾隆二十二年(1759)至清末(1911)150年间的新疆社会为考察对象,通过有关的文献和档案史料,对新疆自然灾害状况和清政府的社会救济政策进行梳理、分析,以就正于方家。

一、清代新疆灾况

清代文献中有许多记载新疆发生各类自然灾害的内容,包括档案中亦存有伊犁将军、乌鲁木齐都统、陕甘总督以及参赞大臣等奏报各地灾情的详细奏稿。从文献来看,新疆稳定发展的各个时期,各种灾害能及时得到上报、勘验,受灾民众亦能及时得到救济。但在新疆社会出现动荡不安局面的时期,清政府在灾荒面前则显得力不从心。

新疆各类自然灾害可以划分为旱、洪水、霜冻、雹、蝗虫、地震、瘟疫、雪灾、风灾、鼠灾、火灾等11种。依据清代文献记录的灾况,以下分别从清正史文献、档案资料、地方志来统计灾况数据。

1的数据统计中以清代历朝《实录》为主,以《清史稿》作补充。[2]清历朝《实录》中的有关记载来自当时各驻疆大臣及地方官亲身经历或调查的灾害情况,通常也是对当地社会造成很大危害并且引起人们无法维持生计的灾害。从中大致可以了解清代各朝时期新疆发生各类自然灾害的基本情况。表1显示,清代正史文献记录的灾害事件共有128次,其中各类灾害发生最多的是光绪朝时期,最少的同治朝仅有1次。

2统计数据,依据的是中国历史第一档案馆军机处录副民族类档案和馆藏宫中朱批财政档案、新疆维吾尔自治区档案馆清代档案。[3]表中收集到的灾害事例,主要来自陕甘总督、伊犁将军、乌鲁木齐都统、喀什噶尔办事大臣、叶尔羌办事大臣、叶尔羌参赞大臣、塔尔巴哈台参赞大臣、督办新疆军务、钦差大臣督办、甘肃新疆巡抚等大臣的有关灾害发生的奏报和请蠲免、缓征、借贷钱粮、抚恤等情形的奏折、朱批或上谕等。档案资料真实反映了灾况和政府的应对措施,反映了清政府对新疆的有效治理和在救灾过程中其职能的体现。表2显示,档案资料记录的灾害事件共有104次,其中各类灾害发生最多的是光绪朝时期,最少的是宣统朝仅有4次。同治时期缺少记载。

3数据资料来源于对新疆各地方文献[4],包括官、私地方文献,具体有时人游记、国内外人士来疆考察、探险和外文报道,以及《新疆维吾尔自治区气候历史史料》、《新疆维吾尔自治区地震史料汇编》[5]等资料。上表统计显示,从乾隆朝到宣统朝共记录灾害事例122次,各类灾害发生最多时期与上2表相同,是光绪朝时期,但最少时期是咸丰朝和宣统朝,各仅有1次。

客观分析这些包括大量来自于私人著述的数据和记载,其中虽不乏观察实情所得,但有些信息或来自于道听途说,或为地方官员为表功颂德而隐瞒实情之产物,或为贪官污吏的谎报,或是游记的夸大之词等。但是这些记录,却可以大致反映出当时新疆发生各类灾害的真实情况。

根据上述3表的数据分析:《实录》等清官方文献记录清代新疆各类自然灾害为128次,档案记载为104次,地方文献记录是122次,三个数据虽有出入,但是还是总体上反映出清代新疆出现灾害的大体情况。从灾害频发的朝代看,三个统计数据具有一致性,即光绪朝最多,咸丰、同治最少;这与当时新疆的局势变化有关,如同治三年(1864)后,新疆各地农民起义、国外势力的入侵等事件的发生较为频繁。这说明在社会动荡时期,地方官吏对自然灾害和民众生活的救助有限。光绪十年(1884)新疆建省后,统治秩序得以重建,社会秩序趋于稳定,生产恢复,清朝对新疆的统治得到强化,因而这一时期也是中国历代王朝中对新疆灾害问题最为关注的时期。从灾种来看,却出现了两种相反的情况,以地震为例,在表3中有28次,在表1中有16次,表2中只有7;而在灾害最少种类的统计上却显示出惊人的一致性,即同为鼠灾和火灾。表3中各朝记录最多的是水灾,其次是旱灾,第三大灾种为地震。说明这些灾种发生频繁、被及范围广、灾区受损严重以及涉及人口多等,因此不得不上报中央,以引起政府的重视。地方史料记录的瘟疫、雪灾和风灾多,若将实录和档案记录进行对比即可见一斑。但是地方志记录的是否是大灾,即其损失程度等则难以界定。另,对于偏僻或人口较少的地区发生的灾害,政府也无法投入很大的关注。

二、清政府对新疆的灾后救济

我们从清文献中可以看出清政府对于新疆的赈济多于灾况的记录,有些记载中没有说明何时何地发生何种灾害,却有蠲缓、缓征、抚恤、豁免、平粜和酌情办理的谕令。以下是就所见文献中有关乾隆中期以后各朝政府对新疆各地发生灾害后的赈济情况的统计。

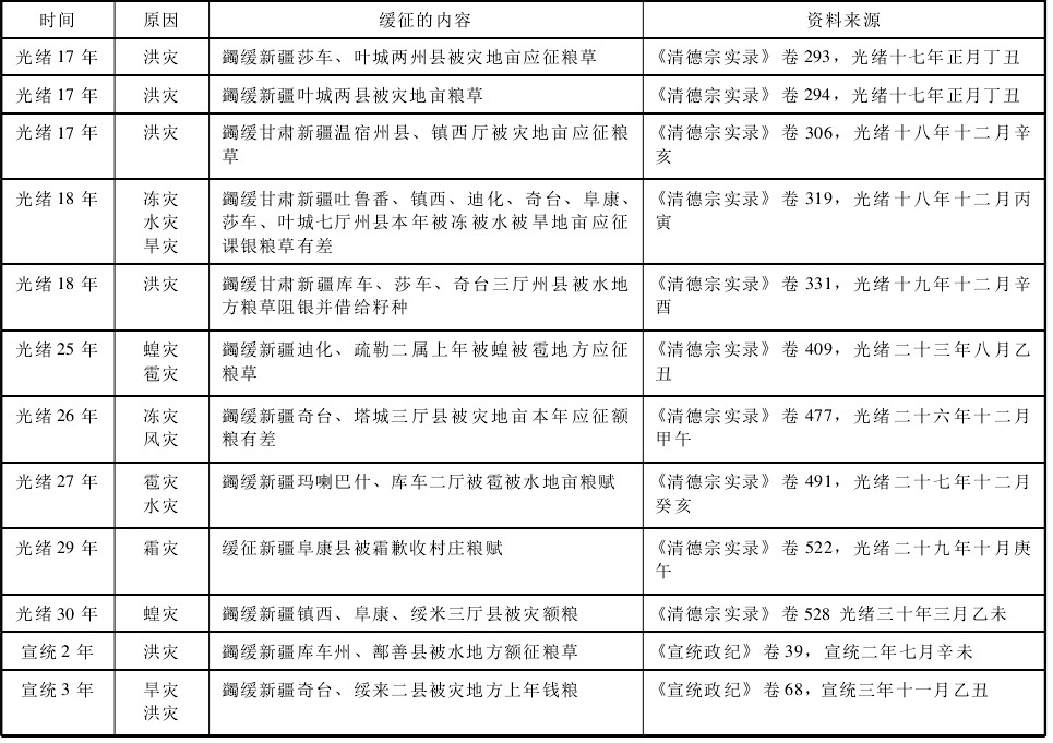
4统计显示,[6]清政府对各州县的救济次数具体如下:乾隆朝33次,嘉庆朝11次,道光朝18次,咸丰朝13次,同治朝4次,光绪朝126次,宣统朝8次,总计清政府共救济新疆各地各种灾害213次。各类灾害发生后,政府要根据受灾程度对灾民实施救济。因此,必须要弄清被灾等级,即完成对灾区的勘灾、审灾前期工作,是保障后期的救灾工作有效进行的条件。新疆各县报灾有时延缓,是由于地方官吏首先报到县府,再由驻疆大臣报到京师,这要花费几十天甚至几个月的时间,政府对此也有较宽的指令。我们从文献分析,清政府对各灾区的救济方式很多,主要措施有豁免、赈济、借贷、缓征、平粜、抚恤、流亡以及备荒等。为了节省篇幅,以下本文对《清实录》中各朝因灾缓征和第一历史档案馆档案资料中光绪时期缓征情况作一统计。

根据表4的统计,以下对213次灾赈中各种救济方式类型进行分析。

1.豁免灾民额赋

所谓“豁免”是指遇灾豁免钱粮,按灾民的受灾等级豁免额粮和赋役,是清代救荒的重要措施之一。

根据《清实录》与清代档案的相关史料,发现清政府早在康熙时期就对准噶尔地区实施过救济政策。[7]乾隆朝统一新疆后,随着各种制度的设立,政府对灾荒日益重视,救灾制度不断完善。清政府在新疆实行的救灾措施中,豁免成为一种有效的救灾方式。一般视被灾严重程度,即歉收8910分者,或钱粮全免,或免去一半乾隆三十三年(1768),“伊犁屯田回人应还三十年未及交仓被雪潮湿霉变粮,并三十一年被灾未纳粮共七万余石,除上年业经宽免带征一万石外,尚应带交五万余石,上以回人等生业未裕,免之。”[8]乾隆五十七年(1792)十二月,伊犁回民地亩雪灾,据保宁奏称,“今岁回民地亩田禾,被雪压伤”,谕令“将本年应征谷四千石,免其交纳”。[9]嘉庆十六年(1811)七月,免喀什噶尔回庄本年水灾额赋。[10]光绪二十五年(1899)六月,豁免新疆北路迪化、昌吉、阜康、绥来、奇台、镇西、库尔喀喇乌苏、哈密、宁远九厅县,暨济木萨县丞,呼图壁巡检各属光绪十四年以后二十一年以前民欠额粮籽种。[11]豁免者包括额赋钱粮和各种杂税等。根据灾情,有全豁免的,有半豁免的,甚至有豁免数年农民因收成歉薄而欠下的所有额赋情况存在。这令当时回疆八城的灾民大大减轻了负担,为他们提供了恢复生产的条件。

2.蠲缓钱粮次数

缓征是中国古代一项重要的救灾措施,具体的作法是将受灾较轻地区的应征额赋暂缓征收,这种措施相比蠲免,既能减轻政府的负担,又为灾民提供了恢复生产的机会。

鉴于新疆特殊的自然条件,自然灾害多,乾隆帝曾要求制定采取豁免和缓征的条例。乾隆二十八年(1763)正月,“驻回城大臣等遵旨定议《回人耕种地亩,遇有偏灾豁免缓征条例》”。[12]清政府对缓征的规定如下:被灾十分、九分、八分者蠲剩钱粮,从此年起分作三年带征;被灾七分、六分、五分者蠲剩钱粮,从此年起分作两年带征;被灾五分以下一般缓至次年征收。由于新疆边远,与内地不同,具体实施缓征时情况比较灵活。乾隆三十二年(1767)三月,“谕伊犁回人屯田等,按年拖欠应交麦谷,共七万八千七百余石,已著展限为四年带征。但念去岁伊犁歉收,若于今岁收成后,即将带征之项,与本年征项粮石并征,究恐生计拮据,将本年应行带征麦谷一万九千六百余石,全行豁免,以纾民力”。[13]道光十五(1835)正月,蠲缓乌鲁木齐宜禾县上年被旱村庄新旧额赋有差,贷灾民半年口粮。[14]

据中国第一历史档案馆所藏清代宫中朱批奏折,咸丰九年(1858)十二月,伊犁城东西大渠大水,由于前两年的洪水,使田地遭受很大的破坏。“本年仍不能成种者,准其将缓至本年带征之项,递缓至来岁收成,再由该将军等察看情形奏明办理……”;对于成灾至八分以上地一千六百余亩,本年应征额粮一百六十余两,著照例缓征,“俟来岁麦收以后分作三年带征,以纾民力”。[15]缓征,按照规定,迟早是要征收的。根据灾情的不同,仍分别缓至麦熟后,即秋收征收,但有些地区连年被灾,不能按时征还,也能得到再续待缓征。光绪十二年(1886)二月,新疆巡抚刘锦棠奏为奇台县属上年被旱拟恳续发春赈时,清廷令该大臣务当督饬地方官核实散给,毋稍弊混。[16]

3.借贷钱粮

借贷是针对尚能维持生计,但又无力进行再生产的灾民施行的救荒措施。灾民被灾之后,难以维持生存时,主动向政府借贷籽种、口粮和购买农具等以求自救度过困境。乾隆三十一年(1766)十月,清帝谕伊犁将军明瑞等,“今年锡伯、索伦、达呼尔等十佐领兵丁,耕种地亩被蝗,所有前借给籽种及接济粮石,刻下不能交纳,请俟丰收时归还……”。[17]道光二十二年(1842)八月,“贷巴里坤兵修理地震坍塌房屋饷银”。[18]咸丰二年(1852)四月,“贷伊犁被旱回民籽种”。[19]档案和清正史文献中记录借贷的内容很多,特别是在满文资料中,记录乾隆、嘉庆朝时期的借贷内容丰富,主要是有灾引起饥荒时,借麦以度来春,或者是将义仓存粮借作种子使用。这种方式的济救在当时具有积极的意义。

4.平粜粮食

平粜是在灾荒时期,政府把储蓄的粮食按低于市场价出售给灾民,使灾民度过一时难关。

据中国第一历史档案馆所藏清代宫中朱批奏折,嘉庆十七年(1812)叶尔羌办事大臣铁保等为“遵照向例平粜仓存余粮以资回民口食”事,所上的一份奏折内称:“查叶尔羌所属七台至十三台地方,均系沙漠黄土,开垦无多。向来青黄不接之时,该处当差回民,皆系在阿克苏买粮食用。近因阿克苏去年被水成灾,无可粜卖,该台回民口食维艰,实形拮据。若令赴叶尔羌粜买,本城粮价必致昂贵,亦于回民生计有碍……查叶尔羌自嘉庆六年以来,遵照部议所定价值,岁粜余粮,以为添加兵丁等盐菜钱文之用,节年咨部办理在案。当即饬令粮饷章京,确查仓存粮石,除备贮正项不动外,尚有余存小麦九百一十九石零,大麦六百三石零,共大、小麦一千五百二十二石零,请以此项余粮,遵照部定价值全数平粜,以资回民口食,随时收价归还,既于仓储无亏,又可免回民拮据之苦等情”。[20]又道光二十七年(1847)五月,“伊犁上年被旱,粮价昂贵,命平粜仓贮麦石”等。[21]这种“不致抬高粮价,又回民生计实有裨益”的平粜救荒措施,对于当时社会的稳定、经济的恢复和发展,巩固清政府的统治都具有积极的影响。

5.抚恤各地灾民

在清廷对新疆的救济工作中,抚恤也是一种重要的改善当时灾民生存条件的措施。清代新疆地区民族众多,各种社会矛盾突出,统治者深知如果因救灾不力,导致灾民流徙,不惟生产难以恢复,社会秩序也不能安定。故此,清代朝廷对于新疆地方的救灾抚恤工作,向来都较为重视。其所采取的种种措施,在一定程度上发挥着保持国家稳定、维护社会再生产正常进行的重要作用。

抚恤一般是突发性的重大灾害后的临时性救济,往往表现在水灾、地震等灾害后的及时急救。

乾隆五十三年(1788)二月二十八日,乌鲁木齐都统尚安奏,“迪化旧城西南门外,陡因雪水融化,冲塌民房五百余间”。尚安奏请朝廷抚恤,根据具体房屋损坏的情况,“其有力能者听其自修,重者酌情分别抚恤”。之后乾隆帝考虑到“口外素无积蓄,民力拮据”[22]的情况,乃命从镇迪道库贮房税中拨银,倍于每间五钱的定例,按每间一两银的标准支给恤银。结果,所有贫民水毁房屋三百九十四间,共得领赏银三百九十四两。[23]

道光二十二年(1842)五月十八日,巴里坤地震,“巴里坤满、汉二城城垣大半倒塌,雉堞堕落无存,文武衙署、兵房房屋及仓库、监狱、庙宇均已倒塌,间有一二存者亦皆歪斜损坏……满城压伤男女大小二十九名口,压毙一十四名口。除各营自行赏恤外,又查城乡居民压伤男女大小三十九名口,压毙者二十七名口……居民震塌房屋,共计五千四百六十三间”。[24]而且,主震过后,余震又数日不断,可见此次地震的严重。对于此次地震,清政府尽力施行抚恤,《上谕档》中载,清宣宗在得知地震灾情之后,当即表示:“巴里坤为新疆东路瘠苦之区,现猝遭地震,兵民房屋陡被震塌,必致失所无依,情殊可免。该处距乌鲁木齐一千数百里,若俟委员查后再行筹办,未免往返稽延,自应急为抚恤”。[25]同时,清廷即命令该管都统,“饬镇迪道酌带银两,亲往督同该府县及委员等,确查被灾情形,先将贫苦之户压毙者妥善抚恤,压伤者酌给药饵之费,棲止无所者量给房费……”。瑐瑦这说明当时清政府对于巴里坤的地震是颇为重视的,能够及时施行赈恤,令地方官员妥为安抚灾民,以尽量避免其流离失所。

光绪十三年(1887)六月,“抚恤新疆温宿州、乌什厅被水灾民”。[27]光绪十八年(1892)七月,新疆巡抚陶模奏称,“吐鲁番等厅县被水、被雹、被冰、被旱,量力赈抚”等。[28]清政府的这些措施,无疑对于维护新疆地区社会稳定和人心的安定具有重要作用。

6.以工代赈的救灾方式

以工代赈的救灾方式在道光时期已在新疆实行。以工代赈主要是灾害发生后,让有劳动能力的人通过参加救灾施工的方式获取灾赈钱粮,如兴修水利,堵筑决口等,这种救灾方式在上述资料中未见记录,但在刘锦棠奏稿中有详细记载。光绪七年(1881)七月初二日奏称,“新疆南路西四城兴修河渠桥路,尚有应修工程现筹办理情形……自光绪三年冬,喀什噶尔城南乌兰乌苏河上游至玛剌巴什等处,每当伏秋盛夏,诸山冰雪消融,河水暴涨,近河各站,一望弥漫,大路桥梁荡然无存……各善后局转饬各回目,纠集民夫、民匠,带赴工次,归督修之员调遣,所有夫役,皆系穷民,仿以工代赈之法,每日给发食粮。惟所雇民匠,除日给食粮外,仍按日酌发工价银两……”[29]这种救灾方式不仅使灾民的生计得到了缓解,又承担了国家义务。

关于清政府对新疆灾荒的赈济也引起当时外国人的关注。英国人包罗杰说:“中国人在库车设立一个司令部,并把一支强大的军队作为驻防部队留到那里,但是他们的主要行政措施则在改善突厥穆斯林居民的处境。他们建立了一个行政部门,目的在于为平民提供生计手段和为整个社会利益分配谷种。这个部门也监督道路的修筑和渡船、驿站的设立,用以便利商业和旅行的活动,以及加速邮件的传递。给所有的城市任命了行政长官和治安长官,并采取特别预防措施以对付瘟疫或饥荒的发生。所有这些明智的措施迅速地并以实际的方式实施了”。[30]除了上述救济政策之外,清政府在光绪十一年(1885)在迪化设冬季粥厂。到清末民初,在新疆各地都设有救济院。

清政府对灾民的灾赈纪录,多数从乾隆平定新疆之后开始。乾隆帝对新疆自然灾害极为关注。他随时关注各地灾情,并对报灾、勘灾、定灾、赈灾等都作了详细严格的规定。平定后的新疆,社会经济遭到严重的破坏,田野荒芜,人口锐减。这时最重要的是安定人心,缓和各种矛盾,恢复经济。为了解决平民生计问题,清政府采取了一些措施,特别是赈济措施,在当时起到了有效的作用。为了减少各种灾害对百姓生活的危害,多次降旨,要求官吏不能隐瞒实情,“隐匿不报”。乾隆五十一年(1786)五月二十三日至二十七日,伊犁地区接连数次地震,[31]同时,乾隆帝得知乌什、喀什噶尔等处亦发生较轻地震而地方官员意欲隐匿不报的情况之后,他曾降旨严加斥责。

嘉庆时期也有官员提醒政府,在受灾地区缓征并借口粮,以免造成灾民流离失所的事例存在。[32]在中国历史上流民问题是统治者最头疼的问题之一,但在新疆,大批灾民的流动现象并不多见,少数也有迁到附近避灾的。一般情况下清政府及时采取了多方位的赈灾救荒措施,使灾民度过灾难,安稳生计。

光绪帝对于地方官报灾不实的惩处比较严厉。光绪十二年(1886)十二月二十五日,吐鲁番厅同知龙魁因“报灾延迟日久”,结果被处以记大过三次的处分。[33]类似举措都有效杜绝了“匿灾不报”的情况再次发生。

从现存史料来看,地方官只要报灾,各地灾民基本上能得到赈济,这保证了社会的正常运行。据文献记载,乾隆时期在伊犁以及奇台等地已有常平仓的设置和运行,[34]体现出新疆已初步具有储粮备荒的能力。宣统元年(1900),清政府在全疆已设立了30个官办民捐社仓,并在宣统二年制定出较为完善的社仓条例。[35]

上述救灾措施反映了国家的救灾职能在新疆得到了充分发挥,说明中央政府对灾区的高度重视。这些措施不仅在当时起到了积极效果,而且对以后乃至当今仍然有借鉴价值。

 

   释:

[1] 本文利用的已有成果有:谢毓寿、蔡美彪主编《中国地震历史资料汇编》(第三卷下)科学出版社,1987;新疆维吾尔自治区地方志编纂委员会编《新疆通志·气象志》新疆人民出版社,1995;袁林《西北灾荒史》甘肃人民出版社,1994;刘星《新疆灾荒史》新疆人民出版社,1999;新疆维吾尔自治区气象局科研所编《新疆维吾尔自治区气候历史史料》(内部资料)1981;新疆维吾尔自治区地震局编《新疆维吾尔自治区地震史料汇编》地震出版社,1985;温克刚、史玉光主编《中国气象灾害大典》(新疆卷)气象出版社,2006年等。

[2] 《清史稿》对于新疆各地灾害记录很多,但比较简单。有些灾害记录地点不详,只称“新疆灾”,没有标明灾害种类。有的记录与《清实录》重复,此表内重复事例不做统计。由于清代对受灾程度定出分数,将全部额赋分作十分,按田亩受灾程度规定五分以下者不成灾,因此文献中凡书歉收、缓征、蠲缓等字样的灾害记录,都以“其他”类统计;对于笼统记录“被灾”而没写明灾种、灾况的则未作统计。

[3] 档案表2,主要有a.军机处录副奏折,民族类包括(哈、维)编号:03-165-08(回、维)编号:03-165-10()编号:03-165-09;b.中国第一历史档案馆《清代灾赈史料汇编》专题档案编号:821;c.《清代边疆满文档案目录》,由中国第一历史档案馆、中国人民大学清史研究所、中国社会科学院中国边疆史地研究中心合编,广西师范大学出版社。因篇幅长,(本文引用时简称《清代边疆满文档案目录》不写编写单位);d.新疆维吾尔自治区档案馆清代档案。

[4] 傅恒等总纂,钟兴麒等校注,《西域图志》,新疆人民出版社,2002;袁大化、王树楠等于宣统元年撰编《新疆图志》,宣统三年底新疆官书局以木活字刊印成册,上海古籍出版社,1988;和宁《回疆通志》,又名《回疆事宜》,全书共12卷,刊于嘉庆九年(1804);《清代边疆史料抄稿本汇编·含少数民族地区》,国家图书馆藏;王希隆《新疆文献四种集注考述》,甘肃文化出版社,1995;祁韵士《西陲总统事略》,又名《伊犁总统事略》12卷,嘉庆十二年(1807);徐松著《西域水道记》皇朝藩属舆地丛书本;椿园七十一《西域闻见录》清嘉庆十九年刊本;和瑛撰《三州缉略》(中国台湾)中国方志丛书;陶保廉著、刘满点校《辛卯侍行记》,甘肃人民出版社,2002;永贵、固世衡《新疆回部志》(《回疆志》),苏尔德在乾隆三十七年增修;钟广生《新疆志稿》,民国九年铅印本;锺方《哈密志》民国二十六年禹贡学会铅印本;陈光炜《鄯善乡土志》光绪三十三年;陈澄之《伊犁烟云录》,中华民国三十七年五月版;佚名《新疆问题》,上海中华书局出版社初版,1927;程鲁丁《新疆问题》,19384月出版;《新疆建置志》民国三年铅印本;祁韵士《万里行程记》、林则徐《荷戈记程》和《南疆勘垦日记》、倭仁《莎车行记》、冯焌光《西行日记》、洪亮吉《伊犁日记》、《天山客话》、方观承《从军杂记》等(载李竟主编、吴丰培整理《丝绸之路资料汇钞》(清代部分),全国图书馆文献缩微复制中心,1996年版);吴丰培辑《甘新游踪汇编》,中央民族大学图书馆,1980年油印本;中国社会科学院中国边疆史地研究中心编《新疆乡土志稿》(新疆卷),全国图书馆文献缩影复制中心,1999年。

[5] 新疆地方志编纂委员会编《新疆维吾尔自治区气候历史史料》,内部印行。

[6] 4是在表1、表2、表3的基础上删除所有灾赈重复部分后整理而成。因正史和档案资料里记录的灾况都是根据地方大臣请豁免额赋的奏折而成,一般有灾况的都有赈济令,本表纳入的其他部分是实录中灾种不明,但各朝都有的事例。

[7] 《清圣祖实录》卷143,康熙二十八年十二月丙子。见新疆社会科学院民族研究所编《清实录新疆资料辑录》(十二册)1979年,内部印行,第80页。以下所引资料均出自这一辑录。

[8] 《清高宗实录》卷804,乾隆三十三年二月庚午。《清朝文献通考》卷45,第5283页。

[9] 《清高宗实录》卷1418,乾隆五十七年十二月丙子。

[10] 《清仁宗实录》卷225,嘉庆十六年七月丙申。

[11]《清德宗实录》卷446,光绪二十五年六月子戊。

[12]《清高宗实录》卷678,乾隆二十八年正月乙丑。

[13]《清高宗实录》卷780,乾隆三十二年三月癸酉。

[14]《清宣宗实录》卷262,道光十五年正月乙酉。

[15] 《伊犁将军扎拉芬泰奏为查勘被灾地区将本年应征额赋银两分别带征正课酌予展缓事》,(咸丰九年十二月),档案号:041-1093,另见《清文宗实录》卷303,咸丰九年十二月丁未。

[16] 《甘肃新疆巡抚刘锦棠奏为奇台县属上年被旱拟恳续发春赈事》(光绪十二年二月十二日),档案号:027-0991。《清德宗实录》卷225,光绪十二年三月壬子,也有相同的记录。

[17] 《清高宗实录》卷769,乾隆三十一年九月丙申。

[18]《清宣宗实录》卷379,道光二十二年八月甲辰。

[19]《清宣宗实录》卷59,咸丰二年四月癸巳.

[20]《叶尔羌办事大臣铁保等奏报叶尔羌照例平粜仓余粮以资回民口食折》,(嘉庆十七年,无月份记录)。档案号:017-0876

[21] 《清宣宗实录》卷442,道光二十七年五月丙戌。

[22] 《清高宗实录》卷1301,乾隆五十三年三月己丑。

[23] 《乌鲁木齐都统尚安奏为酌给贫民修屋银两事》,(乾隆五十三年三月十九日),第一历史档案馆档案,档案号:067-0698。《清高宗实录》卷1301,乾隆五十三年三月己丑。

[24] 乌鲁木齐都统蕙吉录副奏折,道光二十二年七月二十七日。

[25] 《谕乌鲁木齐都统蕙吉巴里坤宜禾县地震甚重著即饬酌带银两》,(道光二十二年六月十五日),第一历史档案馆档案,上谕档,档案号:081-1162

[26] 《谕乌鲁木齐都统蕙吉巴里坤宜禾县地震甚重著即饬酌带银两》,(道光二十二年六月十五日),第一历史档案馆档案,上谕档,档案号:081-1162

[27] 《清德宗实录》卷244,光绪十三年六月壬子。

[28] 《清德宗实录》卷314,光绪十八年七月庚戌。

[29] 《刘襄勤公奏稿》卷二,《新疆南路西四城兴修各工完竣并筹办应修各工折》(光绪七年七月初二日)。见马大正、吴丰培主编《清代新疆稀见奏牍汇编》(同治、光绪、宣统朝卷)上册,新疆人民出版社,1997年,第70页。

[30] [英]包罗杰著《阿古柏伯克传》,商务出版社,1976年,第220页。

[31] 《清高宗实录》卷1258,乾隆五十一年七月癸卯。

[32] 《乌鲁木齐都统高杞奏为宜禾县收成歉薄请分别缓征粮石供给口粮折》,(嘉庆二十一年十月十六日),档案号:017-1418

[33] 新疆维吾尔自治区档案馆,《甘肃新疆布政使司为吐鲁番地区遭虫、风灾申报不详,拖延日久,给该厅同知龙魁记大过三次以示惩警之札文》,(光绪十二年十二月二十五日),档案号:Q15-1-410

[34] 《清高宗实录》卷920,乾隆三十七年十一月甲午。

[35] 《甘肃新疆巡抚联魁奏报筹办仓谷情形折》,(宣统二年四月二十七日),第一历史档案馆档案,档案号:020-1379

发表评论 共条 0评论
署名: 验证码:
  热门信息
从避疫到防疫:晚清因应疫病观念的...
粮食危机、获取权与1959-19...
被遗忘的1931年中国水灾
雪灾防御与蒙古社会的变迁(193...
民国黄河水灾救济奖券述探
灾荒中的艰难“向左转”——再论丁...
《环境史视野下的灾害史研究——以...
清朝道光“癸未大水”的财政损失
  最新信息
义和团运动时期江南绅商对战争难民...
另类的医疗史书写——评杨念群著<...
天变与党争:天启六年王恭厂大灾下...
古罗马帝国中后期的瘟疫与基督教的...
清代江南疫病救疗事业探析——论清...
从神话传说看古代日本人的灾害认知
“苏联1932—1933年饥荒”...
  专题研究
中国历史文献学研究
近世秘密会社与民间教派研究
近世思想文化研究
清代中外关系研究
清代边疆民族研究
中国历史地理研究
清代经济史研究
清代政治史研究
清代社会史研究
中国灾荒史论坛
  研究中心
满文文献研究中心
清代皇家园林研究中心
中国人民大学生态史研究中心
友情链接
版权所有 Copyright@2003-2007 中国人民大学清史研究所 Powered by The Institute of Qing History
< 本版主持:朱浒>
您是本站第 位访客,京ICP备05020700号
 
Baidu
map