|
东汉时期三度分封东海国,分别在光武帝建武十七年(41)十月、建武十九年(43)六月以及献帝建安十七年(212)九月(见表1)。清代以降,学者关于这一问题的讨论颇多,然而观点莫衷一是,争议主要集中于建安十七年前东海国的封号与封域,以《续汉书·郡国志》(以下简称《续汉志》)为代表的传世文献记载的“鲁国”与“东海郡”是否存有讹误,建安十七年新封东海王的世系以及由此产生的两个并存的东海国等问题。鉴于此,笔者在全面梳理传世文献的基础上,结合出土材料的相关记载,尝试对这一问题进行新的探究,不当之处,敬请方家指正。

一、建安十七年前东海国的封号与封域
《后汉书·光武帝纪》载,建武十九年六月戊申,诏曰:
《春秋》之义,立子以贵。东海王阳,皇后之子,宜承大统。皇太子强,崇执谦退,愿备藩国。父子之情,重久违之。其以强为东海王,立阳为皇太子,改名庄。
这实际上是将太子与东海王对调。光武帝建武二十八年(52)以鲁郡益封东海国,《后汉书·东海恭王强传》详载此次增封原因:
(建武)十九年,封为东海王,二十八年,就国。帝以强废不以过,去就有礼,故优以大封。兼食鲁郡,合二十九县。……强临之国,数上书让还东海,又因皇太子固辞。帝不许,深嘉叹之,以强章宣示公卿。初,鲁恭王好宫室,起灵光殿,甚壮丽,是时犹存,故诏强都鲁。
据此可知,光武帝建武二十八年以后东海国辖东海与鲁,由于国都从东海郡郯县徙为鲁郡鲁县,鲁郡亦成为东海国的本郡,东海郡则相应地变为东海国的支郡。
光武帝时期东海王刘强“数上书让还东海”,然而终未见许。明帝永平元年(58)东海王刘强临终上书,再次“还东海”。《后汉书·东海恭王强传》载:“臣蒙恩得备蕃辅,特受二国,宫室礼乐,事事殊异,巍巍无量,讫无报称。……息政,小人也,猥当袭臣后,必非所以全利之也。诚愿还东海郡。”此处所载东海王刘强“还东海”,而非“还鲁”,并不符合常理。首先,从分封名号上来讲,刘强为东海王,辖有东海郡名副其实;其次,“鲁郡”为增封,理应“还鲁”,这也成为学界持续产生争议的源头之一。
由于《续汉志》所载分别为“东海郡”与“鲁国”,学者们对明帝永平元年“还东海”是否成功有着截然不同的观点。钱大昕认为:“光武封子强为东海王,传国最久,中间无改国为郡之事,此‘郡’字当为‘国’之讹。”钱氏虽然没有明言“还东海”事件,但是认为东汉一代的东海国应辖有东海郡,实际即认为此次“还东海”的举措并没有成功。洪颐煊则明确反对钱氏的观点:“是强封东海,而国都在鲁,故终东京之世,鲁称国置相,而东海仍为郡,钱氏之说非也。”
洪氏认可《续汉志》的记载,不过并未明确指出东海郡属于中央政府或者东海国。
有鉴于洪氏所论不明,周振鹤认为明帝永平元年之后东海郡已经还属汉廷,同时进一步提出东海王封号未变,而国名改为鲁国的新观点。首先分析东海王封号的问题,《续汉书·百官志五》记载了东汉时期诸侯王国的官制:
皇子封王,其郡为国,每置傅一人,相一人,皆二千石。本注曰:傅主导王以善,礼如师,不臣也。相如太守。有长史,如郡丞。
郎中令一人,仆一人,皆千石。本注曰:郎中令掌王大夫、郎中宿卫,官如光禄勋。自省少府,职皆并焉。仆主车及驭,如太仆。本曰太仆,比二千石,武帝改,但曰仆,又皆减其秩。
郎中,二百石。本注曰:无员。
东汉时期皇子封王之后,郡改为国,设置王傅、王国相、长史、郎中令、仆、郎中等职官。由石刻所载“汉故博士常山大傅王君坐榻”和“勃海王帝之冢弟不遵宪典君以特选为郎中令”等,皆可证明《续汉书·百官志》所载诸侯王国官制至确。《东海宫司空槃》载:“建武中元二年七月十六日,东海宫司空作铜槃缶镫,重五斤辈廿枚。工范循造,啬夫臣倍主,丞臣寿、长臣福省。”建武中元二年(57)二月光武帝崩,由此铭文可知,明帝之初东海王尚存,并未更改名号。石刻亦可见东海傅、郎中等职官的记载,《鲁相韩敕造孔庙礼器碑》碑侧载“东海傅河东临汾敬谦字季松千”。又,《韩敕孔庙后碑阴》载“东海郎中鲁孔欣定伯”。此二碑所立时间在桓帝永寿三年(157),则桓帝永寿年间尚见东海傅与东海郎中。因而,从王国官制的角度可以明确,东海王的封号在东汉时期是一直存续的。
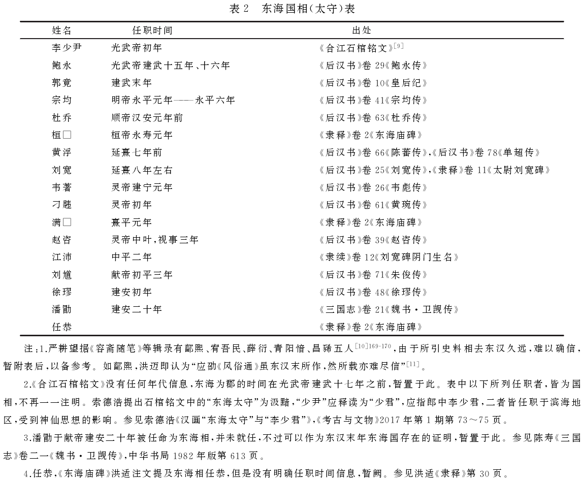
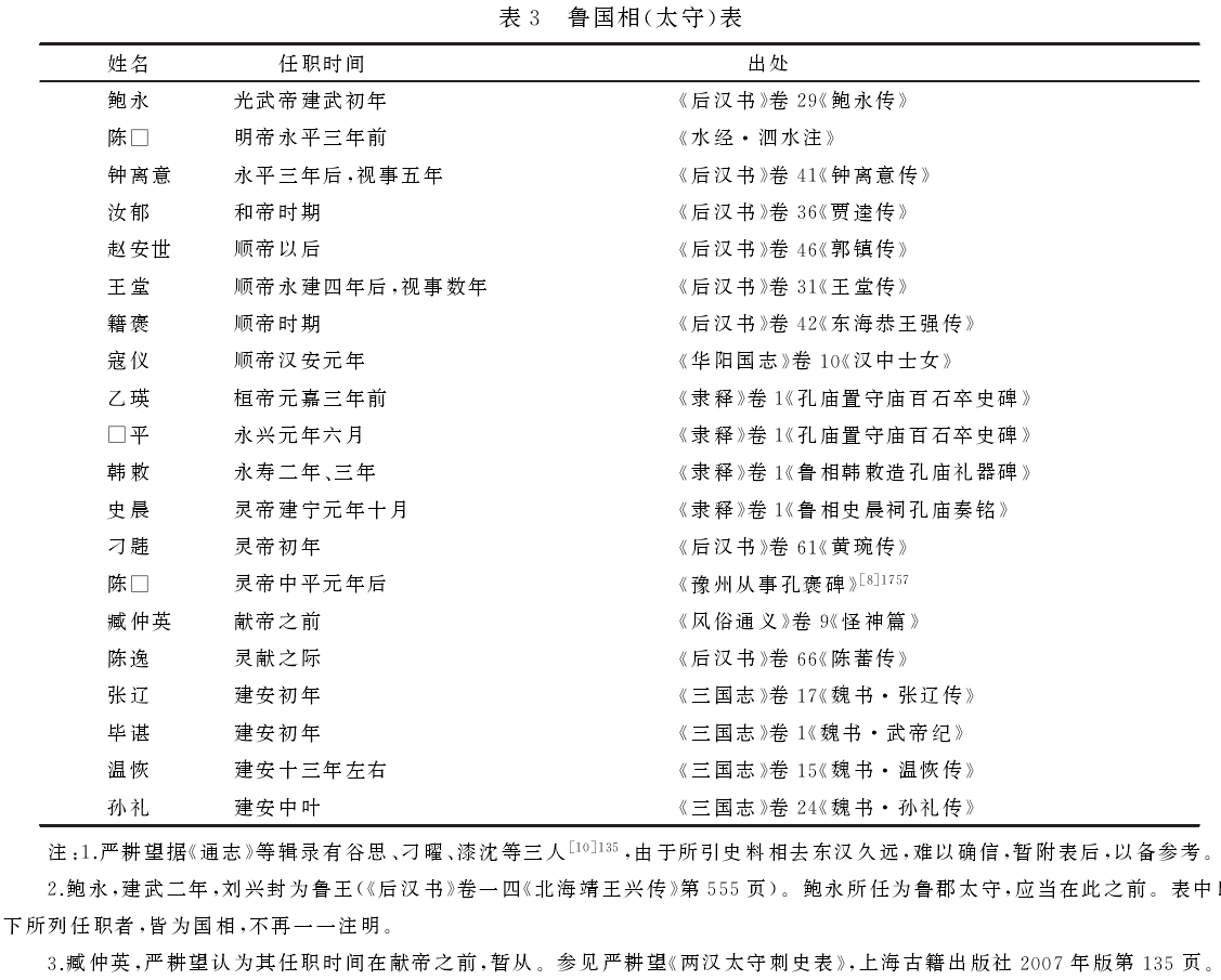
那么,周振鹤提出的国名改为鲁的观点是否成立呢?周氏认为永平元年(58)之后,东海国的国名改为鲁,主要根据在于永平元年之后东海国已经将东海郡还属汉廷,“其后但见鲁相”。然而核诸史料,东汉时期不但如周氏所言鲁相职官一直存续,东海相亦延续至汉末。比较表2与表3可知,虽说二者任职时间存在一定的残缺,但可以肯定的是,东汉时期的东海相与鲁相是一直并存的,因而周氏提出的永平元年之后“但见鲁相”的论据并不成立。据此,周氏所言永平元年之后东海国不辖东海郡只辖有鲁国的观点亦存在疑问,这样就提出一个新的问题:东汉时期的东海相如何解释?


由表1可知,东海王刘强的世系在东汉时期未曾中断,传至曹魏禅代为止。东汉明帝永平元年(58)之后,至献帝建安十七年(212)之前,不曾分封新的东海王,因而这一时期的东海相只能为东海王刘强一系所属东海郡的国相。由于传世文献多见鲁相与鲁国,因而周氏做出了上述判断。同时我们发现,东海国所辖之鲁与东海,并没有恢复为西汉初年的内史与支郡的模式,二者皆为国相的治理方式,这也是东汉政府在处理诸侯王辖有两郡以上的封域问题时所做的变革之举。
二、鲁相与东海相的共存现象
通过上述考证可知,光武帝建武二十八年(52)将鲁郡益封东海国之后,东海国统辖鲁与东海,永平元年东海恭王强“还东海”之举措并没有取得成功,至献帝建安十七年之前,鲁与东海皆为国相治理,共同组成东海国的封域。但翻检史籍可以发现,东海国所辖之“鲁郡”多称之为“鲁国”,而甚少将“东海郡”称为“东海国”的例证。
关于这一现象,钱大昕认为光武帝建武二十八年以“鲁国”益封东海国,虽然“鲁国”在东汉时期一直隶属东海国,但是未改其名。事实上,建武二十八年益封东海国的只能为鲁郡,成为东海国的封域之后,才相应地成为“鲁国”。显然钱氏只是单纯依据个别文字的异同来进行论证,很难让人信服。洪颐煊则认为,鲁国被称为“国”,是因为东海国的国都在鲁。
由表2、表3可知,东汉时期鲁与东海皆是由国相而非郡守治理,此即严耕望所言“盖东海与鲁两国共一国王,而行政系统固各自别”。笔者认为,传世文献多以“鲁国”与“东海郡”的形式呈现,是由于东汉时期的东海国一直存续至汉末,传统上东海国所辖的全部封域(包括“东海与鲁”)应称之为“东海国”。但是这样显然难以与单独的“东海国(即东海郡)”相互区分,在实际的行政运行过程中亦难免出现矛盾,因而史书记载之时分别予以不同的称谓。东海国所辖的“东海”唯有称之为“郡”才能区别于整个“东海国”的封域,东海国所辖的“鲁”由于地位的特殊性以及重要性,则相应地由“郡”而为“国”。从实际情况来讲,东海与鲁皆应称为“国”,这样才符合历史事实。《后汉书·东海恭王强传》亦载:“臣蒙恩得备蕃辅,特受二国”,此处东海王刘强即自称所辖为“二国”,指的即是“鲁国”与“国(即东海郡)”。
此外,还有一个与之相关的因素需要予以重视。光武时期,本属徐州刺史部的鲁国改属豫州刺史部。《续汉志》载:“鲁国,秦薛郡,高后改。本属徐州,光武改属豫州。”。关于此次事件对于东海国的影响,学界未曾论述,在此略作说明。
西汉刺史的主要任务是以六条问事,监察地方郡级二千石官员。光武帝建武十八年(42),复“罢州牧,置刺史”,东汉时期刺史的任务仍为监察地方郡国官员。光武帝建武二十八年(52)将东海国的封域扩大,然而经过较为隐蔽的刺史部领域的调整,避免了东海国的封域同属于一个刺史部之内,中央则对东海国的控制相应有所加强。
《后汉书·东海恭王强传》载:
强立十八年,年三十四。子靖王政嗣。政淫欲薄行。后中山简王薨,政诣中山会葬,私取简王姬徐妃,又盗迎掖庭出女。豫州刺史、鲁相奏请诛政,有诏削薛县。
中山简王薨于和帝永元二年(90),此条案例的惩处方式,充分显示了东海国的封域鲁与东海分属不同刺史部对于中央的优势,中央政府可以通过刺史的监察,相应地采取措施,对东海国进行有效的控制。如此,汉廷不仅表面上营造了对于东海国的优雍,同时也不失有效的约束,可谓一举两得。
据上所考,笔者认为,鲁与东海皆可称为“国”,而且事实上也应是“二国”,然而若称单独的“东海郡”为“东海国”的话,则不能包含整个东海国的封域,容易造成误解,在实际的行政运行中二者皆为国相治理,同属东海国,但是史书记载却采取了折衷的方式,“东海”称“郡”,“鲁”则称“国”,这也可以解释《续汉志》出现“东海郡”与“鲁国”的原因。此外,这种形式的记载并不影响东海国封域的实际情况,同时避免在制度运行上造成混乱。与此同时,考虑到东海国的特殊性,汉廷通过对鲁国所属刺史部的调整,较为隐蔽地削弱了东海国的势力,不至于构成对汉廷中央的威胁。
三、建安十七年以后的两个东海国
《后汉书·献帝纪》载,建安五年(200)“秋七月,立皇子冯为南阳王。壬午,南阳王冯薨”;建安五年冬十月,“东海王祗薨”;建安十七年(212)“九月庚戌,立皇子熙为济阴王,懿为山阳王,邈为济北王,敦为东海王”。然而据表1可知,献帝时期仍然存在着东海王刘祗、刘羡,《后汉书·东海恭王强传》云:“祗立四十四年薨,子羡嗣。二十年,魏受禅,以为崇德侯。”
据上述记载可知,献帝建安十七年之后同时出现了两个东海国。《后汉书·孔融传》的记载加重了这一分歧:
(建安)五年,南阳王冯、东海王祗薨,帝伤其早殁,欲为修四时之祭,以访于融。融对曰:“圣恩敦睦,感时增思,悼二王之灵,发哀愍之诏,稽度前典,以正礼制。
窃观故事,前梁怀王、临江愍王、齐哀王、临淮怀王并薨无后,同产昆弟,即景、武、昭、明四帝是也,未闻前朝修立祭祀。若临时所施,则不列传纪。臣愚以为诸在冲龀,圣慈哀悼,礼同成人,加以号谥者,宜称上恩,祭祀礼毕,而后绝之。至于一岁之限,不合礼意,又违先帝已然之法,所未敢处。
李贤注《孔融传》时认为,南阳王冯、东海王祗同为献帝之子,因而关于纪传之间的矛盾记载,学者历来所持不一。钱大昕取信《东海恭王强传》的记载,认为东海王刘强这一世系的传承没有问题,但是由于难以解释为什么同时出现两个东海国的问题,所以提出献帝所封“东海王敦”或为“北海王敦”之误。钱大昭则不认同《东海恭王强传》的记载,而是采信《孔融传》的记载。
钱氏兄弟二人在此问题上的观点迥然不同,清代学者则大多认可钱大昭的观点,实际上也即认同《孔融传》李贤注的记载。王先谦在总结清人关于这一问题的观点时,提出了更加大胆的猜测,认为东海王祗乃灵帝之子,东海王敦为献帝伏后之子,由于所言毫无根据,全凭一己之推测,实在难以取信,这也是坚持李贤注为正确观点而畸形发展的结果。其实王先谦之所以采信《孔融传》李贤注的观点,并推演其复杂的世系变化,主要是因为“若祇、羡皆强后,则敦为帝子,何得亦有东海之封?”侯康亦云:“‘东海’断非‘北海’之讹,夫一国不能两封,意东海恭王之国传至孝王臻,薨后纪无绍封明文,或以绝除,或又改封,均未可定,其误固在彼不在此也。”
关于这一疑难问题,周振鹤则同时肯定了《后汉书》卷九《献帝纪》以及卷四二《东海恭王强传》的记载,并回答了前人关于同时存在的两个东海国的矛盾。周氏认为建安十七年(212)之后确实出现了两个东海国并存的情况,只是两个东海国一个治鲁,一个治东海。周氏提出这样颇显矛盾的论断,主要在于其坚持东海国自明帝永平元年之后仅辖鲁郡的观点。由于光武帝所封之东海王刘强一系一直延续至曹魏禅代,献帝建安十七年新封之东海王可以领有属于中央的东海郡,出现两个东海国并存的情况。然而通过前文的考证可知,光武帝所封之东海国自建武二十八年(52)之后一直辖有鲁与东海,因而周氏的观点难以成立。
虽然周氏判断的依据有所缺憾,但是为我们解决这一问题提供了一种思路。笔者认为建安十七年时献帝所封东海国的合理性解释应为:割原东海国所辖之“东海郡”重新封置东海王敦,原东海国则仅辖有鲁国,至此才成为周氏所言两个东海国一个治东海,一个治鲁的情况。不过这一特殊情况,在整个东汉时期仅有此例而已,不排除在此时将原东海国的封号改为鲁,进而成为名副其实的“鲁王”的情况。这不仅削弱了刘氏诸侯王的实力,同时也达到了优雍献帝诸子的目的。当然,由于史料的缺失,建安十七年之后两个东海国的实际情况是否如此,还有待史料的进一步证明。
四、结语
综上所述,光武帝建武十九年封东海王刘强,二十八年以鲁郡益封东海国。由于东汉一代东海相与鲁相一直并存延续,因而明帝永平元年东海王“还东海”的举措并未获得成功,东海国的封域实际上应当包括鲁与东海,鲁与东海共一国王,只是行政系统各自分别。
统称鲁与东海为“东海国”显然难以分别整个的“东海国”与单独的“东海国(即东海郡)”,因而史书记载时以东海郡与鲁国相区分,这就造成《续汉志》“东海郡”与“鲁国”的不同,实际上二者皆具有王国的属性。从相关的出土材料上看,东汉时人对于鲁国与“东海国(东海郡)”是可以清楚地分开的,但是到了《后汉书》撰写的时候,由于无法解释这一矛盾,只能将“东海”称为郡,从而造成时至今日的误解。梳理清楚这一问题的症结,不仅有利于厘清史籍的相关抵牾,进一步认识东汉时期存在的特殊王国制度,而且对研究东汉时期的政区地理问题亦有所助益。
献帝建安十七年之后,割原东海王所辖之“东海郡”别封皇子敦为东海王,这样原东海国只辖有鲁地,两个东海国一个治东海,一个治鲁,或在此时一并将原东海国的国号改为鲁,这不仅可以免除行政系统的麻烦,同时也是对实际情况的承认。
(本文原刊《苏州科技大学学报》(社会科学版)2023年第1期第67—73页,文中原有注释,引用请务必参考原刊。)
|