|
南赣,原为江西南安、赣州两府的统称。明代中叶,因镇抚寇乱,南赣成为赣、湘、闽、粤四省交界地区的一个准行政区名称。征诸史籍,南赣巡抚辖区因时而异,但核心地区则是龙南与安远两县。本文采用制度史的视角,围绕龙南与安远两县的赋役史,讨论政府与民众各自的立场与行为,为明代中叶南赣地区的民变与镇抚提供一个新的解释。
关于南赣民变,学者已有精辟论述,并建构了相当精彩的解释模型。刘志伟认为,明代南赣地区动乱的主要参与者实际上是居住在山林河海间的“蛮夷”,他们没有编入或脱离了里甲户籍,不供赋税,不服差役,但也没有合法地占有土地,不能参加科举,甚至常常被视为“盗贼”或“亡命之徒”。正是由于这些“化外之民”具有的“无版籍”“不供赋税”“不服徭役”的属性,才导致他们与政府的严重冲突。陈春声的韩江流域区域史研究,深化了这一论述。他认为该地域的社会经济形态与文化面貌建构的过程,其实是“猺人”“蜑人”归化为编户齐民,以及“山贼”被纳入治理的过程。在此基础上,黄志繁提出“化外之民”身份的开放性问题。他认为,文献中的“畲民”与“编民”的身份差异仅在于是否承担赋役。最近,李仁渊从畲人如何被分类,以及畲人如何形成族群内部的认同为契入点,讨论了畲人与山区逋逃者亦即“山贼”的关系,以及国家针对两类人群不同的管理方式。
无论从史料上还是从逻辑上,学者们对于南赣地区社会变动的这一解释堪称妥帖。本文拟对这一解释展开进一步分析。问题之一:从制度层面,赋役制度可以分解为田赋交纳与徭役承担两个方面,以前的学者似乎未加区分,隐含着赋役合一的假设。问题之二:赋役制度不仅是制度,而且还是数据。正是由于缺乏数据分析,明代赋役与民变的逻辑并没有在已有解释中得到完美的体现。
最近,曹树基以“田亩饱和度”作为分析工具,对“化外之民”的身份做出不同的解释。所谓“田亩饱和度”,指的是同一区域历史时期纳税田亩与1949年纳税田亩的数量之比,可以用来测量重大事件对区域人口、土地资源的影响,并借此评估当地政府的赋役政策。这一工具性概念还可以用来测量人口流动的推力与拉力,解释区域之间人口流动的成因与效果。曹树基证明,明代存在黄册户口与田赋实征册(收税册)户口两套数据。在洪武以后南方的大多数地区,黄册户口转变为派役单位,而田赋实征册(收税册)户口则仅仅是纳税户口——户名之下,依亩计税。明代闽赣粤三省山区中的所谓“化外之民”,只是不列入黄册却见于田赋实征册(收税册)的不承担徭役的纳税者,且一直处于政府的管辖之下。
具体到南赣地区,曹树基证明,洪武初年的周三官之乱造成若干县域人口的大量死亡与流失,政府不得不大幅减少赋役之额,战乱中心地区出现极低的田亩饱和度。为了恢复旧额,地方政府招徕移民,升科田地。至明代中叶或明代后期,各地赋额大都恢复或超过了周三官乱前的水平。借助一条鞭法,政府将一县应佥之役摊入田亩,从而实现赋与役的公平及一体化。本文则将进一步证明:在考绩压力下,地方官员为重建赋役而建构“流贼”,借此将原来不承担徭役者重新纳入徭役佥派体系。
本文分以下三部分展开:其一,从田亩饱和度看明初的移民生计;其二,明前中期重建赋役平衡中的官民互动;其三,明中后期的赋役失衡与“民变”的发生。
一、从田亩饱和度看明初的移民生计
本节重建从明代初年至1949年龙南、安远两县的行政区划,以奠定田亩饱和度计算之基础;再证明两县析县过程中行政区划切割与赋役转移的高度匹配,说明计算的合理性和必要性。
(一)龙南县
天启《赣州府志》卷18《纪事志·郡事》记载:“洪武十八年乙丑,广贼周三官、谢仕真攻破县城,焚公廨,杀掠甚惨。”据嘉靖《赣州府志》卷4《食货·户口》,洪武二十四年(1391),龙南县260户,1246口,户均4.8口。数据合理,人口奇少,据此可见周三官之乱给龙南带来的毁灭性破坏。
在南方的大多数地区,洪武二十四年之后,黄册户口呈减少趋势;而在龙南县,据上引资料,永乐十年(1412)602户,2328口,户均3.9口;户数与口数成倍地增加。同样,洪武二十四年龙南县仅有2图,到天顺《大明一统志》中增为4里。图即为里,里数随人口倍增,可以窥见力役之恢复。
嘉靖《赣州府志》卷4《食货·贡赋》记载,洪武二十四年龙南县“民田地”仅有406亩,赋源摧毁殆尽。永乐十年增为91846亩,亩数增加225倍,远远超过户口增幅。不过,这一数据是否真实,留待下一节专门讨论。
龙南县位于赣州府南部,与广东交界。隆庆三年(1569)定南设厅,割龙南县3堡、信丰县0.5堡、安远县3堡,龙南县所割堡数占定南厅的46.2%。新修地方志称清光绪二十九年(1903)又割信丰县4堡和龙南县2堡设立虔南厅,则可认为龙南县所割大致占虔南厅(全南县)的33.3%。
1949年龙南有11.7万人,耕地15.1万亩。1949年定南人口为7.4万,耕地为14.4万亩,其中有46.2%的田亩与人口是1569年时从龙南划入。1949年全南县人口为6.9万,耕地田为16.8万亩,其中有33.3%是1903年从龙南划入。于是有下式:
龙南(1391)=龙南(1949)+0.462定南(1949)+0.333全南(1949)
龙南田亩(1391)=15.1+0.462×14.4+0.333×16.8=27.3万亩
龙南人口(1391)=11.7+0.462×7.4+0.333×6.9=17.4万
这样,洪武二十四年龙南县的田亩饱和度仅为0.15%。从1412年至1949年,龙南在籍人口从2328人增加至17.4万,年平均增长率高达8.1‰,大大超过人口自然增长速度,说明洪武二十一年(1388)之后,有大量人口迁入。地方志所称“时遭兵寇之后,百务俱弛,文七奏减粮税,省冗官,招抚流窜,劝课农桑”,确是历史的真实。
(二)安远县
洪武年间安远县深受“周三官之乱”影响,广东《龙川县志》称呼周三官为“安远贼”,可见这场动乱以安远为中心。据上引嘉靖《赣州府志》,洪武二十四年安远县293户,1445口,户均4.9口。以后渐次恢复,永乐十年631户,3550口,户均5.6口。户口皆成倍增加,与龙南县情况相同。
又据嘉靖《赣州府志》卷4《食货·贡赋》,洪武二十四年,安远县在籍田亩为2083亩,至永乐十年恢复到6989亩。
安远县位于龙南县东,邻接闽、粤两省,明初26堡。隆庆三年析定南厅时割出安远3堡,推断安远析出之田亩及人口约占定南的46.2%。万历四年(1576)又割15堡设立长宁县(寻乌县),则长宁全部田亩及人口均来自安远,此时安远仅剩8堡。后又从会昌县补入4堡与一些畸零地,畸零地后改设为雁门堡。由此推断,割长宁后,安远县田亩及人口的38.5%来自会昌县。1942年安远县五龙乡部分畸零地与上濂乡第八保部分划入会昌县,因占彼时安远县211保的很小部分,故忽略不计。
1949年安远有12.7万人,耕地25.2万亩,因有38.5%的田亩和人口从会昌割入,换言之,只有61.5%出自1391年的安远。1949年寻乌县有9.4万人,耕地22.7万亩。定南县数据详见上文,有46.2%析自安远;于是有下式:
安远(1391)=0.615安远(1949)+寻乌(1949)+0.462定南(1949);
安远田亩(1391)=0.615×25.2+22.7+0.462×14.4=44.8万亩;
安远人口(1391)=0.615×12.7+9.4+0.462×7.4=20.6万;
据此,洪武二十四年安远县田亩饱和度只有0.4%。从1412年至1949年,安远在籍人口从3550增至20.6万人,年平均增长率也达到了7.6‰,情况与龙南近似。
(三)析县与赋役转移
行政区划调整的本质就是纳税田亩与派役单位的调整,也就是赋与役的调整。一个地区与一个地区的赋额差异,本质是税率的差异。尽管各地均存在土地等级的不同划分,以及不同等级土地税率的不同,但一个县的平均税率是可以计算的,县与县之间的税率差异也是可以度量的。然而,对于力役的佥派而言,采用什么计算口径,就是一个大问题。
在安远县,隆庆二年(1568)一份有关割建定南县的奏文称:“本县二十六保,分为五里,人户七百余户,田粮五百三十九石……今扣三保,共册载人丁一百二十一丁,田塘地粮五十六石八升四合二勺九抄。”即在设立定南县的过程中,安远县割出了11.5%的保与10.6%的秋粮米,两个比例相当接近,推测切割之差役约为11%。
万历四年一份有关割建长宁县的奏文称:“安远县原额五里,计五坊二十三保,今议定分割……一十五保……官民丁粮三项通共三百七十一石四斗六升三合五勺六抄二撮……本县只存三里,人丁五百八十八丁,官米一十石一斗三升八合五勺八抄一撮,民米一百七十一石三斗五升二抄。”即在切割长宁县后,安远县剩余34.8%的堡和32.8%的税粮米。两个比例基本一致,推测切割之差役约为33.8%。
(四)小结
海瑞曾知赣州府兴国县,著有《兴国八议》,其文称:
吉安、南昌等府之民,肩摩袂接,地不能尽之使农,贸易不能尽之使商,比比游食他省。是一省民也,此有余地,彼有余民,目亲睹,身亲历,听其固然而不一均之也,可乎……今日若张主有人,凡愿籍南赣者,与之除豁原籍,而又与之批照,以固其心,给之无主山地荒田,使不尽佃仆于富户,民争趋之矣。民争趋之,则来者附籍不归,未来者闻风仰慕。不数年间,南赣无余地,村居联络,可以挟制诸巢之寇,吉安等府无余民,衣食不窘,可无为逃流为盗贼之忧。
海瑞之议,描述了南赣的移民动态。江西省内“有余民”的吉安、南昌府,向“有余地”的南安、赣州府移民,恰好说明了高田亩饱和度地区向低田亩饱和度地区的人口流动。同时,海瑞还主张官员应当采取措施支持这种移民行为,包括帮助移民摆脱原籍,脱离户口旧册,从而不必承担多重徭役。海瑞主张给予他们批照便于流动,还允许他们占有土地。但事实并不尽如其构想的那般完美,许多移民脱离了旧籍,却未能编入本籍的黄册户口,最终成为只缴纳田赋却不承担差役的“赋口”。
将龙南和安远两县置于这一框架中来看,可以发现,经过元末战乱和“周三官之乱”,龙南与安远毁灭殆尽,两县也由此成为了田亩饱和度极低的地区。地方政府为了重建本地赋役,大力招抚各地流民,充实人口。于是,空旷的田地与地方政府的徕民政策,形成两股拉力,将其他地区的人口源源不断地吸引进来。
二、田赋恢复与催科指标问题
本节继续以南赣两县为例,先讨论明代地方官员考绩制度与南赣赋役恢复的逻辑,再讨论龙南县赋役恢复过程中出现的指标问题。
(一)田赋恢复与官员考绩压力
明初动乱使龙南、安远两县损失大量人口与田亩,原有赋役系统受到极大破坏。从逻辑上推理,田亩饱和度越低,人均拥有的潜在田亩数越多,地方政府招民垦殖,恢复赋役的心情也越急迫。
赋役恢复的过程,也是地方官员考绩制度调整的过程。陈国平指出,不同时期地方官的考核标准有所不同,明代初期,主要是恢复人口与田亩,休养生息。高寿仙认为,明代中期,赋役征收成为考绩的核心,且明代考绩体制是记过不记功的。
周三官乱后,南赣残破,许多地方的正常赋役已经无法征收。洪武二十二年(1389)八月,瑞金县丞古亨言:“初民户在籍者六千一百九十三人,今亡绝过半,田多荒芜,租税无所从出,乞除其徭役,蠲其无征之赋。上是其言,诏从之。”朝廷蠲免的是“无征之赋”,即无法征收的赋税,或名存实亡的税额。那么,当我们对待明初的蠲免政策时,就应该注意,蠲免实则是对现实状况的无奈追认,而非朝廷主动施予恩泽。
从洪武至永乐,蠲免政策也惠及南赣地区。焦竑称:“南安、赣州等九府荒田粮六万石,有司岁抑取于民,民不堪。公以闻,悉蠲其额。”具体到龙南、安远两县,洪武至永乐年间,两地地方官先后上奏,要求蠲免。
龙南县教谕陈九思说:“盗寇之余,田荒失业,民苦征输,九思建议奏减秋粮三千有奇,民困以苏,流转复业。”安远县典吏杨霄远则说:“当是时,守土即能员,缺粮必遭下考,至若铅刀末吏,入嗷嗷鸿雁之逼,缓征必误于官常,严比更妨夫民变,岂非进退维谷欤……臣愚以为欲为安远计久长,非薄敛必不可,非十中薄五六仍不可。”杨霄远的奏文解释了官员的无奈:其一,若完不成田赋指标就要承担仕途风险;其二,过于积极的强硬摊派可能引起新的反抗。杨氏也提出了处理方案,至少应当将田赋指标打个对折或六折。
(二)田赋恢复中的指标问题
动乱结束之后,龙南、安远县开始了赋役系统的恢复过程。田赋的恢复体现在田亩和秋粮米数据上,役的恢复体现在人口数据上。将同县某一历史时期与析县前稳定下来的嘉靖年的田亩和秋粮米数据相比,得到的比值视作恢复的程度,进而,可以得到税亩恢复度与税粮恢复度。此处以龙南县为例,详细的恢复过程数据见表1:

从表1可见,从洪武二十四年开始,龙南呈逐渐恢复状态。不过,龙南数据变动依然存在疑点:
一是永乐十年龙南县田亩数过高,之后大幅减少;二是成化年间田亩再次大幅增加,原因何在?
关于永乐税亩问题,洪武二十四年龙南县的税亩为406亩,永乐十年增加到91846亩,景泰三年(1452)又下跌到了10563亩。永乐数据不是抄写错误。将税亩恢复和税粮恢复放在一同比较时,才能读懂永乐税亩的奥妙。
根据表1,除永乐十年外,龙南的税亩恢复和税粮恢复是同步的,而永乐十年田亩数则可以理解为上级政府对龙南县下达的催科指标,秋粮米的记载才是实际完成的量。或许永乐年间,龙南县社会状况得到了一定恢复,上级就迫不及待想恢复明初乱前原额税赋了。这种浮夸指标不切实际,龙南县地方政府当时能够实际控制的税亩应该为3954亩。
既然如此,就可以利用现有数据反推洪武乱前税粮原额的估测值为3931石。在表1中,历年数据除洪武年仅有“民田地”外,其余均为“官民田地塘”的值,意味着周三官乱后,其余科则的秋粮米未被统计进来。将估测值视作洪武乱前的原额,则陈九思奏免量+洪武“民田地”剩余量+未被统计量理应接近3931石。上文洪武二十二年教谕陈九思请求蠲免秋粮米3000石有余,洪武“民田地”剩余秋粮额16石,则未被统计量约为915石。
关于成化催科问题,成化初年,龙南县的税亩和税粮大规模恢复,成化八年(1472)之后趋于稳定,可以视作万历一条鞭法改革前政府控制能力的上限。而这一恢复过程是明代地方官员考绩制度调整后,龙南县官员们努力的结果。
在中央层面,《明宣宗实录》记载,宣德五年(1430),官员考绩中关于催科的要求明确为“天下官员三、六年考满者,所欠税粮立限追征;九年考满,任内钱粮完足,方许给由”。后来逐渐出现相应的惩罚措施。《明世宗实录》记载:“凡征解未完者,籍记多寡,着为限程,限内皆停俸,以完日支给。过限者并下巡按逮问,送吏部降用。”这是一个长期发展并趋于严厉的过程。在考绩压力下,成化年间的龙南地方官员开始覆田升科。
谢泽与杨友谅先后任龙南知县。谢泽任内大兴土木,先后兴建城墙、望江楼、布政分司行署、按察分司行署,重修塔下寺,虽有政绩,但徒增负担。嘉靖《赣州府志》卷7《秩官》对他的评价是“额外升科,功不偿怨”。大兴土木既可以是乱后恢复的标志,也可以是增加徭役的体现,从“额外升科”来看,还存在多收的可能。杨友谅任内没有履行催科任务,嘉靖《江西通志》卷35《秩官》褒扬:“会司府文檄覆田升科,友谅仗义执言,力为分辨,考课促装,民遮道攀恋,特留一靴,以慰去思。”
天顺六年(1462)谢泽到任知县,此时额定的税亩为11457亩,在任期间他推行升科政策。成化三年(1467)杨友谅继任,任内拒绝延续前任的催科指标。成化八年(1472)郭谅继任,继承了谢泽的方针,税亩升科至98846亩,税额也达到了4231石,并趋于稳定。
(三)洪武原额与赋役平衡
从龙南县田赋恢复过程可知,官员努力将税亩和税额升科到某个规定的值。这个值可以称为催科指标。通过计算和估测,龙南县的催科指标接近洪武动乱前的原额。本节的问题是,洪武乱前原额和成化年的催科指标分别是何性质?二者又有何关联?
上文中我们把催科指标视作龙南达成了赋役平衡之后田赋的征收额,而从表1可见,这个值从成化年稳定下来后长期保持,却在万历年间发生了变动,但这个变动是析县的赋役转移所导致的。主持析分定南厅的张翀在一份奏文中说:
勘得龙南县应割下历、高砂、横江三堡人丁四百五十九丁,田塘地粮五百六十五石九斗九升四合七勺;安远县应割大、小石,伯洪三堡人丁一百二十一丁,田塘地粮五十六石八升四合三勺九抄;信丰县应割南方上里员鱼、径脑,及潭庆上堡龙头岭内坑居民郭信阳等告愿割人丁四十四丁,田塘地粮五十六石二斗三升六合六勺八抄六撮。
所以,算上伴随析县而割补给定南的田赋,实际上龙南的田赋水平一直维持在催科指标的值,即4231石左右。这就是成化之后龙南达成赋役平衡状态之值。
根据一般看法,清初有田赋原额,这一原额是继承自万历四十八年(1620)的田赋正额,也是万历土地清丈之后的值。而万历土地清丈的目标就是恢复洪武原额。在全国范围里,这是明代土地最高额。由于南赣经历过洪武初年的动乱,因而可以认为,在这些地方,洪武原额是指动乱前的原额。龙南县的土地清丈是否达到目的?曾任龙南知县并主持土地清丈的张先登,对这一过程有详细阐释,他说:
及奉令,即率父老子弟躬履阡陌,以上所颁约法令试为之,数日殊不解。既闻吉郡属泰和行均田法至再,其民皆熟谙,而泰民附籍吾龙者最多,以类招致,得二十人,分置各乡,递相效仿,百弓并举,凡两闰月而事竣。予乃归署中,聚算胥程督会计之。大约四境之土,以弓计几四千万步,以亩计则为一千六百六十四顷二十二亩八分三厘,以上、中、下三壤及地、塘五则科粮,上则为田一百六十五顷七十五亩一分四厘,每亩科米三升二合一勺;中则为田三百四十顷一十九亩六分八厘,每亩科米二升七升八勺二抄;下则为一千零九十二顷八十二亩九分一厘,每亩科米一升九合六勺八抄六撮四圭四粒。地则三十五顷二十八亩八分八厘,每亩科米二合九勺四抄二撮五圭三粒。塘则三十七顷一十六亩二分二厘,每亩科米四合七勺四抄五撮二圭。计国初以来三千六百六十五石九斗有奇之粮额,通融均派于前五则一千六百六十余顷之内,此其大较也。
由此可知,在南赣,地方官员对于全县田亩情况心知肚明,但是在实际操作上却背离了政策的初衷,尽管清丈打着的旗号是要将田赋恢复至洪武原额,但是张先登主导的龙南清丈,并不是通过清丈田亩恢复洪武田赋,而是调整原来的科则来获得洪武田赋。也就是说,官员们是以现有税额为基础,将预定的全县田赋总额,通过调整科则的方式均摊到清丈出的各里堡田亩中。于是,这段文字可以简化为下式:
3666≈16575×0.0321+34020×0.0278+109283×0.0197+3529×0.0029+3716×0.0047
万历年土地清丈,本意是恢复洪武的赋役平衡,但实际执行中却成为对成化催科指标的维护。清丈完成后,张先登将此工作评价为“计其数,几复先朝繁庶之旧”,故而可知洪武原额与催科指标不可等同视之,而是新体系取代了旧体系。成化之后,官员们的目的不是增加税额而是只为守成,追求赋役平衡,其中赋的部分就是要将官府控制的田赋维持在催科指标上。
(四)小结
伴随着明代地方官员考绩体系的具体调整,保证田赋征收越来越成为地方官员的仕途负担。永乐、成化年间,龙南县官员先后两次尝试大幅度覆田升科,其中,永乐十年官员们试图恢复的是动乱前的洪武原额,但是从结果来看,税亩恢复度与税粮恢复度的不同步说明这次冒进最终失败。之后,地方官员产生了态度分化,成化年出现的额外升科与拒绝升科,反映官员在考绩压力下不得不在民誉口碑和仕途前程之间平衡。最终,田赋额辗转达到了一个固定的值,并在以后被继承下来。
田亩和秋粮米数据的增长过程与两次升科的尝试,体现了旧有的赋役平衡被打破后辗转向新的赋役平衡转化的过程。同时也说明,在龙南、安远两县,官民互动一直被赋役所捆绑,在未来,若赋役平衡被打破则必然会引起官民关系的再调整。
三、赋役失衡与南赣“流贼”问题
本节从赋役平衡的角度出发,主要以安远县为例,讨论所谓“流贼”群体的身份性质,明代官员“化民为贼”的过程,以及这一问题的解决对赋役平衡的影响。本节认为,如果一个人群只要缴纳田赋,或承担徭役,就不能轻易认定其身处“化外”。本节将以此为标准,而不是以当时官员的判断为标准,展开讨论。
(一)“流贼”与“巢贼”
动乱之后安远县也逐渐恢复。这一过程详见表2:

将表2与表1相比,有以下几点发现:第一,安远县的田赋恢复过程与龙南县相似,可以视作同样的模式;第二,析县之前安远县的在籍人口数起伏不定;第三,与龙南相比,毗邻的安远县恢复过程中的人均田亩一直处于低水平;第四,综观龙南与安远二县,尽管经历恢复,但其纳税田亩和田赋仍维持在极低的水平。
关于田赋,表1中龙南经历过成化催科,人均田亩大幅上涨,根据前引曹树基的研究,这是因为有一批躲藏在人均数字背后的耕种者,即赋口。不过,安远县的低人均田亩则暗示本县不仅有人口脱离了黄册,而且还有土地可能被隐匿了。
关于人口,值得注意的是人口的数量与对应人群的身份。我们相信在籍人口与动乱有所关联,但是查遍《安远县志》现存乾隆、道光、同治三个版本,清人对正德以前的记载语焉不详,故不讨论。不过,这些人口所反映的不同人群的身份性质,直接与南赣“民变”问题关联,则是下文要探讨的。
正德之后,南赣地区进入了所谓明代中期的“民变”高潮期,动乱的主体也发生了变化。正德以前的寇乱是流窜式的,称为“流贼”名副其实,强势者如周三官,经历之处,人口亡徙,田园荒芜。正德之后的动乱主体却是“巢贼”,他们往往形成势力集团,盘踞峒巢,割据一方,官府将其剿灭之后,可以招抚其势力,从而增加编户与纳税田亩。天启《赣州府志》卷18《郡事》称:“下历平,高砂谢允樟悔罪,自缚诣军门,献地乞招,愿为编户,乃即其地建定南县。”
正德十四年(1519)设立崇义县时,王守仁称其中“流贼”具有外来属性:“原系广东流来,先年奉巡抚都御史金泽行令安插于此,不过砍山耕活。年深日久,生长日繁。”金泽巡抚南赣是在弘治七年(1494)至弘治十一年(1498)间,若全信王守仁言,该如何解释短短二十余年,新民在此地生活就“年深日久”了?由此生出疑问,文献中的“化外之民”真的是在“化外”吗?
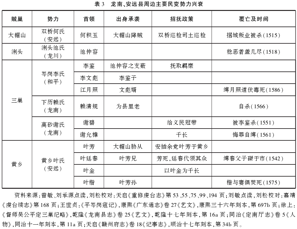
为了更好理解这一时期动乱群体的身份,应对其名称加以区分,称为“流贼”已经名不副实,称为“巢贼”更加合理,被占据的区域则为“贼巢”。《重修虔台志》称“险巢深穴,群盗潜伏时发”,而其中最受瞩目的是大帽山、浰头、黄乡等贼巢。现列出其中活跃的几支势力的兴衰过程,见表3:

从表3可知,除“三巢”的赖清规有“里老”身份外,其他各种势力都是因为官府的招抚而得以“割据”一方,不同首领结局大相径庭,反映不同时期官府政策的变动,但总体趋势是越往后官府的态度越趋严厉。
(二)“巢贼”招抚与征调代役
所谓“巢贼”势力,在官方层面也有不同称呼,作乱时被贬为“贼”,归降时被称为“新民”。望文生义,或许会理解为新归化的“化外之民”。追溯史料,却发现官员口中的新民更多是指“自新之民”。如大帽山诸巢被剿灭后官员曾奏报“悉尊朝廷恩例,许其自新归农”。他们是否真的是官府所宣称的外来者?这一点可以从官府的招抚政策中得到解答。
首先,官府准予降者改过自新,所确立的善后措施是“化盗为良,安插故土,使复耕种”。如在安远县“有安远人杜柏,素以武健拥众自雄。王守仁督虔时招之,荣以冠带,安插其众二千人于县百里外,号新民”。如在龙南县,则有“进剿下历贼首赖清规等……其被掳男妇,当即审明释放,牛马遵即给赏有功兵士,招回复业新民,会同同知李多祚、龚有成量给田土安插,造册缴报”。
第二,官府加封降者首领。弘治九年(1496),首任南赣总督金泽上陈:“虽有义官、老人、总甲把守,缘无官职,人心不服,乞设土巡检统领土兵。”如表3中大帽山残党何积玉就因为主动投降并配合而被加封为安远双桥土巡检;龙南也有下历土巡检一职。加封土官的举动更说明了“贼首”首领的本土属性——他们并不是无根的外来者,而是多年扎根境域内的势力首领。在官府鞭长莫及的地方,“巢贼”势力主导了地方秩序,如黄乡“村落四布,盖叶氏所凭陵窟宅也”。在田野中,学者们发现民间信仰中本地人对于黄乡叶氏的虔信,与文献中对其杀人掳掠的污名化记载大相径庭,足以佐证。
上述两者综合,即洪武“周三官之乱”后,本地脱离了册籍的人民与外来移民形成作乱的“流贼”,但是在官府的默许和推动下,部分人被招抚安插,围绕在官府认可的首领身边形成了势力集团,并长期存在,割据一方。但是,明代中期大量的“民变”说明官府认为新民并没有完全安分,还会作乱转化为“巢贼”。则官府的招抚是否有效,且意欲何为?
实际上,这种招抚政策是为了拉拢一批巢贼集团,成为官府可控制的武装,打击其他的贼寇。在南赣地区极低的赋役水平下,他们用征调代役的方式为官府服务,用这种不牢固的合作方式弥补本地赋役征收上的缺失。
这种模式并非空穴来风,而是有迹可循。与南赣类似,明代广东高州府也出现过一群“化外之民”。康熙《电白县志》中有详细描写:
按诸山猺即广西土兵也,明成化年间,因见电白土地肥饶,相率而来。明知府孔镛绥而抚之,蠲其差役,以备征调,非恶猺也。依山而居,斩山而食,所谓刀耕火种者是已。亦有佃耕民田而纳租者,亦有买田附籍者,然迁徙不常,逐山而居,有大经剿则调以为兵,无事则不役。买田者亦编其粮而不编其丁,伹其性蠢愚质憨,畏惧官府,人多侮之而已。
招抚之后,这些广西山猺的一部分自行垦山,刀耕火种,不交田赋,没有差役,但他们皆有被国家征调服兵役的义务。另一部分或佃耕民田,或买田附籍,佃田者与买田者都不可能迁徙不常,而佃田者仍有被国家征调服兵役的义务,但买田附籍者只需交纳田赋,不服徭役。以本文的标准来看,尽管“山猺”被污名化,但实际上已经在“化内”。
这套征调代役的模式是如何应用在南赣地区的?王守仁巡抚南赣时,就已经接触到了成为国家雇佣兵的狼兵,但并不满意,他说:
议者以南、赣诸处之贼,连络数郡,蟠据四省,非奏调狼兵,大举夹攻,恐不足以扫荡巢穴,是固一说也。然臣以为狼兵之调,非独所费不赀,兼其所过残掠,不下于盗……臣亦近拣南、赣之精锐,得二千有余,部勒操演,略有可观。
王守仁认为,调动广西兵耗费巨大,且狼兵残暴,因此,他并不愿意在平乱时用狼兵。王守仁的方案是操练南赣本地的军队。
事实上,官军羸弱不堪,正德十二年(1517)正月王守仁到任后不久就已见识,在与兵部尚书王琼的书信中,他感慨“南赣素无纪律之兵,见贼不奔,亦已难矣;况敢暮夜扑剿,奔呼追击?”于是依靠本地军队的努力就寄托在了被招抚的新民身上。当年七月二十七日,王守仁采纳兵备佥事王大用的意见:“所属向化徭人,既已革心,当能效力。若使统驭得宜,亦与官兵何异?仰该道即将向化徭民悉行查出,选委胆略谙晓徭情属官,起集分统,量加犒赏,使知激励。”
作乱“流贼”被剿灭后,部分人被招抚为新民,这并非王守仁原创,但是他在任期间将新民打造成南赣的“山猺狼兵”,与狼兵一样,建立征调代役的合作模式。王守仁任上将这种模式推行南赣,并和招抚的新民首领建立了良好关系,比如后来割据安远县的叶氏集团,其首领叶芳“来随帐下奋勇杀贼,效劳最多”,在宁藩之乱时“坚辞贼贿,一闻本爵起调牌到,当即统领曾德礼等及部下兵众,昼夜赶来,远赴国难”。而官府对效忠的新民的回馈则是奏请封官,并允许其割据一方,还主动参与调和不同势力之间的矛盾纠纷。
所以说,“流贼”非流,“新民”不新。“化外之民”实则是明初动乱与重建赋役平衡过程中脱离了政府册籍的百姓,依附地方强人形成大大小小的势力,并不断吸收来自闽粤的新移民。他们用征调代役的方式与官府建立合作,被默许割据一方。然而,在华南学者的论述里,“化外之民”是所谓的蛮夷吸收了脱离册籍的逋逃之民,似乎本末倒置。
(三)赋役失衡与化民为贼
明代中期,南赣地区形成了在籍编户、寄庄吉民、“巢贼”集团三类人群的对峙,后两者导致了本地赋与役的流失,成化催科之后达成的赋役均衡遭到冲击。为了维护均衡,官府“化民为贼”,主要通过剿灭常年割据的“巢贼”势力来重建纳税田赋和派役人口。
赋役失衡包括赋与役两方面。役的失衡主要是因为赣中移民脱籍逃役。前文提及,明初动乱后,由于受到赣中的高田亩饱和度的推动,以及赣南的低田亩饱和度的拉扯,形成了移民流动。他们大多来自吉安府的万安县与泰和县,却置身于赣南黄册户籍之外。清初时兴国知县张尚瑗在反思明代制度的失败时说:“岭峤四冲,土著少而客籍多。民俗买田则立户,立户则充役,侨寓流移,襁负担簦,春来秋去,著之以名籍,惴惴乎有征徭差雇之事。”说明只要得以脱离户籍,便可以摆脱官府的徭役系统。吉安民人进入之后,他们或佃耕,或置业,自然会与当地的田赋发生关系,但是因为没有被编入户籍里甲,则不需承担徭役。
于是,差役负担被摊派到了依然在籍的土著编民身上,出现了极其不平等的赋役负担。曾任龙南知县的张先登也指出:“(逃役者)名未登籍,身外冒免多丁,而别户余粮,复收诡寄,是一丁而又占四丁之役。其为不均不安,当何如者?”因为诡寄等原因,导致一部分人没有被纳入龙南的册籍中,以至于许多丁口没有被派役,而这些徭役就落到了仍在籍者头上,甚至达到一丁承担四丁之役。
田赋的失衡则归咎于“巢贼”。明人称:“自上世以来,弗输税县官。”在王守仁巡抚南赣时,认为已是“处处山田尽入畲,可怜黎庶半无家”,而地方官员要做的就是“兴师正为民痍甚,陟险宁辞鸟道斜”。
正德年间,自然灾害导致赋役大量损失,标志着赋役平衡的彻底破坏,官民互动发生转变,官员趋于采用严厉的剿灭政策。乾隆《龙南县志》转引府志的记载称:“正德八年春至秋,大疫,民死亡过半。”损失或许有所夸大,但南赣地区一定损失了近半赋役来源,于是完成税额的任务指标又成为地方官员的噩梦。官员若是选择恤民,则要想方设法削减赋役指标,但会面临仕途风险;官员若是选择仕途,则要想方设法找寻新的人口来代替死去或逃匿者,以承担不变的赋役额。
对于地方官员来说,在他们急于修补失衡的赋役体系的同时,“巢贼”势力的存在令他们感到不安。《明世宗实录》称:“龙南、信丰、安远诸县叛图业已蚕食过半,一应钱粮词讼,有司不敢诘问。”
地方政府似乎被严重渗透,“或充千百长,或为吏书门皂,悉其腹心耳目,透漏机密”。相比较之下,处理诡寄逃役的吉安民众,问题则简单得多。这一群体的问题将在后来的万历土地清丈和一条鞭法推行中得到很好的解决。
明中期对“民变”的剿灭过程,前人研究已经备述详尽,不再赘言。但是这一过程中官员如何建构“民变”,仍值得讨论。
例如,正德十二年平定三浰,巡抚王守仁“阴使人分召邻贼诸县被贼害者,皆诣军门计事”。于是,与池仲容素有嫌隙的首领卢珂、郑志高等出来“控告”池仲容僭号设官,并呈上伪授卢珂等官爵“金龙霸王”的印信文书。王守仁明知卢珂等与池氏有仇而“造此不根之言,乘机诬陷”,却利用此控告,联合其他的新民集团将其一举歼灭。
又如,嘉靖三十六年平定三巢,龙南县民容欢、王凤阳等举报“逆贼李文彪僭称岑王,谢允樟、赖清规等僭称二王、三王”,也成为了官府征剿的合法性理由。同样巧合的是,作为举报者之一的王凤阳,在其他史料中却被记载为与三巢平起平坐的汶龙“贼首”。
可以看出,官员们的主要手段就是通过僭越的罪状来赋予剿灭行动的合法性,而“贼首”们是否真的僭越并不重要。池仲容被剿灭之后果真搜查出了印信旗袍。然而,三巢集团覆灭之后,朝廷调查的结果却是“僭窃事情,勘无实迹”。
上文所述,在王守仁时代,他能够和部分势力达成合作,歼灭不愿屈服的势力。但是,随着赋役失衡加剧和“巢贼”势力越发壮大,后来的地方官员越来越不能容忍这些势力。例如,万历年间赣州知府叶梦熊曾通牒盘踞黄乡的叶氏集团:“今能从籍为编户乎?不则移尔巢穴!”从此拉开了叶氏覆灭的序幕。
(四)战后收编
当“贼”问题彻底解决之后,他们原来占有的田亩和人口,就成了所在地政府接收的战利品,被用来补充流失的赋役。
战后被收编的田亩与人口数量究竟几何?以安远为例,地方志对黄乡叶氏的描述为:“赣州黄乡贼叶楷,沿袭五世,据地三百余里,界连三省。”战后,叶氏控制的田亩被尽数没收入官。关于田亩数量,明人谈迁认为,“有田十八万亩”。这一误读影响了后人对于“民变”势力规模的判断。《明神宗实录》有以下记载:
户部覆南赣巡抚江一麟题:叶贼没官田二十七万把,查核止一十八万把,内二万九千系攘夺民产,当除豁。其在广东龙川县界者,既属辽远,且动称占夺,若欲尽追,恐致他虞。乞免原报数三分之一,仍于变卖严氏产银内动支九千八百四十两为建筑新县费。
对于此段文字的正确理解应该是,户部经过核查,认为巡抚江一麟上报的没收官田数为27万把,但部分是被侵占的民产,部分位于龙川县界内,最终被安远县没收并成为后来长宁县一部分的只有18万把。乾隆《长宁县志》恰好有官田数的明确记载:
黄乡堡官田一十三万七千五百六十五把,南厢西厢官田二万二千七百一十八把,北厢官田六千三百三十五把,腰古堡官田五千五百三十三把,东厢官田三千五百一十八把,滋溪堡官田一千八百五十六把,项山保官田八十五把,三标堡官田二千三百九十把……学田三千九百七十二把。
将上述各项相加得到183973把,与户部奏报数据吻合,应该无疑。但问题在于,“把”并非是常用的计数单位,而是地方约定俗成的算法,即用插秧把数来大致描述一个范围。康熙《万载县志》记录了所属学田的“把”与“亩”的转换关系,详见表4:

把、亩的兑换比值受田地肥力影响。万载县的把、亩兑换比值大致在16.72—33.91把/亩之间,求得把、亩兑换的平均值为23.43把/亩。如此,183972把只能折合为7852亩,与谈迁所言相差甚远。
另一个证明来自毛泽东的《寻乌调查》。毛泽东考察了寻乌县(明代长宁县)民国年间从清代所继承的官田数量:
每两忙银折成大洋三元二角四分,(地租)约计每石谷田完大洋二分……官租。篁乡全区,三标区一部分,城区也有一点,名曰“官田”。政府收官租不收地丁,共计九百四十多两,较之地丁贵得八九倍,大概每石谷田要完小洋二毛。为什么有这种官田呢?明朝篁乡出了个“霸王”,名叫叶楷,盘据篁乡多年,与明朝皇帝作对,皇帝用计把他剿平,把所有篁乡全区叶楷管辖地方的田地充公,名曰官田,禁止买卖,只能用佃户与佃户之间转移田地的名义,叫做“顶退”。三标官田的来历与篁乡相同,那里曾为叶楷部属占据过。
长宁县官租940余两,以945两计,每两折算银元3.24元,即为3061.8元。而官租科则是每石亩产征0.2元,即长宁官田的总产出是15309石。据新修地方志,1949年寻乌县耕地平均亩产稻谷309斤,约为2.38石。那么15309石即为6432.4亩耕地的产量。
可以推断被没收入官的田亩数在6432—7852亩之间,从生计角度考量,以人均占有耕地4亩为准,那么这些土地大致能够供养的人口仅在1608—1963人之间。
龙南三巢势力大致与黄乡同期覆亡。在表3吴百朋任内,高砂贼巢谢氏集团投降,下历贼巢赖氏集团被剿灭。吴百朋称:“今文彪协从广东和平三坛、乌虎等处千家,谢允樟、赖清规现今协从安远大石、小石、伯洪及本县横江等处万数。”谢氏集团、赖氏集团部属万余,后高砂投降,“查江西高沙谢允樟合徐仁标等,徒党不满五六百人……今见大兵四合,妻、子在途,早暮啼哭,畏惧追剿,节令心腹贼党恳乞求招”。到投降之时,谢氏集团被招抚不过五六百人,与上文中的“万数”相差极大。岑岗贼巢坚持到万历年间覆亡。王世贞曾著碑文称:“俘斩二百四十有奇,余坠崖堑死者不可胜数。捕胁从千五百人,皆释弗诛,没贼田几五千亩,以予屯卒。”以人均占有耕地4亩为准,没官田所能供养的人口为1250,与投降人数接近。
然而,在地方官员的口径中,“化外之民”势力规模庞大,如黄乡叶氏,地方志称其军队“有众七千,分为七哨”,其属民“党与二三万人”,与上文数据相差甚远。有两种解释,第一,官员的说法是假的,真正“无法无天”的所谓“化外之民”着实有限,官员在化民为贼的过程中有所夸大,一旦官方决心剿灭,他们其实毫无招架之力。第二,官员的说法是真的,他们的部众真的达到数万之众,但是战后收编归户的其实只是一小部分依附巢贼集团的真正的外来流民,那么这些势力的主体就并非“化外之民”。无论哪种说法,南赣的巢贼事实上在“化内”而非“化外”。
(五)小结
在本节,我们提出明代中期南赣地区主要有三大人群:在籍编户、寄庄吉民、巢贼集团。其中,关于吉安府迁来的寄庄移民,本文以兴国为例,已有说明。
接着是在籍编户,从表1、表2可知,在籍田亩和人口都处于极低水平。用前文计算田亩饱和度的方法,算得田赋稳定下来后的成化十八年田亩饱和度仅2.7%,但此时的田亩饱和度已经不代表真实的土地开发情况,而反映官方册籍中的纳税田亩与真实田亩相差甚远,也说明地方政府对本地田赋并不在意,这是否意味着安远县大部分人都是不交税不服役的“化外之民”呢?
事实并非如此。这是因为官府用征调代役的方式弥补回来了,历代南赣巡抚发展出与巢贼的合作模式,即政府允许巢贼以听招新民的身份割据,与同一时期的广西狼兵一样以征调代役。这在本文的定义中实属“化内”。实际上,真正的“化外之民”,只是依附于巢贼集团的少数外省流民,但数量有限。
从官府角度看,巢贼集团又承担了哪些田赋关系?例如,王守仁在处理三浰势力的缴获田产时,提出的原则是:
清查浰头、岑冈等处田土,除良民产业被贼占耕者照数给主外,中间有典与新民,得受价银者,量追价银一半入官,其田给还管业;其余同途上盗田土,尽数归官,卖价以助筑修城池官廨之用。
所谓“占耕”只是正常的田地买卖,其中包括田面的转让。田面退还给田底主,田底主所得银价之一半没收入官。“盗田土”则应理解为自行开垦的新地,尽数归官。据此可以推想,黄乡叶氏覆灭时没官的18万把田,其中只有一小部分不缴田赋的新开垦田地,而大量的巢贼部属其实是依靠或买、或典、或佃所得田亩耕活。
至此小结如下:其一,官员认为“流贼”部属众多,不赋不役,存在明显的误读;其二,“流贼”“巢贼”必须界定清楚。明中后期“民变”中被剿灭的主要是长期割据的“巢贼”,但这是以前官府招抚的结果。他们既不“流”,也非“贼”,难以称之为“流贼”;其三,“巢贼”集团中的农民依靠买田、典田与佃田,以及少量开垦新田来供养自身,理所当然缴纳田赋,并且以服役听调取代徭役,实在“化内”;其四,在明中后期南赣赋役受到剧烈冲击,地方官员为了重建平衡,化“新民”为“流贼”,制造“民变”,目的是通过剿灭他们来填补赋役之空缺。
结论
洪武年间,南赣地区因为动乱受到巨大破坏,原有的赋役平衡体系随之崩解,龙南、安远两县在官府招民政策和极低田亩饱和度的吸引下,形成移民拉力,人口迁入。伴随着秩序恢复,官员们着手重建赋役平衡,经过永乐年的冒进失败和成化年的政策斗争之后,辗转建立起了新的赋役平衡,实现了从洪武赋役体系向成化赋役体系的过渡。成化以后,在考绩制度的压力下,守住成化赋役平衡成为了地方官员的执政目标之一。明代中后期,赋役平衡受到剧烈冲击,于是官员们开始对境域内以前招抚的“新民”下手,将这些多年来一直缴纳田赋,为官府服役听调的势力建构为无法无天的“化外之民”。地方官员通过制造“民变”,对其进行剿灭与收编,用掠夺来填补赋役空缺,守护赋役平衡。
在上引曹树基的研究中,他通过对闽赣粤三省毗邻区的长汀、永福、信丰、兴宁、永安五县的研究,得出结论,认为这些地区被称为“化外之民”的人实则是一群交纳田赋却不派役的移民,称之为“赋口”。然而,通过对南赣两县的具体讨论,却发现情况更为复杂,除了土著与上述人群外,还存在所谓的“巢贼”集团,他们是交田赋、不派役的“化内之民”与不交田赋、不派役的真正“化外之民”的集合体。此群体诞生于地方官员平定动乱后的招抚政策下,又覆灭于地方官员重建赋役平衡的努力中。
比较南赣与曹文研究的三省五县,最大的区别在于,两者在明初动乱时受冲击的程度不同。洪武二十六年各县田亩饱和度,信丰为7.1%,兴宁县有16.2%,而南赣两县只有0.15%和0.4%,存在数十倍的差异,或许这就是导致乱后恢复时两者走上不同发展道路的原因。南赣两县几乎覆灭殆尽,重建后的管理难度与官员招抚心切可想而知。所以,脱离了册籍的割据势力被政府容忍,而真正的化外之民得以流入并实现合流成为“巢贼”集团的一部分。
由此来看,交田赋、不派役的“化内之民”才是明中后期动乱的主力,而不交田赋、不派役的“化外之民”只是动乱人群的附庸。从整体上说,明代中叶的“民变”与镇抚,实则是一场“化民为贼”的游戏。
(本文原刊《史林》2023年第1期第120—134页,文中原有注释,引用请务必参考原刊。)
|