|
一、引言
民国初年热河、察哈尔、绥远的政区改制在近代中国政区发展中有重要意义,但相关研究仍属薄弱。热察绥三区的改制过程,笔者认为以热河最为重要。首先,自清代以来,蒙疆以东部热河地区农业化最深,府州县制度的推行也较察哈尔、绥远地区彻底。其次,热河改制推行者为热河都统熊希龄,后升任袁世凯政府国务总理,他的经历应对三个特别行政区的设立起到了关键性作用。故本文拟以热河地区为范畴,探讨民国初年内蒙古改制的背景、袁世凯政府设立特别区之过程,以及民国初年内蒙古改制在边疆政区沿革史上的意义。
二、民国初年热河改制之背景
热河在清朝初年原属蒙疆,但因清帝北巡需求在此相继设立木兰围场与避暑山庄,并派驻八旗官弁。后随着内地移民大量进入,热河从游牧地区逐渐转为农耕、游牧交错地区。为适应这种变化,清廷采取二元统治——将府州县制推广至当地,管理汉族移民,隶属直隶省,而以旧有盟旗制度管理蒙古族。后由于行政效率不佳以及蒙旗下层生计问题,清政府借鉴察哈尔、乌鲁木齐的管理经验,于嘉庆十五年(1810)将原有热河八旗驻防改设为军府,热河副都统升为都统直接管辖热河一地的旗、民或蒙、民案件,集行政、军事、司法权于一身(见图1)。

热河都统的出现反映出直隶总督对当地的控制力有所下降。至道光七年(1827)闰五月,因热河当地吏治废弛,直隶总督那彦成进一步放弃对热河地区的全部管辖权(包含人事、司法、财政与建置权),希望事权统一,改善当地吏治。至清末,热河地区保持着二元化管理制度,但就行政层级而言,已近似一元化管理,直隶总督仅具有形式上的管辖。而热河都统的管辖范围,已悄悄成为一个隐形政区。
晚清时期,一系列的边疆危机促使边疆大员向清廷要求解除蒙疆的封禁政策,希望抵御外来威胁并开辟利源。日俄战争后,热河、察哈尔、绥远改制设省的呼声日益强烈,这其中以热河都统廷杰、察哈尔都统诚勋、绥远城将军贻谷等三人的态度最为积极。清廷最终采取贻谷的建议,决定设立热河、察哈尔、绥远三省。但直至清朝灭亡,设省的计划未能实现。辛亥革命后,热河地区除面临蒙疆危机外,当地会党、匪乱也层出不穷。旗人伯胜设立忠义会与凤凰教,招揽当地旗籍官兵,企图拥戴当地王公独立,并欲迎来隆裕太后以恢复大清,该众后被热河都统昆源率领的军队剿退。蒙疆危机对袁世凯政府产生极大压力,热河设省议题也再度受到重视,这又以熊希龄的《热河改建行省议案》最为重要。
熊希龄于1913年7月至12月担任热河都统,在他主政期间热河防务空虚,且适逢外蒙军队来犯。他立即商借军火,借款购买枪械,才暂时稳住局势。在主持防务的同时,他发现热河官制已不合时宜,必须改革。同年4月,熊希龄向国会提出《热河改建行省议案》,强调热河应该改制为省,这份议案使袁世凯政府对于内蒙古的治理态度产生一定影响。以下就该议案之“设省理由”“设省相关配套措施”等分别论述。
(一)设省理由
熊希龄强调治理热河必须先从改建行省入手。他认为热河设省的必要性有下列几点:其一,库伦事变,牵动蒙疆局势,热河首当其冲。若不将热河改设为行省,会加重蒙疆危机。其二,热河面积已大于内地部分行省,人口亦不少,完全有设省资格。其三,清朝设立热河都统本在管理当地八旗旗务,后因热河离直隶遥远,直隶总督无暇顾及,使热河都统渐有军政、民政与财政之实权。但热河都统又隶属直隶总督,两者权责不清,往往互相推诿。若改设行省,可使热河都统负完全责任。其四,熊希龄认为袁世凯政府继承清朝治理心态,偏重行省,忽略边疆,使任官当地者视为流放左迁,导致吏治不佳。其五,热河人民过去苦于在省议会之无势力以及直隶官员漠视,后卓索图盟、昭乌达盟两盟各旗在京王公及议员等更联电请求建省,故热河设省实符合民意。其六,热河在汉、金时即为一行政区域,在历史上早有先例。熊希龄所陈理由反映了清末民初热河改制上的所有问题,其中最值得注意的是在文中他特别提到昭、卓两盟王公支持热河改为行省,可见当时亦有蒙人支持设省,并非全然充满疑惧。
(二)设省相关配套措施
既然设省理由充分,改制后相关配套措施也是重要问题。为此熊希龄提出几点计划:第一,首重交通。他建议筹建京新铁路(北京至吉林省新城县),可以连接原有新线,南起广东,北达吉林、黑龙江二省松花江畔。热河得以借此铁路发展,成为重镇。第二,添划海岸。熊希龄建议将辽西走廊划归热河,如此使热河有出海口,且奉天商务亦免受大连影响,可同享利益。第三,规划区域。熊希龄建议热河南境宜以长城为断,西南至独石口边墙,东南尽山海关而止,东则包括奉天辽海西岸直抵柳条边,与奉天分界。东北则与奉天洮南各县及哲里木盟未设治各旗地接壤。
北境则有内兴安山脉,有险可守。热河西境仍宜以现有之丰宁、隆化围场等旧境与多伦、独石各县毗连为界。第四,酌定省会。熊希龄认为承德位置不佳,过去全凭借清帝巡幸才成为行政中心。而赤峰为蒙疆往来要道,街市繁盛,位置适中,作省会最为合适。第五,统一官制。熊希龄认为热河现行特定官制乃属过渡暂行,若改行省一切官职于行政上可去除无数阻力。第六,整顿蒙务。熊希龄认为原有盟旗制度紊乱已久,设省改制使蒙古族与汉人尽同等义务,才是五族共和之真意。第七,添设县治。熊希龄认为热河疆域过于辽阔,交通不易,建设迟缓,必须改省并添设县治,才能加速当地发展。第八,整理财政。热河税收不足自给,需靠直隶省协饷。但熊希龄认为若将官办食盐运销、整顿货税、蒙地重新清丈推广放荒,并开采矿产,岁入应相当可观。至于地方税收入,征收地亩附加税,亦足供地方开销。第九,设省名称。熊希龄认为热河虽是清代所定名称,但已是民众习惯之地名,故主张仍称“热河省”。
但熊希龄深知热河财政不足自给,加上蒙疆危机中央可能无暇顾及设省,以及奉天省可能反对割让辽西走廊等因素,因此在文末特别强调:第一,就财政而言,各省税收均上缴中央,一切行政费用可暂由中央负担。且热河诸事力求节俭,改省后事权统一,财政状况应可逐渐改善。第二,就局势而言,因为蒙疆危机更凸显热河改省刻不容缓。第三,就奉天省可能反对割地之问题,他强调土地同属国家,如此划分只是为了行政便利与国防需求。熊希龄之设省计划不仅直陈清代以来热河治理问题,也配合当时局势规划。
(三)设省失败的原因
最后袁世凯并未采纳熊希龄的意见,未将热河改为行省。笔者认为原因可能是:其一,当时蒙疆战事吃紧,袁世凯政府的重点是稳定蒙疆局势,而设省与否属次要问题。其二,社会各界并非全然支持将热河改为行省,有一派就认为蒙人习惯逐水草而居,若骤改为行省,社会制度骤变,蒙人恐难适应。其三,京新铁路能否兴建,能否为热河带来发展亦是未知。其四,将辽西走廊从奉天划入热河虽是创见,但兹事体大,奉天省甚至是袁世凯政府也不见得同意。其五,将省会由承德搬到赤峰,兴建衙署又是一笔开销,况且热河本身财政无法自给。其六,《热河改建行省议案》是熊希龄在当时蒙疆危机下写成之建言书,但他任职热河都统仅约半年,不见得能通盘了解所有问题,所以该计划看似缜密却仍有疏漏之处。
笔者根据《民国二年度国家预算热河省岁入岁出分表》(见表1)发现,当时热河财政收支分为经常门与临时门。经常门指经常性收支,收入项目包括税课、规费、罚款、附属事业盈余、财产孳息;支出项目包括衙署人员薪资、军队薪饷与各局处经费。临时门则指临时性收支,只要不属于经常性的收支项目都被归入此门。根据该表记载,当年热河“岁入”为2,284,225元,“岁出”为3,469,525元,两者相抵不敷1,185,270元。但进一步分析此表,可发现热河财政问题远比账面上更为严峻。就岁入而言,临时门岁入占全部岁入的53%,这部分主要是继承自晚清蒙地放垦所得之荒价银与当地内务府庄头财产变卖所得。前文提到清前期汉人移民已进入热河开垦,因此至光绪初年卓索图盟与昭乌达盟中、南部早已开发殆尽。新政时期开办蒙地放垦多以昭乌达盟北部与刚放垦的木兰围场为主,此为民国初年临时门的荒价银收入来源。但热河放垦成效不彰,如光绪二十九年(1903)巴林王呈请清政府放垦,原报面积8,000顷,但主事者不断更换加上政策不确定,导致欲垦荒农民裹足不前,使放垦成效大打折扣。至1913年,放垦面积竟只有1,500余顷,同年8月蒙匪侵袭,全境人民逃亡十之七八,放垦成果付诸东流。放垦成效不彰,荒价银征收自然有限,要转换成地丁、租课等经常性岁入自是遥遥无期。这种临时门大于经常门的税收,显示其收入极不稳定,资金调度非常紧张。

岁出方面,由于蒙疆危机与治安不靖,导致相关军事开销特别庞大。全部岁出经费中,军事部分就占总岁出的91%,进而排挤其他项目经费。如行政公署经费,除热河都统署外尚有下辖镇守使、县与蒙旗共37处衙署,其经费仅占总岁出不到1%,可见当地行政体系运作十分艰难。如此孱弱且吃紧的地方财政,非一朝一夕所能改善。熊希龄在《热河改建行省议案》中提到将通过官办食盐运销等方式作为增加税收的办法,但设省后需多长时间达到财政自立目标,他在文中也没有明确表示,自然无法说服袁世凯政府将热河改为行省。但这篇议案反映了当时有识之士对蒙疆危机的不安,让袁世凯政府对热河的行政体制重新思考,因而也才有后来“热河特别区”的出现。
三、改制为特别区之过程
熊希龄提出的《热河改建行省议案》虽然没有成功,但他就任热河都统以来一切施政方针以稳定局势为主,包含部署军事防务、添设司法机构、改革陋规与清查亏空等方面。而官制改革是熊希龄改革的重中之重,却也是最困难的部分,因为这牵涉中央与地方的政治博弈。
(一)部署军事防务
熊希龄上任之初除了加强军事防务外,还建议袁世凯将热河全境暂定为军事区域。各地方官均加兵备处提调衔,并由都统酌派兵备处委员数人,分驻各县,随时会同地方官专讯盗案。同时热河地广兵单,不易防守,故熊希龄采权宜之计,编警为营。一则枪械须添办。二则若数月后乱事平定,仍可退伍。三则就地驻扎,足资震慑。他还命令当地各县设立团练,作警察之辅助。团练之经费来源出自地方,其选团抽丁方式,则按照户口比例。这种权宜方式,不仅能加强防务,也可稳定社会治安。
(二)添设司法机构
热河并无高等检察审、检厅,导致每遇刑事案件审判,诉讼文书往来延宕,因此设立高等检察审、检厅实属必要。熊希龄认为世界各国司法区域多不以行政区域为范围,加上现在热河亟待复判案件,其中盗案居多,高等厅不设立使诉讼难以进行,若径送直隶,则实行上有诸多窒碍,建议立即设立热河高等检察审、检厅。后司法部认为在当地设立高等检察审、检厅碍难变通,在当地设立分厅即可,且分厅与本厅编制无异,仅同意在当地设立分厅。虽仅设立分厅,但这不仅明确了热河地区的司法管辖范围,也提升了诉讼效率。
(三)改革陋规与清查亏空
自清代以来热河地区属边缺州县,一切行政费用十分紧张,故官府常向民众收取各种不当规费,作为地方官员津贴。热河都统锡良曾规定每年只许州县点卯两次,后官员又阳奉阴违。熊希龄上任后即清查不当规费,并禁止官员借机中饱私囊,规定这些规费或归省费,或归还地方作为公益补助。同时,熊希龄还针对财政亏空部分进行清理。在他未赴任热河都统前,就拍电热河财政局派员整理各项财政清单,发现各项收支多半套搭不清,而且当地财政机关竟有三处,未整合统一,后熊希龄决定先将此次造册未收之款切实清算。上任后,他先清查宣统三年(1911)的预算册,发现热河财政库空如洗。又查出前任都统诚勋在任内私自提银35,000两,熊希龄两次发函询问诚勋,诚勋均支吾其词,推诿责任。后熊希龄上书袁世凯,请司法部门将相关人员传唤到案,要求如数追缴。这些措施
不仅稍微弥补了财政损失,也杜绝了官员的行政歪风。
(四)推动官制改革
前文已指出因清代以来热河之特殊官制,导致治理上弊端丛生。熊希龄着眼于此,亟欲推行官制改革。早在1913年1月,熊希龄就上书国务总理赵秉钧,认为热河未改为行省之前,应立一特别官制,而不是只更换热河道之名称。同年4月10日,熊希龄发电报给国务院,建议整顿热河政治首在改组行政官厅,将公署改为行政总机关,下设总务处、军务、内务、财政、教育、实业、蒙旗等7厅。各厅应设员司按事务繁简定相当名额,力求撙节。各司员由都统考察合格人员,随时任用外,其余荐任各员,应查照《划一各省行政官厅组织法》荐请任命。五日后国务院回复,认为这项改革应由熊希龄将应办各节陆续呈请,次第规行;且此项说帖,尚非正式公文,恐怕外界不熟悉情形,容易产生误会,仍应先行呈准公布,再将应行荐任各员续请任命较为稳妥。接着国务院又来电函,认为外界对于热河官厅改组事项有不少误会,国务会议讨论后认为将所有热河拟设之各厅厅长,外交、司法专员,以及警察厅长等官员任命若以命令公布恐遭外界批评,建议由内务总长经国务总理呈请大总统批准,毋庸明发命令;其警察厅长,拟改为警察局长。
后熊希龄回复国务院,他指出改组官厅乃当时大总统袁世凯为划一地方办法起见,本系命令,并非法律。热河改组官厅由内务部、国务院呈请大总统任命,未尝不可;但荐任各员,必须明发命令,方与大总统制定官规不致抵牾,否则不如不改。接着他又向袁世凯抱怨,认为热河官厅改组一案,之前国务院已通过,后由国务会议议决照办。由都统电请任命秘书各员,复准国务院电令,先具正式公文呈请再行发表任命,他也照办。却没想到国务院的电文让他感到诧异。他认为热河官厅改组,均由热河都统呈请,并非由大总统公布命令,有何阻力及误会之处?更何况中央各部近来新设局、所及其他署局,各荐任官无一不属新拟官制,无一不由大总统任命公布,唯有热河官厅改组一事踌躇不前让他不解。他指出热河官厅若不改组仍可照旧制办理,不需掩耳盗铃导致非议。他向袁世凯强调自他奉命来热河,接手此糜烂涣散之局,欲清吏治,节省经费,非从官制改组不可!况且新调来热河在官署办公之官员均只给发津贴,外间各署局员早知改组消息,且多观望松懈,倘再迟不发表,恐或因此滋生流弊。另外,当时热河衙署多半借租民居,近因添调军队,即民居、商店、庙宇亦均无屋可租。他另外向国务院建议将避暑山庄偏殿作为都统公署亦未有下文,恳请袁世凯尽速裁示。而熊希龄对热河行政官制改组停滞不前充满无力感,他曾向任职于北京总统府秘书厅的张仲仁提到当时袁世凯政府对热河改组官厅一事久未公布,不知是何意见。倘若再迟不发表,他唯有先行改组,暂委人员署理。而且财政部对于拨给热河的临时军费均置之不理,要是再继续拖延下去他将力不能支,要学黄兴在二次革命中逃卸职守。
最后可能是为了达成政治上的妥协,熊希龄于1913年5月10日拟定《热河官厅组织法》上呈袁世凯。由这份章程可以看出这次熊希龄改组热河官制似乎是以旧有的清代热河军府制度为基础,同时结合新式官制。但袁世凯认为既称组织法则,纯属法律案,未经国会议决,不能有效。此项组织法本系暂行划一之办法,既非普通官制,又非永久规程,应改为《热河官厅组织暂行章程》。
熊希龄改革热河官制有其正当理由,但他似乎太过急于求成。他在上呈《热河官厅组织法》给袁世凯的同一天,在尚未得到国务院同意下便径自任命官员,改革官制。同年6月1日,将原有的热河都统衙门改组为热河行政公署,相关行政官员除业经荐任之秘书及厅、处长各员已就职外,其余应设各科科长、科员,均已择定相当人员分别委任。7月,取消热河原有之分防州判、县丞、巡检等官,并于8月1日一律改设警察事务分所,选用合格警察人员充当所长。后熊希龄于7月31日离职,任国务总理。熊希龄的举动不仅忽视行政程序,同时逾越地方官员职权,若非袁世凯在他与国务院之间斡旋,热河改设为特别区的计划可能就此胎死腹中。而袁世凯政府之所以接受这项章程的可能原因是:其一,当时蒙疆危机迫在眉睫,袁世凯政府必须对热河、察哈尔、绥远之行政体系进行改革。其二,此章程以旧有军府制度为基础,同时加以改革,仍保有盟旗与八旗组织,与设省相比变动幅度小,财政负担也最小。其三,此章程内绝大部分规制与内地行省相同,对中央政府来说在治理上更为有利。其四,袁世凯可利用此机会削弱部分地方军阀势力过大的隐忧。1914年1月1日,在熊希龄的运作以及袁世凯的支持下,热河地区从直隶省析出,升格为特别行政区。7月7日,袁世凯政府再颁布《都统府官制》,以热河都统为该特别区最高行政、军事长官,地位略低于省长。特别区域最高行政机构称为都统署,设于承德(今河北省承德市)。不过,热河特别区设置后其行政体系并非完全按照熊希龄原有的规划,其间仍不断进行调整,直到1917年4月后才大致稳定。自此,热河特别区以都统辖卓索图盟、昭乌达盟各旗并掌管军民各政,别设热河道,道尹驻承德,下辖15县。设林西、朝阳两镇守使,一驻林西,一驻朝阳。余如财政厅、警察厅、审判处皆在承德。热河都统管理该管区域内军政、民政事务,为当地最高行政长官。热河与直隶在行政区划上自此分离。
四、热河特别区与省制的异同
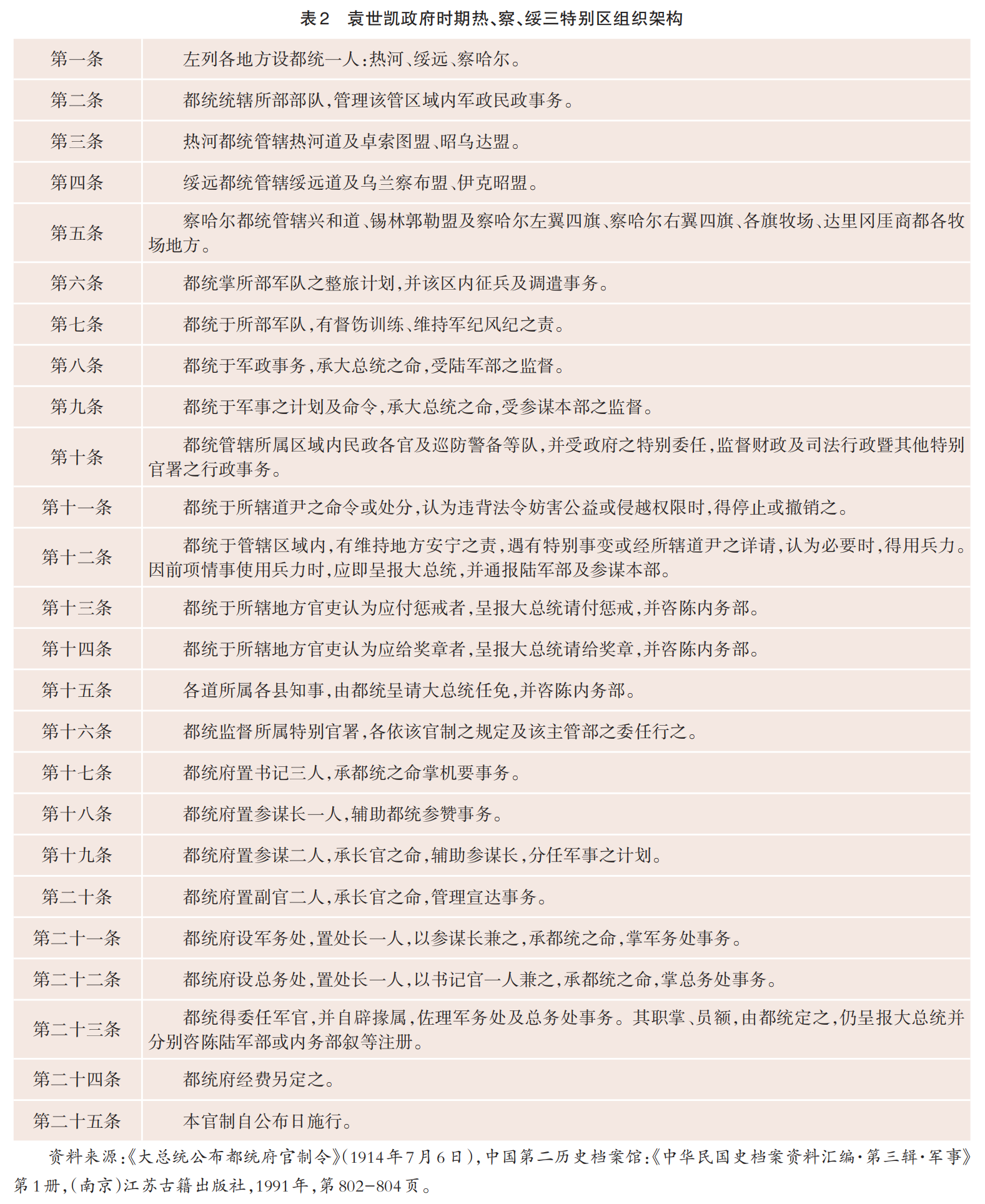
热河特别区与民国初年省制差异之处在于:第一,行政制度上,袁世凯就任大总统后,与国会就地方行政制度改革进行角力,但始终未能达成共识。后袁世凯政府于1913年1月8日,不经参议院同意,擅自颁布《划一现行各省地方行政官厅组织令》《划一现行各道地方行政官厅组织令》《划一现行各县地方行政官厅组织令》。又于1914年5月,公布《省官制》《道官制》《县官制》。这两次命令,使当时地方行政组织呈现省、道、县三级制的框架。笔者根据相关资料绘制《热河特别区行政架构图》(见图2),可看出当时热河也属于三级制。但与内地省制不同的是,热河特别区保留盟旗制度,继承清代原有二元治理模式。第二,清朝时期热河隶属直隶省,热河都统虽为热河地区最高行政长官,但在名义上仍受直隶总督管辖,遇有重大事情需与直隶总督会商。根据《热河官厅组织暂行章程》第17条,这项旧制即使在热河从直隶析出后仍旧保持,与内地行省不同。这可能是袁世凯政府认为当时热河并不完全具备设省条件,而且在民政与军政方面与直隶关系密切,与直隶总督会商制度仍需保留。第三,军事防务上,根据《热河官厅组织暂行章程》第13条,热河境内军队直接隶于都统,其一切编制法律依内地行省行规制定。但因热河境内仍有部分八旗与绿营,仍照旧制暂时保留,可见热河特别区仍部分沿袭过去清代热河军府制度。差异之处是另设镇守使制度,此官职是民国时期北洋政府为笼络地方实力军阀和绥靖地方而设立的一种临时军政职官,镇守使署一般设于边疆和重要城市,通常由所在地握有兵权的陆军旅长、旅旅长或师长充任最高军事长官,执掌辖区内军政事务,部分还兼管民政与外交。民国肇建时,袁世凯政府及后来的北洋政府于国内重要地方,或因所在省份军政长官请求,或因环境需要,先后设置镇守使。镇守使制度看似给地方割据提供机会,但镇守使由中央指派任命,军队驻地由中央规划,其饷糈支出亦由中央负责,这样中央政府才能在最大程度上保持对各军队的控制。第四,官厅组织上,根据《热河官厅组织暂行章程》第10条,“热河所属各县地方行政官厅制,依内省现行划一地方官厅组织令行之”,因此在官厅组织上也与行省相同。唯一不同的是,该年由袁世凯公布之《都统府官制令》第15条提到“各道所属各县知事,由都统呈请大总统任免,并咨陈内务部”,且都统所辖官员之奖章、惩戒均呈报呈报大总统,可见特别区之官员任命与奖惩仍由中央掌握,是其与行省不同之处(见表2)。


故袁世凯政府仍以清代旧有军府制度为基础,参照部分行省制度设计出特别区制度。热河特别区之地位与省相当,但属军事特别区域,不仅强化边境军事防务,并利用军队管理治安,也保有中央政府的影响力。
五、结论
同治十二年(1873),李鸿章去信给沈葆桢提到直隶总督在名义上虽是直隶省最高大员,却因顺天府府尹、兼尹分管二十四州县,热河都统又分管承德、朝阳二府,而有“直隶何曾仅止一督”之叹!随着内地移民大量进入造成热河地区旧有治理方式改变,热河都统成为最高行政官员。但在名义上热河仍属于直隶省,在治理上热河都统无法与直隶总督完全切割,财政上该地税收不足又需仰赖直隶省协济,种种不良因素导致当地吏治不佳,不易治理。晚清以来的边疆危机促使部分边疆地区改设为行省,热河、察哈尔、绥远设省的问题也浮上台面,但受限于财政无法自立,直到清朝灭亡终未设省,此为民国初年热河改制之背景。
民国初年蒙疆危机使热河设省之争重新浮出台面,这以熊希龄的《热河改建行省议案》为代表。虽然税收不足与局势不稳定是热河无法设省的因素,但设省对蒙人而言并非完全充满疑惧,部分蒙人还支持设省,反而是一般民众担心热河设省后会破坏蒙人原有社会制度。此外,袁世凯最关切的是如何保住蒙疆,设省与否并不是最重要的。最后经过一番政治折冲,熊希龄提出将热河改为特别行政区的计划得到袁世凯支持,因为这不仅顺应民情,又能稳定局势。这对制度冲击与财政负担而言都是最小的,也保有中央政府之影响力。
特别区制度与行省制之差异在于:第一,在地方制度上,特别区也属于省、道、县三级制,但仍保留盟旗制度。第二,热河虽独立为行政区,但仍保留原有与直隶总督会商制度。第三,热河都统掌管军事防务,但袁世凯政府另设立镇守使制度,使中央政府在最大程度上保持对军队之控制。第四,特别区官员之任命与奖惩仍由中央掌握。
最后,热河特别区的设立在中国近代政区沿革史上有其延续性与独特性意义。就延续性而言,首先热河改制是延续清末边疆整合的成果,并带动察哈尔、绥远的改制。晚清时期,新疆、台湾与东三省的改制,其共通背景就是外力入侵下所导致的边疆危机。同时期的热河虽未改为行省,但辛亥革命后,蒙疆危机促使热河地区从直隶省析出,由过去的隐形政区到正式成为独立政区。因此,它与清末边疆设省的背景相同,都是边疆危机下的产物。其次,特别区制度延续清朝二元治理模式,是因应热河走向省制之过渡性政区制度。1928年,国民政府认为孙中山先生的《建国大纲》仅有省制,并无特别区;加上北伐结束,以军政为主的特别区制度已无存在必要,将热河特别区改设为热河省,但原有制度并无太大改变。
就独特性而言,热河特别区的设立代表当地正式从直隶析置出来并成为独立的行政区划。同时间察哈尔、绥远也改设为特别区,这代表清代原有藩部称谓至民国初年正式消失,也象征着从藩部朝向特别区的政区一体化过程初步达成。
(本文原刊《中国历史地理论丛》2022年第2期第108—116页,文中原有注释,引用请务必参考原刊。)
|