中文版 | English
首页 本所概况 新闻动态 本所学人 学术前沿 本所成果 人才培养 学术刊物 基地管理 清史纂修 清风学社
  您现在的位置: 首页 >> 通知公告 >>
中国人民大学清史研究所第十二届青年学者论坛参会名单公示
来源: 作者:  点击数:  更新时间:2022-03-24


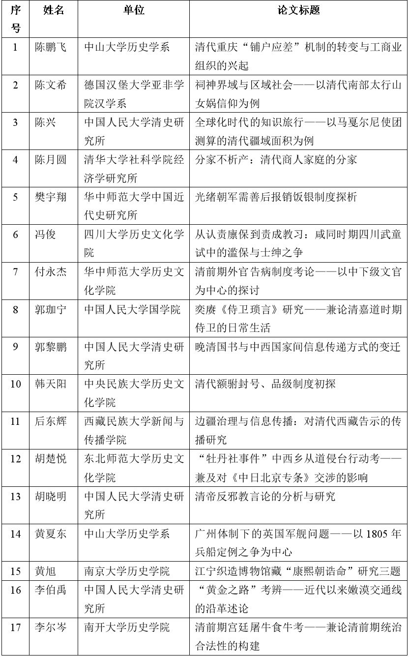
中国人民大学清史研究所第十二届青年学者论坛自2021年8月征稿以来,得到学术界大力支持,至截止日共收到海内外44家高校、研究院所论文170篇。经会议筹备组专家认真审阅,确定参会名单如下:

(以上参会学者将收到确认邮件,请及时查收,未入选者恕不另行通知)


受疫情影响,本次论坛会期定为2022年4月9至10日(周六日)。开幕式采取线上与线下相结合的形式,地点为北京市海淀区中关村大街59号中国人民大学,校内青年学者可线下参会,京内校外学者届时据防疫具体要求而定,京外学者可线上参会。分论坛和闭幕式将全部采取线上会议的形式开展。

论坛安排及有关信息将由清风学社公众号后续发布,敬请继续关注相关推送!


中国人民大学清史研究所

中国人民大学清史研究所清风学社


发表评论 共条 0评论
署名: 验证码:
  热门信息
国家清史编纂委员会网上工程
张永江
黄兴涛、王国荣编《明清之际西学文...
清史目录
胡恒
《清史研究》投稿须知
第十二届国际清史学术研讨会在京举...
中国人民大学清史研究所
  最新信息
杨剑利著《闺门的退隐:近代中国性...
博士生史学前沿系列讲座第十五讲 ...
2021年“史学前沿”第九讲:出...
粮食危机、获取权与1959-19...
2021年“史学前沿”第八讲:《...
国家社科基金重大项目“中国佛教方...
博士生史学前沿系列讲座第十六讲 ...
  专题研究
中国历史文献学研究
近世秘密会社与民间教派研究
近世思想文化研究
清代中外关系研究
清代边疆民族研究
中国历史地理研究
清代经济史研究
清代政治史研究
清代社会史研究
中国灾荒史论坛
  研究中心
满文文献研究中心
清代皇家园林研究中心
中国人民大学生态史研究中心
 
友情链接
版权所有 Copyright@2003-2007 中国人民大学清史研究所 Powered by The Institute of Qing History
< 本版主持:毛立平 顾问:陈桦教授> < 关于本站 | 联系站长 | 版权申明>
账户:
密码:
Baidu
map