|

长椿寺是北京南城的著名佛寺,规模宏大,明清之际曾有“京师首刹”之誉。长椿寺所在的宣武门外下斜街又称槐树斜街、土地庙斜街,为北京最古老、内涵最丰富的传统文化街道之一。此地自元代起即为大都的“卖花”胜地,时人有“小海春如画,斜街晓卖花”的纪事诗。明代敕建长椿寺之后,又为附近增加了新的人文胜景。入清后由于“满汉分城”,宣武门外所在的南城地区更是人文荟萃。长椿寺亦随之迎来新的历史机遇,成为京师“宣南士乡”的重要雅集场所,名流穿梭,吟咏不绝。直至晚清时期,长椿寺仍为北京南城四大“吟社”之一,驰名远近。民国年间,中国共产党的主要创始人之一李大钊被害后,遗体先被移往长椿寺,此后在西侧的浙寺停灵六年。长椿寺遂与浙寺一起,成为北京重要的先烈遗迹。历经岁月沧桑,长椿寺基本完整保存下来。2005年,主管部门又在寺内筹建“宣南文化博物馆”,成为展现北京悠久历史文化的重要场所。正是鉴于长椿寺在北京历史上的重要地位,所以有关北京历史文化的著述几乎都有详略不一的涉猎。对于相关的史事与文物,学界也续有研究,成果叠见。有关长椿寺的创建时间,则成为前贤论述的前提与基础。对此,碑刻和文献中有万历二十年(1592)和万历四十年(1612)两种迥然不同的记载,而学界基本上以“万历二十年说”为定论,却迄未见专文讨论。以下排比史料,再作详细考辨。
一、“万历二十年说”与
“万历四十年说”之歧异与比较
长椿寺始建于明代“万历二十年”之说,见于当前有关长椿寺的大多数著作与论述。典型者如《北京百科全书》:“长椿寺,旧京南城巨刹。北京市文物保护单位。位于长椿街。明万历二十年(1592),由万历帝之母李太后下令所建。” 北京新编方志同样谓万历二十年,“建长椿寺于宣武门外西侧”。《北京文物百科全书》记载:“长椿寺,市级文物保护单位。位于宣武区长椿街。明万历二十年(1592) 由万历帝之母李太后下令所建”。《中国旅游景区景点大辞典》收录的“宣南文化博物馆”辞条中,称其“位于宣武区长椿街南端长椿寺内。长椿寺建于明万历二十年(1592),由明神宗为其生母孝定李太后敕建,用以供养水斋禅师。2004年在寺内建宣南文化博物馆”。最新出版的《北京文物建筑大系》,亦称:“长椿寺始建于明万历二十年(1592年),孝定皇太后为水斋禅师明阳所建,供其居住,神宗朱翊钧赐名长椿寺。”《北京市革命遗址通览》则谓作为李大钊烈士灵柩存放地的长椿寺,“为明万历二十年(1592年)由万历帝之母李太后下令所建,万历帝赐额‘长椿’,寓意祝母健康长寿”云云。凡此等等,见于权威辞书与著述上百种,报纸与网络之引用更随处可见,不必枚举。
若追流溯源,“万历二十年说”在民国年间的《旧都文物略》《燕都丛考》等著述中即已出现。再往前溯,则可由光绪《顺天府志》、乾隆朝《日下旧闻考》,一直上溯至康熙年间的《重修长椿寺碑记》,其详情参见表一。现今仍存于该寺之内的《重修长椿寺碑记》,为“万历二十年说”的最初史源。碑中明确记载:“长椿寺在宣武门之右,故明万历二十年为水斋大师敕建,赐金冠紫衣,住寺焚修者也,规模弘敞,为京师首刹。去今未百年,而坛席荒凉,僧徒零落”云云。该碑撰文者为时任兵部尚书的宋德宜(1626—1687) ,江南长洲(今江苏苏州)人。其父宋学朱(?—1639) 在明代曾任御史,宋德宜本人为清顺治十二年(1655)进士。他先授编修,继迁国子监祭酒、翰林院侍读学士、内阁学士,最后出任刑部尚书、兵部尚书,在京中任职长达20多年。长椿寺自明代兴建,即为北京南城最重要的佛教寺庙之一。清初京师文坛领袖、曾任礼部尚书的龚鼎孳,又在寺庙西侧为其号称“横波夫人”的宠妾顾媚创建妙光阁,长椿寺更成为京师文人流连忘返的方外胜地。同为江南文士的宋德宜,对于长椿寺的人文历史,或不至于太过陌生。史载宋德宜“风度端重”,“严毅木讷”。《重修长椿寺碑记》一文又是他受朝中重臣、时任文华殿大学士的冯溥所请而作,以情以理而言,措辞落笔均当谨慎。主持寺庙修复、并嘱宋德宜作记的冯溥(1609—1691),清顺治三年(1646)中进士,后选庶吉士、授编修、擢吏部右侍郎,康熙七年(1668)晋左都御史,九年授刑部尚书,十年再拜文华殿大学士。冯溥在京中的寓居地处于宣武门外下斜街的笔管胡同,与长椿寺相距很近。冯溥与长椿寺中的僧人也早有来往,故而在京师大地震之后,“见而悯之,捐资修葺,焕然更新”。因此综合而言,宋德宜《重修长椿寺碑记》中所记“故明万历二十年为水斋大师敕建”之说,似应信而有征。或也正是基于此点,该碑自康熙二十一年(1682)立石之后,虽然文献中尚有不同记载,但长椿寺敕建于“万历二十年”的说法,遂为后继者转相引用。当代学者在列出两者之异以后,不仅继续维持长椿寺系“万历二十年(1592)李太后建”的既有结论,且特意以按语形式,注出《天府广记》等旧有文献“将该寺新建时间定于万历四十年,误”。

长椿寺始于“万历二十年说”,虽几为辞书、著述所公认,但严格说来,《重修长椿寺碑记》的记载在史学意义上仍系孤证。论者或谓,明末《帝京景物略》记称“万历中,归空和尚自伏牛入京……孝定皇太后闻而创寺居焉。神宗赐额曰长椿”,若将文中的“万历中”理解为“万历中期”,或不失为“万历二十年说”之旁证。不过《帝京景物略》所记“万历中”,并不能简单理解为“万历中期”,而应理解为“万历年间”。清人褚人获《坚瓠集》载有《钱若赓断鹅》条,谓“明万历中,钱若赓守临江,有异政”云云。据《明神宗实录》,临江知府钱若赓被逮捕入狱在万历十二年三月。十二月神宗令于当地“处决”,经大学士申时行申救,改为监候。此后钱若赓长系狱中37年,直到天启年间方才释放。可见文献所言钱若赓“明万历中”于临江知府任上“断鹅”一事,必发生在万历十二年之前,而不能凭字面理解为“万历中期”。
另一方面,与“万历二十年说”歧异的“万历四十年说”,不仅见于多种文献,且至今仍不乏引用。典型者,如1937年中国营造学社印行的《明代建筑大事年表》中载录:“万历四十年,壬子,公元1612年,建顺天府长椿寺。”今人校注《帝京景物略》时,亦注称“长椿寺:明万历四十年(1612)孝定皇太后建。位于京城西南宣武门外”。相关记载的沿革情况,参见表2。

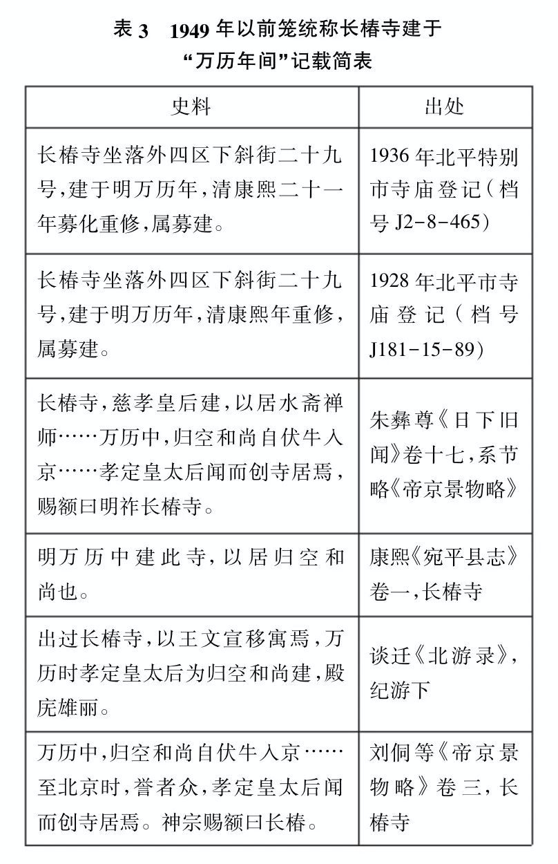
此外,也有学者在取舍难定之际,干脆采取两说并存的办法,或笼统记作“明万历年”。如《长椿寺铜塔的铸造年代》一文,先引宋德宜《重修长椿寺碑略》所载,再述“而孙承泽《春明梦余录》和《天府广记》中都有’长椿寺,万历四十年孝定皇太后建,在宣武门外斜街’之说”,最后得出长椿寺始建年代“各书都记载万历朝”的结论。同一作者撰写的辞条也含糊其词,称长椿寺“创建于明万历二十年(1592),一说是四十年,是神宗生母李太后为归空和尚明阳敕修的”。尤其要提到的,是1936年进行寺庙登记时,长椿寺管理人员已据庙中所存《重修长椿寺碑记》,将原登记档案中的“清康熙年重修”精确到“清康熙二十一年募化重修”,却并未采信“故明万历二十年为水斋大师敕建”的碑刻,仍笼统记作“建于明万历年”。可见即使寺内的管理人员,也对《重修长椿寺碑记》所载“万历二十年说”产生了怀疑。具体情况,参见表3。
究其原因,在于“万历四十年说”源出清初孙承泽的《春明梦余录》与《天府广记》,而此两书在时间上都比宋德宜《重修长椿寺碑记》要早。《春明梦余录》大约在顺治十七年(1660)或其稍后定稿,内容丰富,“首以京师建置、形胜、城池、畿甸,次以城防、宫殿、坛庙,次以官署,终以名迹、寺庙、石刻、岩麓、川渠、陵园”。《天府广记》成书于康熙十年(1671)前后,是在《春明梦余录》的基础上,以“志乘体”叙述北京历史文化与机构演变传承的都邑专志。《春明梦余录》与《天府广记》是两部有关北京的重要地方史料,具有不可替代的史料价值。《四库全书提要》即指出,《春明梦余录》“于明代旧闻采披颇悉,一朝掌故,实多赖是书以存。且多取自实录、邸报,与稗官野史据传闻而著书者,究为不同。故考胜国之轶事者,多取资于是编焉”。当代学者在详细考察后,也认为《春明梦余录》具有“亲身闻见,言之有据”的特点。尤其是孙承泽回京后,又历任六科给事中、都给事中等职,“伫身朝堂之上,于国事朝政多所见闻,勤于笔记”。而六科又有调阅、抄录第一手档案原件的便利,是故清人评价孙承泽具“习掌故,精赏鉴”之长,所撰《春明梦余录》诸书“皆考证详明”,“是公允适当的”。孙承泽自其祖父起即迁隶顺天上林苑籍,实际上是个地地道道的北京人。他出生的万历二十一年(1593),也在长椿寺兴建前后不远。晚年所居宣武门外“孙公园”,离长椿寺更不过六七里路程。因而对于长椿寺的创建时间,孙承泽显然比宋德宜、冯溥两人更具优势。兼之在《春明梦余录》《天府广记》两书中,孙承泽又节引了更为原始的《都人米万钟水斋禅师传》碑刻,故其于书中记录的“万历四十年说”,亦当有所依据,不宜轻易否定。
由上可见,“万历二十年说”与“万历四十年说”的原始依据,一系康熙年间的宋德宜《重修长椿寺碑记》,一系更早的孙承泽《春明梦余录》与《天府广记》。两说史据各有其长,亦各有其短,相持难下。但一事两说,必有一误,甚或两者皆误。有关长椿寺创建的“万历二十年说”与“万历四十年说”,实存“有异必考”、重新审视之必要。
二、长椿寺创建时间再考辨
详察其事,其实在孙承泽节引的《都人米万钟水斋禅师传》碑刻中,已经含有关于长椿寺创建时间的内容,但前人迄未注意。该碑现仍存于长椿寺内,高195厘米,宽97厘米,全称《敕建大祚长椿寺赐紫衣水斋禅师传碑》(以下简称《传碑》),为明末著名书画家米万钟的书法真迹,历代传为长椿寺“镇寺之宝”。细绎《传碑》碑文,再参以其他史料,或可检验“万历二十年说”与“万历四十年说”孰正孰误。

首先从水斋禅师的出家经历来看。《传碑》载其“于嘉靖三十八年(1559)七月十有一日生。泡质虽蒙,识田无染,见僧而悦,闻佛而称。镇星甫周,即从剃落,嗣法本郡慈氏寺太和座下”。此处描述水斋禅师出家年龄的“镇星”,即古人常见金、木、水、火、土“五大行星”中的土星,“因其运动缓慢,约二十九年在恒星背景上绕行一周,古人认为其每年处于二十八宿中的一宿,犹如镇宿之星,故名(镇星)。或也名填星,其意近似”。在中国传统天象中,土星具有兆示灾疫、荒乱的特殊意义,因而格外引人关注。宋代文献载称:“以五星论命者,大率以火、土为恶,故有’昼忌火星夜忌土’之语。土,镇星也,行迟,每至一宫,则二岁四月乃去,以故为灾最久。”明代的星宿命相专著谓:“土德镇星,土之精也……色青黑,主疫疾之患;色赤白,有兵将荒乱。其行宫度,一宫住二十九个月,二十八年行一周天。行有伏顺留逆,入留段为暗星,逆段为破家星,伏段为瘟星。” 而早在唐代,司马贞《史记索隐》注解《天官书》时即引晋灼之言,称镇星“常以甲辰之元始建斗,岁镇一宿,二十八岁而周天”。可见镇星“二十八年行一周天”的运行规律,当为古人熟知。故米万钟《传碑》中所说“镇星甫周”,即谓其经历28年之意。也就是说,水斋禅师“剃落”,是在他刚满28周岁的万历十五年(1587)前后。以此推算,至万历二十年时,水斋禅师出家尚不过短短五年,年龄也仅有34 岁。而碑刻记称水斋禅师出家后,“三十余年间”遍观浙江普陀、四川峨眉、河南少林诸大道场,又游方山西五台、陕西终南、河南伏牛等名山,并在五台、普陀、峨眉焚烧三指礼佛。然后方至京师,惊动当朝太后、皇帝。文献也载称,水斋禅师于慈氏寺出家后,“三十年行脚,不袜不席”,先在五台、普陀、峨眉各燃一指“供佛”,后至北京,而“誉者众”。若将水斋禅师赴京定在万历二十年前后,与其曾“行脚”三十余年的个人经历显然有着相当的距离。明晰此点,便可知长椿寺敕建于“万历二十年说”是存有很大疑问的。
此点在《传碑》文中,可以得到进一步佐证。碑文又载,水斋禅师到达京师后,因“功行既圆,高深允格”,李太后、明神宗“实与嘉之,赐金冠紫衣,钦命焚修,救建大华严寺于永乐店,再建大祚长椿寺于今所”。可见长椿寺的修建,是在永乐店大华严寺之后。大华严寺,为万历年间著名“发祥工程”之附属寺庙。而“发祥工程”系明神宗为生母李太后在永乐店(今通州区永乐店镇)敕建的皇家宫殿,规模宏大。《明实录》载有“发祥工程”护敕,略谓“顺天府廓县永乐店地方,我圣母慈圣宣文明肃贞寿端献恭熹皇太后实诞生于此,本源之地,慈念所属。乃于万历三十五年鼎建慈圣景命殿,以标表里间,显扬灵瑞,祝我圣母慈寿于万万年。殿五间,后阁五间,廊庞阶探,规制咸备。大门之外,建中、左、右石牌坊三座。又于殿东西两旁,盖保国慈孝华严寺一座、护国崇宁至德真君庙一座,各有室宇,以居僧众、便焚修”。此“保国慈孝华严寺”,即《传碑》中所说永乐店“大华严寺”。明神宗又作有御制纪事碑,略称“朕以眇躬御极,已三十五年……惟顺天府通州廓县永乐店,乃(圣母皇太后)诞育之地,淑气所钟……中创慈圣景命殿,前门后阁,缭以周垣,树三坊于门外。左为保国慈孝华严寺,右为护国崇宁至德真君庙”。其《敕建保国慈孝华严寺碑文》则谓:“朕惟象教之设,虽起自后世,然用以鬯泽导慈,延禧昭贶,历代以来不能废之。故宇内名区,梵宇相望。夫宁内典是崇,亦于福田善果良有助焉。近都县永乐店,乃我圣母皇太后诞育之区……联即其地创慈圣景命殿,又为保国慈孝华严寺于左方,凡若十楹,规制宏壮,足与殿相护翼”云云。可知永乐店“发祥工程”肇始于万历三十五年(1607),越一年主体建筑基本告成。此又有出土墓志铭可资证明。天启元年(1621)由武清侯李诚铭篆额的《皇明乾清宫牌子尚衣监太监慧庵张公墓志铭》载称:太监张升于万历六年(1578)任慈宁宫司房近侍,成为李太后跟前“忠勤并愈”的随身侍从,“甲辰(万历三十二年,1604),膺太监,赐蟒服。丁未(万历三十五年,1607),修廓邑永乐店慈圣皇太后发祥工程,小心翼翼,内外咸钦。庚戌(万历三十八年,1610),工程告竣奏绩,神宗升牌子,赐束玉,加禄食,以励其功也”。为张升《墓志铭》篆碑的武清侯李诚铭,乃李太后之父李伟的孙子,亦即李太后的娘家侄子、明神宗的膺太监,赐蟒服。丁未(万历三十五年,1607),修廓邑永乐店慈圣皇太后发祥工程,小心翼翼,内外咸钦。庚戌(万历三十八年,1610),工程告竣奏绩,神宗升牌子,赐束玉,加禄食,以励其功也”。为张升《墓志铭》撰碑的武清侯李诚铭,乃李太后之父李伟的孙子,亦即李太后的娘家侄子、明神宗的表兄弟,实际上就是当日“发祥工程”的主要当事人。墓志铭中所记张升监修永乐店“发祥工程”的经过,自然准确可信。据此,永乐店大华严寺不可能早于“发祥工程”兴工的时间,大华严寺之后“再建”的长椿寺,自然更在万历三十五年(1607)以后,甚至可能晚于太监张升“告竣奏绩”的万历三十八年(1610)。于此足证“万历二十年说”,是不能成立的。
《传碑》又记载,李太后创建长椿寺后,寻令水斋禅师“责内帑,普赐南海诸净刹及钦建八十八佛道场”。明人《搜闻续笔》亦载,“长椿寺,慈孝皇(太)后建以居水斋禅师。其大弟子为神庙替僧,赐千佛衣及姑绒衣八百件,米、麦等物动千石。有二库,监以二中官,专贮三宫布施金钱”。说明长椿寺在李太后生前就已经竣工,并投入使用。李太后逝于万历四十二年(1614),故长椿寺的创建,必介于万历三十五年至四十二年之间。《传碑》撰于万历四十六年(1618)立秋日,时距长椿寺修建下限仅有4年,距其最大上限也不过11年。再从撰碑人情况来看,米万钟(1570—1628)原籍陕西安化(今甘肃庆阳)锦衣卫,后来徙居北京。他于万历二十三年(1595)中进士,次年任永宁(今北京延庆县境内)令尹,一年后丁父忧回京。万历三十一年(1603),米万钟外放四川铜梁(今重庆铜梁区)县令,三十六年迁江南六合县(今江苏六合)。万历三十八年(1610),米万钟再次回京,任户部主事,四十六年(1618)晋工部郎中。米万钟在京交游广泛,以集奇石、好园林著称。他与水斋禅师也很熟悉,作有《长椿寺礼多宝塔偈》长诗,称“长椿水上座,受莂神宗朝”,“感召首山铜,斤百千万亿”,又谓“我来观塔时,亲闻塔说法”云云,可见他多次至长椿寺中参拜礼法。《传碑》中,米万钟又交待“儿子(寿)都得师事为弟子,悉师行”。说明米万钟在长子米孟骥夭折以后,还将自己年幼的次子米寿都舍与水斋禅师为徒。米万钟与水斋禅师关系之密切,自非寻常可比。长椿寺兴建与米万钟回京任职的时间又相当接近,故其所撰《传碑》就成为以当时之人记录当时之事的专文,所述自当确切。
由此再来考察孙承泽提出的“万历四十年说”。据前考述,长椿寺建于万历三十五年至四十二年之间,其时的孙承泽处于15—22岁的求学之年。若按其所记“万历四十年说”计,则孙承泽恰在精力旺盛、记忆清晰的20岁前后。孙承泽出生于京城上林苑之采育(今大兴采育镇),其地距长椿寺不到百里。其父、祖任职的上林苑,又与明宫内廷有着十分密切的日常联系。上林苑又称南苑,俗称南海子,永乐年间设置,到明代中后期逐渐成为特供菜蔬瓜果与獐鹿雉兔诸物的皇家禁苑。史料记称,上林苑收选,“内官于礼部大堂同钦差司礼监监官选中时,由部之后门到此厂过一宿,次日早晨点入东安门,赴内官监,又细选无违碍者,方给乌木牌,候收毕请旨,定日差司礼监掌印或秉笔,于万寿山前拨散之”。上林苑与明宫内廷联系频繁,孙承泽很容易得知长椿寺这座皇家大庙在北京南城兴工的消息,甚至不排除他闻讯后曾经亲赴现场考察的可能。崇祯十一年(1638)以后,孙承泽又出任六科给事中、都给事中。六科职掌,“凡章奏出入,咸必经由。有所遗失、抵牾,更易紊乱,皆得封驳;事有关系,抄发过部,略用参语,谓之抄参。部覆录入疏中。凡朝政之得失,百官之贤佞,皆许联署以闻,实兼前代谏议、补网、拾遗之职也”。担任工科左、右给事中期间,孙承泽更有查阅、核校工部当日营建长椿寺之档案的便利。故他在《春明梦余录》《天府广记》书中两次明确记出的“万历四十年说”,应非辗转流传的耳食之言,而很可能系其亲身经历,或依据有更原始的档案。这种说法,与其节引的《传碑》恰好又构成前后呼应的互证关系,具有相当的可信度。
顺便指出,长椿寺的创建时间,还可从其毗邻的都土地庙重建上略做推测。都土地庙在下斜街以西,遗址即今宣武医院之所在,其东与长椿寺紧邻,仅隔一街。都土地庙始建于金元时期,原称老君堂,明代李太后临终前“钦传”重修。但未及动工,李太后因病去世。万历四十三年(1615),明神宗代生母完愿,下令重修。竣工后所立《老君堂都土地庙御制碑》,略称“朕为圣母御世时圣目弗安,钦传重修宣武门外斜街古迹老君堂都土地庙。未尝开工,圣性归天。朕感圣母慈恩,代完前愿。今差奉御阎弯重修新整,俱已完备”云云。都土地庙与长椿寺近在咫尺,僧寺、道观东西并立,且均由李太后传命修建。这种布局并非偶然巧合,而有其内在的信仰寓意。通州景命殿两旁分别兴建有华严寺、真君庙,可见李太后在永乐店“发祥工程”中,即实行释、道并崇的方针。明神宗御制碑文,也再三强调“既营崇殿,乃启双林(指佛寺)”,“景命殿隅,新庙(指道观)幸起”云云。长椿寺位东、都土地庙在西的分布,与永乐店景命殿之左为华严寺、其右为真君庙的方位恰相一致。在某种意义上,长椿寺为永乐店华严寺在京城的替代佛寺,其西侧重修的都土地庙,则可视为永乐店真君庙在京城的替代道观。以此观之,两者间当具有某种内在联系,其创建时间或亦不致相差太远。揆以情理,大概在长椿寺竣工后不久,年届六十八九岁的李太后,以自己即将迎来“人生七十古来稀”的大庆盛典,而京师南城释、道双祈之意尚未妥洽,于是复借自己眼睛“弗安”的名义,“钦传”于长椿寺之西重修都土地庙,以便形成与永乐店“发祥工程”相同的左寺、右庙并崇格局。不过庙工未动,而李太后已逝,因此都土地庙竣工后,未再举行为李太后祈福祈寿的活动。其中所含与长椿寺相关的信息,遂不再为人关注。这或也是后人放弃文献原有的“万历四十年说”,而误采晚出碑刻之“万历二十年说”的原因之一。
三、结语
综上所述,“万历四十年说”为既有机会身临其境、又有查档之便的孙承泽在《春明梦余录》与《天府广记》两书中明确记出,又可得到寺内最早碑刻《水斋禅师传碑》的双重印证。万历四十三年在其西侧重修的都土地庙,亦不失为长椿寺建于“万历四十年”之旁证。至于康熙年间出现的“万历二十年说”,虽亦立碑寺内,但其文成于已经朝代鼎革且历经动荡的数十年之后,主事的宋德宜、冯溥等人由于时过境迁,一时失察,或所难免。如碑文中即将京师大地震时间的“康熙己未”(康熙十八年)误记为“康熙乙未”(康熙五十四年),因此也不排除或是在宋德宜撰文之时,或是刻工在后来上石时,将“故明万历四十年”误为“故明万历二十年”的可能。而后人径以存世碑刻在史料价值上胜过辗转抄印的文献,简单采用“万历二十年说” , 则属未行考辨的以讹传讹,应予厘正。对于长椿寺创建时间的详细考辨,不仅可以纠正学界历久相传的讹误,而且在激发广大群众探索热情、进一步弘扬北京悠久深厚的历史文化方面,亦不乏积极意义。
* 本文选自《北京社会科学2019年第10期)。
* 感谢作者授权,转发请联系作者。
* 感谢张晓莲老师授权使用照片,转发请联系作者。
|