|
清代皇帝作为政府统治的最高机构,经常会体现出多种形象,而乾隆皇帝尤为明显。除了是国家的政治决策者外,他也常以文化领袖自居。乾隆皇帝与群臣的交往也有很多层面,与皇子间的交往则更为复杂。除了我们常说的“君臣父子”的关系,他与个别皇子还有非常频繁的文人互动。皇六子永瑢,生于乾隆八年,其母为贵妃苏佳氏,乾隆中后期颇受器重。他不但担任内务府大臣,还主持编纂四库全书、全程接待六世班禅朝觐、长期处理理藩院重要事务,并多次代皇帝祭祀。而因其早年出嗣旁支,他与乾隆皇帝的关系,还有一定特殊性。
— 永瑢与乾隆皇帝的关系
乾隆皇帝与永瑢的文人交往,建立在他们特殊的关系之上。因为永瑢出继子的特殊身份,他对乾隆的忠诚表现得尤为强烈,与乾隆皇帝的互动也非常频繁。乾隆二十四年,时年十七岁的永瑢出嗣给慎郡王允禧为孙,虽然没有档案可以直接证明,但是从惯例和常理我们可以对乾隆皇帝出嗣永瑢的意图加以分析。
第一,出嗣永瑢是皇帝恩宠的一种体现。允禧的长子弘昴、次子弘旬于乾隆七年和乾隆十四年分别病逝,二人均无子嗣。根据乾隆皇帝自己的说法,此时,永琏、永琮皆已去世,他应该意欲传位于皇五子永琪。皇六子永瑢不是继承帝位的人选,但是应该也是深得皇帝喜爱的,因此才有把他出嗣的想法。出嗣之后,他可以继承允禧的财产及此旁支爵位。
第二,之所以首先出嗣永瑢,应该和他本人的才能有关。从后来的情况看,永瑢是一个有相当行政能力的人,过继允禧一支时,永瑢已有十七岁,其过人之处应该已有表现。乾隆皇帝正是在三十一年永琪去世之后,才正式将各种重任委以永瑢的,可见对永溶的出嗣和任命,都参考了以永琪为皇嗣这一想法。永瑢在乾隆三十四年开始“学习办理总管内务府大臣事务”,乾隆三十五年,署理各类内务府事务,后来长期担任总管内务府大臣一职,处理各项事务有条不紊。
第三,永瑢出嗣并不是按照齿序排列的。乾隆二十八年,在永瑢出嗣了四年之后,比其年长四岁的皇四子永珹奉旨出继和硕履懿亲王允祹。如果参照雍正皇帝处理弘时的方式,我们可以推测,乾隆皇帝将与永琪年龄相近的两位皇子出嗣旁支,是对永琪继位的一种考虑,同时相比于其父,他的手段也是比较平和的。
永瑢出继之后,虽然分府而居,但各种场合下,其身份仍是皇六子。他的称谓可以从侧面反映这一问题:从第三者角度来说,除其封爵外常用的称呼有以下几种:正史记载中一般称其为“皇六子”、档案中也常称为"ningguci age”(即六阿哥), 偶尔也将其记为“六爷”。无论哪种称谓,都着重了其皇子身份,而未按照慎郡王允禧一支序齿。永瑢之子绵庆在《清朝续文献通考》中亦称“高宗皇孙、和硕质亲王永瑢子”。这表明在众人的认知中,永瑢最主要的身份仍是“皇六子”,而非允禧嗣孙,前朝出嗣的允禄、弘曕皆未有此例,而在永瑢之后出嗣的永珹则同此例。
永瑢的自称一般有两种,在公文、上奏中,对皇帝称“臣”或者“amban”,在进献的画作或书房中,则称“子臣”,钤印为“皇六子”。乾隆皇帝在下行文书中,则以“ningguci age”“皇六子”或其当时爵位为前缀。由此可见,永瑢在书画等私人交往中,更愿意表现出自己身为人子的一面,而乾隆皇帝则一直将其视为皇子之列。
乾隆皇帝八十岁万寿节时,曾下诏曰:“锡授亲藩,用昭慈眷。皇六子永瑢着晋封为质亲王,皇十一子永瑆着封为成亲王,皇十五子颙琰着封为嘉亲王,皇十七子永璘着封为贝勒。其皇十一子以下,俱着仍在内廷居住,暂缓分府。”可见乾隆皇子成年已久均未分府,但永瑢有所不同。
永瑢在十七岁出嗣允禧后,虽然仍保持六皇子身份,但是与众皇子不同的是,他早早便出宫居住了。乾隆皇帝在二十五年三月“幸六皇子第”,也就是说至晚在他出嗣的第二年,永瑢就已经搬出了皇宫而至允禧府邸,这与永瑢后来在绘画方面的异军突起有直接关系。在清代皇子教育中,文则习诗书经典,武则习弓马骑射,除了必要的书法教育之外,是没有绘画教育传统的。因此,在清代的直系皇子中,以绘画见长者较少。
允禧在其中算是一个特例,他在康熙诸子中序齿二十一,母妃又地位极低,没有参与过康熙末年的储位斗争,雍正、乾隆二帝对其恩恤有加。允禧工诗文,喜绘画,山水得力倪瓒,时人评为“本朝宗藩第一”。乾隆皇帝列其诗“国朝诗别裁之首,以代钱谦益者”。允禧有《花间堂诗钞》《紫琼崖诗钞》等诗集存世。
允禧生前“多延四方博学端悫之士,日相摩切,以故学邃艺工”。著名书画家易祖、朱文震、傅雯客京师,馆其邸最久。郑板桥在慎郡王诗集的跋文中评其书画诗文及为学云:“胸中无一点富贵气,故笔下无一点尘埃气。读书好问,一问不得,不妨再三问,问一人不得,不妨问数十人,要使疑窦释然,精理迸露。故其落笔晶明洞彻,如观火观水也。”虽然他于永瑢过继前一年已经去世,但是永瑢直接入住慎郡王府,其中的藏书、藏画以及允禧生前所交往的文人,应该对其有很大影响。
不仅如此,永瑢的上书房师傅倪承宽也给予他很大影响。永瑢出府后仍于上书房学习,从其在乾隆二十八年所作的《古雪轩图》题跋可知,其时正师从倪承宽学习。倪承宽是乾隆十九年进士,授翰林编修,乾隆二十二年奉旨在上书房行走。其人以诗文、书法著于时,间作山水,作有《春及堂集》。从题跋落款看,他在教授永瑢时,不仅有经典诗文,还“嘱写古雪轩图”,有相应的绘画教育。
永瑢本人与后来颇有名望的画家华冠也多有交往,华冠为三十二岁的永瑢创作的《水竹风荷像》,作者自识“华冠谨写"。下钤“华冠”朱长方印,后钤“皇六子“白方、“书画记”朱方。时称华冠“游京师,名噪一时,最为皇六子所鉴赏,赠赉甚渥”。
综上所述,永瑢在出继慎郡王允禧后,失去了继承皇位的可能性,所以他在与乾隆皇帝的交往中顾忌相对较少,与乾隆皇帝的书画往来尤为频繁。他在出嗣之后,一直保持着六皇子的称谓和身份,是乾隆晚年最为亲近的臣属之一。除担任四库总裁官外,永瑢为高宗钦定的多部书籍担任编纂,如《钦定诗经乐谱全书》《御制旧五代史五部》《御制三合切音清文鉴》等。他们的书画交往中,既有父子、祖孙亲情,也有文人雅士乐趣,我们在下文中将予以呈现。
二永瑢书画的收藏与流传
对千永瑢画作的研究,已经有一些单独的案例。如贾西沙《学余游艺亦功夫——馆藏永瑢的“青绿山水图”鉴析》一篇,记载了国博入藏永瑢《青绿山水图》始末。意如《从〈古雪轩图〉看乾隆皇子之书画交游》一文,则以早期永瑢画作印证了永瑢及诸皇子与上书房师父的关系,但学界尚未有对永瑢画作的系统性研究。
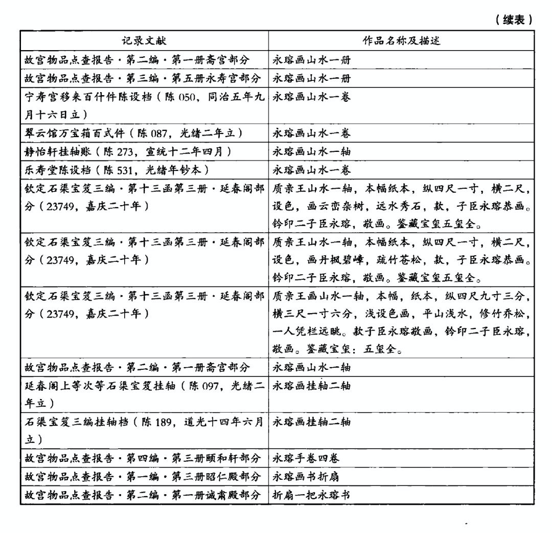
对于永瑢画作的记录,主要有两类文献:一类是《石渠宝发》及其续编,一类是清宫各类陈设档。前者只著录了选入画作,多有遗漏,但对画作内容描写细致;后者对清宫留存的永瑢画作记载细致,但一些画作因为没有具体内容而语焉不详。
(一)永瑢书画在清宫的陈设
在承德避暑山庄,同样有多处陈设了永瑢的画作。与紫禁城陈设档案不同的是,承德档案记录一般没有书画题名,故而很难判定出具体作品。但是避暑山庄档案中,对于画轴整体的布局有详细介绍,我们借此可以知道,永瑢画作在清宫陈设的大体情况:
乾隆晚期的避暑山庄档案中,对永瑢的画作陈设记载如下:“普胜三世头层明间面北供柜一张上……永瑢画山水画一轴,两边贴御笔字对一副”;“汇万总春之庙,东西穿堂六间……西墙挂永璇字画一轴、御笔字对一副……南墙贴御笔字横披一张,北墙贴董诰画一张、永瑢画一轴”;“西二间西墙贴御笔字一张,两边贴御笔字对一副,永瑢画条二张”“东西门斗上贴御笔字斗方二张,东穿堂左右对面挂,永瑢画条四轴。东墙贴邹一桂画一张,南窗上安玻璃一块,罩外东墙挂永瑢画一轴。”“西墙贴御笔字一张,罩外西墙挂永瑢画一轴”,“御笔平定两金川得胜图册页一册;面西挂紫檀边缂丝挂屏一件,永瑢诗字”“西墙面东挂永瑢画一轴……御笔字对一副,假门贴阿克章阿画一张”。
由此可见,避暑山庄有些空间内,单独陈设皇室人员字画,其中以御笔为尊,文臣、宗室作品环之。其中,环碧烟雨楼一处陈设比较典型,此处殿三间,“西间迎门贴御笔字一张,北墙贴弘旿画一张,门斗上贴御笔字一张,罩内面西挂永瑢画一轴,横枚一分御笔字对一副,高宗御临王帖一册,红雕漆盒二件:内盛永瑢画手卷一卷,永璇画手卷一卷”。
除了永瑢画作外,避暑山庄还大量陈设了永瑢所画的折扇,如“秘密胜境楼头层东间……扇一柄永瑢字画;西间……扇一柄永瑢字画”“匣盛扇一柄,永瑢字,姚文瀚画……竹股扇一柄,永瑢字、姚文瀚画“,“竹股扇一柄,永璇字、永瑢画;棕竹股扇一柄,永瑢字、姚文瀚画”,“竹股黑面扇一柄永瑢字画”;“竹股扇一柄,永瑢字,唐寅画”“高宗御制诗,永瑢字,汪承霈画扇一柄”,“高宗御制,永瑢字,永璇画扇一柄”等,根据嘉庆三年到五年的统计,有永瑢字画扇十柄,余有永瑢题字扇近十柄。除此之外,永瑢所书“佛说八吉祥经一册”在乾隆时期被供奉于承德布达拉宫。
与永瑢合作创作的人,有同为皇子的永璇,有当时的宫廷画家姚文瀚,有当时的文臣汪承霈,也有永瑢受命于明代唐寅画扇上的题咏。而画扇内容除山水景物外,则为乾隆皇帝御制诗。
从陈设形式和共同创作人来看,永瑢无疑是乾隆时期皇室文人的代表之一,这一队伍中不但有当时书画兼长的文臣,更有宗室内诸多王公贵族,这个文化交往圈的核心无疑就是乾隆皇帝,在这里,皇帝除了政治导向外,更多地表现出个人对文化的偏好。
(二)永瑢书画的留存状况
按照作画的目的,永瑢书画可以分为两类:呈上御览与文人习作。上呈给乾隆皇帝的绘画是现存永瑢画作的主体,而其个人习作存留较少。画作进献入宫后,按照皇帝的喜好陈设于各处。清宫所藏宗室、王公画作,数量以永瑢为最。下面,我们对永瑢画作的清宫保存状况进行一下梳理。其中,陈设档册是道光之后各朝代清点物品时所录,表现的是当时这一作品的存放地点。《故宫物品点查报告》(简称“清点报告”是)1925 “清室善后委员会”接管博物院后,逐渐对宫藏物品点查所形成的报告,表现了文物在当时的存放地。《石渠宝笈》(及续编、三编)及《秘殿珠林》从永瑢进献画作中挑选了一些精品,其内容主要表现了画作内容和提款、题跋。其中永瑢绘书画、经卷及器物的记录状况附录文后。
除了名称有明确对应性的文物外,永瑢还有一些作品被清宫留藏,这些文物名称比较宽泛,如“山水画册”“山水图轴”等,文献中的记录与现有文物无法一一对应,附录文后。
现存博物馆作品中,有一些扇面、山水图轴、山水画册,因与文献所记不能一一对应,亦在文后列出。
清宫旧藏永瑢画作,都是其上呈画作,永瑢还有大量的私人画作,保存情况远不如宫藏画作完整。根据著录特点,一般在《故宫物品点查报告》中出现的画作,现在基本已经被北京、台北两地故宫入藏,这些作品在《石渠宝发续编》中多有著录,是永瑢上呈皇帝的作品。国博入藏的作品多来自捐献和收购,基本上是永瑢的个人作品。此外,还有一些在清代就已经藏于别处的画作,如台北故宫博物院所藏奉字号文物,现在汇集于博物馆内。也有极少数的作品,如《载月十咏图》等,是1925年故宫清点物品前就已流出皇宫,后来又回到故宫收藏的。当然,从现在留存情况看,清宫所藏的永瑢画作还是有很多巳经逸失。
三乾隆皇帝与永瑢的文化互动
(一)献画
永瑢传世画作中最常见的就是向皇上进献的画作,这类画作通常落款为“子臣永瑢恭画”或“子臣永瑢敬画”,钤印为“子臣永瑢”“敬画”;从现存的文物看,永瑢另有一方青田石“皇六子永瑢”章,应该是用于非进呈绘画作品的。
据时人记载:“永瑢,高庙第六子质庄亲王也,工诗、书、画,称三绝,山水深得大痴要旨“;”质庄亲王,名永瑢,高宗纯皇帝第六子,山水仿黄坚,得其要旨”。文中所指的“大痴”和“黄坚”指的都是元代画家黄公望。黄公望原姓名陆坚,又名静坚,号一峰、大痴道人等,是元四家之一,晚年专攻山水,其画注重师法造化,其山水笔法为后世广为效法。
乾隆皇帝十分钟爱黄公望的作品,除了《富春山居图》(子明本)被其反复题咏外,他也收集了当时被认为是作伪的无用师本,并反复召集群臣题写。此外,乾隆皇帝对其收集的很多黄公望的作品都有题咏,而且时时展玩。如《黄公望山居听松图》《黄公望暮霭横烟图》《黄公望秋峰耸秀小幅》《公望溪山雨意卷》《烟树溪亭小幅》等,都有乾隆题诗。此外,他还令宫廷画师张宗苍、徐扬等人,仿黄公望笔法创作山水画卷。在题千黄公望《芝兰室图》的题画诗上,乾隆皇帝说:“常怀杜甫诗传神,不薄今人爱古人。大痴尚友意如是,图出芝兰气味亲。”他认为黄公望的画作中,已经可以嗅到芝兰香气,可见对其画技的极其褒扬。
在乾隆皇帝的带动下,清宫山水以法元四家为主,王公宗室亦不例外。永瑢献画的题材,很少有祥瑞、节庆,多是“溪山清远”“松溪仙馆”“梅谷携琴”这类文人题材,与宫廷画有很大差异。他的作品中,崇山峻岭为远景,间或溪水沥猖,树影婆娑,一人或几人携琴展卷,颇有清淡的文人气息。而画作上全无题诗,展现的是一种淡雅的文人风尚。这些画作显然是永瑢主动进献于宫中的,不见任何应制而作的痕迹,而颇受乾隆皇帝赏识。不仅仅被陈设于皇宫各处,而且有十余幅入藏《石渠宝笈续编》,可见皇帝对其之珍爱。
(二)诗意画
“诗意画”的创作形式由来巳久,高居翰在其作品中认为,“作为观念和实践中的中国的诗意画,在11 世纪的北宋时期出现“,而最早的诗意画”更多是被辨识和体验出来的,而不是被有意创造出来的”。诗意画正是随着文人画兴起的,二者的共同之处即都有“言不能尽” 之处。
“诗意画”的创作大体可以分为两类,即我者与他者。“我者”即第一人称视角,而且“我”不必出现在画作当中;“他者”则是第三人称视角,中间的诗人可以出现在画中,此时的画家是一个观察者,也可以不见诗人,而是读者的视角,好像为读过某句诗后的有感之作。而永瑢为乾隆所创作的,则属于前者,即他以皇帝的视角作画,然后应制和诗。
永瑢上呈皇帝的诸多作品中,有一本“载月十咏诗慈图册”,册中所录的“载月十咏”是乾隆三十七年夏所作的十首咏月七言绝句,其时乾隆居于避暑山庄,见水上明月,故有吟咏。诗分为“月天”“月星”“月峰”“月林”“月湖”“月阁”“月舟”“月桥”“月岸”“月坡”等部分,以月下景致为题,是一组颇为典型的咏景诗。
在永瑢的“载月十咏诗意图册”中,将乾隆皇帝的诗作录于册页右上角,而自己的应和之作,书于画作左下。末幅款署“子臣永瑢恭和敬画"。每幅钤“子臣永瑢“白文方印、”敬画”朱文正方印。这其实完成了一个从诗到画,又从画到诗的过程。其画作中,山势嶙峋,草木疏朗,茅屋点点,正是乾隆皇帝所赞美的塞外风格。而其和诗借典咏景,水平似在皇帝之上。
虽然册页上没有乾隆皇帝的题诗,但是从此册入藏《石渠宝笈续编》的情况看,皇帝本人是十分钟爱这一作品的。乾隆皇帝常常以月为题,与文臣群体相为唱和。如故宫博物院藏弘旿《画山水并书载月十咏》成扇、弘旿《画山水并书月夜泛湖即景诗》成扇和宫廷画家钱维城奉敕画《高宗纯皇帝御制泛月杂咏诗意》,都是此类作品。
这种诗画相乘的方式,是中国文人画发展成熟的一个表现。一方面,永瑢要根据皇帝的题咏作画,这很像南宋画院中宫廷画师的做法。在这个过程中,他既要揣摩皇帝作诗的意图和精髓,还要用皇帝喜欢的方式加以呈现。而在此基础上,还要对应御制诗和诗,再一次将具象的景物抽象出来。在这个二次表现的过程中,能够都令皇帝满意是颇有难度的。永瑢这一创作形式,表现了他本人对于书画的驾驭能力,也表现了他与乾隆皇帝在诗画交往上的层次是比较深入的。
(三)题画诗
永瑢上呈作品中,皇帝的题画诗较少,但其中一幅较为知名,即“平安如意图轴”。该图不同于永瑢绝大多数山水作品,是宫中比较流行的吉庆题材。图绘瓶插松梅山茶,并暨如意一柄,寓意“平安如意”,为乾隆三十三年时,皇六子永瑢为进献皇太后所绘。该图勾勒点染,笔墨圆熟。乾隆御题诗曰:“学余游艺亦功夫,写作平安如意图。恰合岁朝呈吉语,永绵亿载奉慈娱。”
乾隆三十三年正月,崇庆皇太后已经年过古稀,此时永瑢年节进献太后自己的画作,并有如此寓意,乾隆皇帝想必相当赞赏。这种交往中,更多的是为父者对于儿子孝敬祖母的赞许,而“永绵亿载奉慈娱”一句,不仅字面上嘉奖了永瑢奉娱祖母的行为,也是乾隆皇帝在作诗时,为直系子孙字辈作的藏头诗。后来,他自己追忆道:“二十一年而绵德生子命名奕纯,至戊子新正,题皇六子永瑢所画岁朝图,恭进慈宁,因有‘永绵奕载奉慈娱’之句,首三字既以庆源三世排序,成文意,更为后来,似续按字开支,引之勿替。”后来,亦因此排序将其后代排字等至第四代。
乾隆皇帝的本意,是“计予归政后,年至九十,则载锡年当“,后来乾隆四十九年( 1784 ),适值乾隆帝七十四岁时得玄孙,是皇长子永璜长子绵德的长子,也就是皇帝的长玄孙,因此名为载锡。乾隆五十二年( 1787 ),七十七岁的乾隆撰写了《避暑山庄五福五代堂记》:“古稀有七,曾元绕膝,适宜题堂,以享其事。”并于紫禁城景福宫增书“五福五代堂之额,以志庆”。此时,永瑢又亲书《五福五代堂册》一册,再次进献乾隆皇帝。
在这一系列的活动中,不论是永瑢为祖母奉上岁朝图,还是乾隆于图上题诗后再次进献,都可以看作是皇帝的家庭活动。之后皇帝将褒扬之句予以抽取,成为皇室子孙的排字,并于七十四岁时喜得五代同堂,永瑢再次进献作品以示恭贺,父子间的文化互动如此深入,可见其时乾隆对于永瑢的宠信。
四结语
“文人父子”与“君臣父子”。乾隆皇帝不仅自己喜欢文墨,也带领着臣工共为此道。他自己曾经撰文记载,张宗苍曾为皇帝作《补惠泉图》,乾隆在诗注中提道:“昔与宗苍论画法,每称当以气韵为要。”可惜后来张宗苍的《补惠泉图》被烧毁,其时画家已经去世,乾隆皇帝相当惋惜,不得已之下,召集三位文臣与其一起重画此图。此图共有四组,皇帝“御笔补写第一图”,“皇六子永瑢及都统弘旿、侍郎董诰等补其三”。在此时,皇帝更像是一个画社的召集者,而其下不分满汉,以关系亲疏,为其代劳。
我们此处研究的,只是永瑢的书画作品,作为朝中大员、皇帝肱骨,他有大量奏折及公文留存。所以我们当然不能将其视为一个文人画家,而这里讨论的,是其与皇帝一直较为特殊的交往方式。总体来说,永瑢和乾隆皇帝的关系可以分为三个层次:
第一层是自然的父子关系。虽然永瑢十七岁被过继给允禧为嗣,但是这并不妨碍乾隆皇帝与他直接的父子联系。也就是说,比起一般王公大臣,他们之间有一种天然的信任与亲密,这种亲密感在永瑢出继之后,反而被增强了。
第二层关系则是基于父子关系之上的君臣关系。成年后的永瑢,掌管内务府事务,后充四库总裁官。从现在留存的奏折来看,乾隆四十年后,在皇帝巡幸离京时,永瑢常作为诸王九卿汇奏时的领衔题奏者,或独自上奏报告京城情形。这说明,在这一时期,永瑢作为留京诸王大臣的负责人,位高权重,是皇帝极为依赖的大臣之一。
第三层关系则常常被研究者忽视,也是最为隐性的一点——即作为乾隆皇帝的文友。永瑢在乾隆诸子中,最以书画见长,选其充任四库馆总裁,也是看重了他过人的文化修养。乾隆皇帝与永瑢之间有着多种形式的文人交往,二人诗画唱和,文章往来,与一般士人间的交流别无二致。
与我们传统上认为的不同,乾隆皇帝对这些交往并没有极高的警惕性与排斥感,也没有以“满汉”为界限去认识这类行为,反而欣然接受,乐在其中。这种文人式的交往是一种基于君臣父子关系之上的兴趣交流,不可抽离人物活动,也不能剥离于君臣关系的基本框架,而以“族群”为单位进行研究,反而会使这些考察陷入混乱。






* 本文选自《沈阳故宫学刊》第二十一辑。
* 感谢作者授权,转发请联系作者。
|